• 文献检索
  • 文档翻译
  • 深度研究
  • 学术资讯
  • Suppr Zotero 插件Zotero 插件
  • 邀请有礼
  • 套餐&价格
  • 历史记录
应用&插件
Suppr Zotero 插件Zotero 插件浏览器插件Mac 客户端Windows 客户端微信小程序
定价
高级版会员购买积分包购买API积分包
服务
文献检索文档翻译深度研究API 文档MCP 服务
关于我们
关于 Suppr公司介绍联系我们用户协议隐私条款
关注我们

Suppr 超能文献

核心技术专利:CN118964589B侵权必究
粤ICP备2023148730 号-1Suppr @ 2026

文献检索

告别复杂PubMed语法,用中文像聊天一样搜索,搜遍4000万医学文献。AI智能推荐,让科研检索更轻松。

立即免费搜索

文件翻译

保留排版,准确专业,支持PDF/Word/PPT等文件格式,支持 12+语言互译。

免费翻译文档

深度研究

AI帮你快速写综述,25分钟生成高质量综述,智能提取关键信息,辅助科研写作。

立即免费体验

髓系盐皮质激素受体调节糖皮质激素诱导的创伤愈合受损中的皮肤血管生成和炎症。

The myeloid mineralocorticoid receptor regulates dermal angiogenesis and inflammation in glucocorticoid-induced impaired wound healing.

机构信息

INSERM, UMRS 1138, Centre de Recherche des Cordeliers, Sorbonne Université, Université Paris Cité, Paris, France.

Department of Basic Science, Thai Nguyen University of Agriculture and Forestry, Thainguyen, Vietnam.

出版信息

Br J Pharmacol. 2022 Dec;179(23):5222-5232. doi: 10.1111/bph.15932. Epub 2022 Sep 2.

DOI:10.1111/bph.15932
PMID:35861949
原文链接:https://pmc.ncbi.nlm.nih.gov/articles/PMC9826027/
Abstract

BACKGROUND AND PURPOSE

Delayed wound healing is among the deleterious consequences of over-activation of the mineralocorticoid receptor (MR) induced by topical dermocorticoids. The role of dermal inflammation and angiogenesis in the benefits of MR blockade is unknown.

EXPERIMENTAL APPROACH

Skin wounds were made on C57Bl6 mice after topical pretreatment with the dermocorticoid clobetasol. The impact of topical MR blockade by canrenoate on inflammation, angiogenesis, and the wound macrophage phenotype was analysed 5 days post-wounding. Similar experiments were conducted on mice with genetic deletion of the MR in myeloid cells.

KEY RESULTS

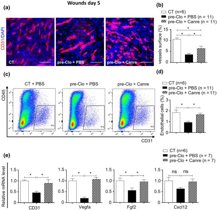
Topical inhibition of the MR with canrenoate improved delayed wound healing through the resolution of prolonged inflammation in glucocorticoid-pretreated mouse skin. This effect was associated with a higher ratio of anti-inflammatory macrophages versus pro-inflammatory macrophages in wounds treated by canrenoate. Furthermore, MR blockade led to upregulated expression of pro-angiogenic factors and improved impaired angiogenesis in wounds of glucocorticoid-pretreated skin. Finally, deletion of MR expression by myeloid cells reproduced the benefits of topical pharmacological MR blockade.

CONCLUSION AND IMPLICATIONS

Topical MR antagonism facilitates the switching of macrophages towards an anti-inflammatory phenotype, which improves prolonged inflammation and induces angiogenesis to accelerate wound healing delayed by glucocorticoid treatment.

摘要

背景与目的

局部皮质激素过度激活盐皮质激素受体(MR)可导致伤口愈合延迟,这是其有害后果之一。皮肤炎症和血管生成在 MR 阻断中的作用尚不清楚。

实验方法

在 C57Bl6 小鼠皮肤局部预处理皮质激素氯倍他索后,造成皮肤伤口。在创伤后 5 天,分析局部 MR 阻断剂坎利酮对炎症、血管生成和伤口巨噬细胞表型的影响。在骨髓细胞中 MR 基因缺失的小鼠中进行了类似的实验。

主要结果

坎利酮局部抑制 MR 可通过缓解糖皮质激素预处理小鼠皮肤中持续的炎症反应,改善延迟性伤口愈合。这种作用与坎利酮处理的伤口中抗炎性巨噬细胞与促炎性巨噬细胞的比例更高有关。此外,MR 阻断导致促血管生成因子的表达上调,并改善糖皮质激素预处理皮肤伤口中的受损血管生成。最后,骨髓细胞中 MR 表达的缺失重现了局部药理学 MR 阻断的益处。

结论和意义

局部 MR 拮抗作用促进了巨噬细胞向抗炎表型的转变,这改善了持续的炎症,并诱导了血管生成,从而加速了糖皮质激素治疗引起的伤口愈合延迟。

https://cdn.ncbi.nlm.nih.gov/pmc/blobs/2422/9826027/8d553aeba41f/BPH-179-5222-g002.jpg
https://cdn.ncbi.nlm.nih.gov/pmc/blobs/2422/9826027/b334fa54ca29/BPH-179-5222-g001.jpg
https://cdn.ncbi.nlm.nih.gov/pmc/blobs/2422/9826027/d6cb1d0825fe/BPH-179-5222-g004.jpg
https://cdn.ncbi.nlm.nih.gov/pmc/blobs/2422/9826027/8d553aeba41f/BPH-179-5222-g002.jpg
https://cdn.ncbi.nlm.nih.gov/pmc/blobs/2422/9826027/b334fa54ca29/BPH-179-5222-g001.jpg
https://cdn.ncbi.nlm.nih.gov/pmc/blobs/2422/9826027/d6cb1d0825fe/BPH-179-5222-g004.jpg
https://cdn.ncbi.nlm.nih.gov/pmc/blobs/2422/9826027/8d553aeba41f/BPH-179-5222-g002.jpg

相似文献

1
The myeloid mineralocorticoid receptor regulates dermal angiogenesis and inflammation in glucocorticoid-induced impaired wound healing.髓系盐皮质激素受体调节糖皮质激素诱导的创伤愈合受损中的皮肤血管生成和炎症。
Br J Pharmacol. 2022 Dec;179(23):5222-5232. doi: 10.1111/bph.15932. Epub 2022 Sep 2.
2
Cutaneous Wound Healing in Diabetic Mice Is Improved by Topical Mineralocorticoid Receptor Blockade.局部应用盐皮质激素受体阻滞剂可改善糖尿病小鼠的皮肤伤口愈合。
J Invest Dermatol. 2020 Jan;140(1):223-234.e7. doi: 10.1016/j.jid.2019.04.030. Epub 2019 Jul 3.
3
Re-Epithelialization of Pathological Cutaneous Wounds Is Improved by Local Mineralocorticoid Receptor Antagonism.局部盐皮质激素受体拮抗可改善病理性皮肤伤口的再上皮化。
J Invest Dermatol. 2016 Oct;136(10):2080-2089. doi: 10.1016/j.jid.2016.05.101. Epub 2016 Jun 1.
4
The mineralocorticoid receptor in skin disease.皮肤疾病中的盐皮质激素受体。
Br J Pharmacol. 2022 Jul;179(13):3178-3189. doi: 10.1111/bph.15736. Epub 2021 Dec 23.
5
Topical Mineralocorticoid Receptor Blockade Limits Glucocorticoid-Induced Epidermal Atrophy in Human Skin.局部应用盐皮质激素受体阻滞剂可限制糖皮质激素诱导的人皮肤表皮萎缩。
J Invest Dermatol. 2015 Jul;135(7):1781-1789. doi: 10.1038/jid.2015.44. Epub 2015 Feb 10.
6
Roles of the Glucocorticoid and Mineralocorticoid Receptors in Skin Pathophysiology.糖皮质激素和盐皮质激素受体在皮肤病理生理学中的作用。
Int J Mol Sci. 2018 Jun 29;19(7):1906. doi: 10.3390/ijms19071906.
7
Topical application of curcumin regulates the angiogenesis in diabetic-impaired cutaneous wound.姜黄素的局部应用调节糖尿病损伤皮肤伤口的血管生成。
Cell Biochem Funct. 2020 Jul;38(5):558-566. doi: 10.1002/cbf.3500. Epub 2020 Feb 6.
8
Topical Administration of Spironolactone-Loaded Nanomicelles Prevents Glucocorticoid-Induced Delayed Corneal Wound Healing in Rabbits.载螺内酯纳米胶束局部给药可预防兔糖皮质激素诱导的延迟性角膜伤口愈合。
Mol Pharm. 2018 Mar 5;15(3):1192-1202. doi: 10.1021/acs.molpharmaceut.7b01028. Epub 2018 Feb 15.
9
Broad-Spectrum Inhibition of the CC-Chemokine Class Improves Wound Healing and Wound Angiogenesis.对CC趋化因子类的广谱抑制可改善伤口愈合和伤口血管生成。
Int J Mol Sci. 2017 Jan 13;18(1):155. doi: 10.3390/ijms18010155.
10
Epidermal Mineralocorticoid Receptor Plays Beneficial and Adverse Effects in Skin and Mediates Glucocorticoid Responses.表皮盐皮质激素受体在皮肤中发挥有益和不良作用并介导糖皮质激素反应。
J Invest Dermatol. 2016 Dec;136(12):2417-2426. doi: 10.1016/j.jid.2016.07.018. Epub 2016 Jul 25.

引用本文的文献

1
Recent advances in the role of neuroregulation in skin wound healing.神经调节在皮肤伤口愈合中作用的最新进展。
Burns Trauma. 2025 Jan 27;13:tkae072. doi: 10.1093/burnst/tkae072. eCollection 2025.
2
Spironolactone Eyedrop Favors Restoration of Corneal Integrity after Wound Healing in the Rat.螺内酯滴眼液有助于大鼠伤口愈合后角膜完整性的恢复。
Pharmaceuticals (Basel). 2023 Oct 12;16(10):1446. doi: 10.3390/ph16101446.
3
The Mineralocorticoid Receptor Plays a Crucial Role in Macrophage Development and Function.盐皮质激素受体在巨噬细胞发育和功能中起着至关重要的作用。

本文引用的文献

1
THE CONCISE GUIDE TO PHARMACOLOGY 2021/22: Ion channels.《2021/22 药理学简明指南:离子通道》
Br J Pharmacol. 2021 Oct;178 Suppl 1:S157-S245. doi: 10.1111/bph.15539.
2
THE CONCISE GUIDE TO PHARMACOLOGY 2021/22: Enzymes.《药理学简明指南 2021/22:酶》
Br J Pharmacol. 2021 Oct;178 Suppl 1:S313-S411. doi: 10.1111/bph.15542.
3
THE CONCISE GUIDE TO PHARMACOLOGY 2021/22: Nuclear hormone receptors.2021/22 年简明药理学指南:核激素受体。
Endocrinology. 2023 Aug 28;164(10). doi: 10.1210/endocr/bqad127.
4
Sympathetic System in Wound Healing: Multistage Control in Normal and Diabetic Skin.创伤愈合中的交感神经系统:正常和糖尿病皮肤中的多阶段控制。
Int J Mol Sci. 2023 Jan 20;24(3):2045. doi: 10.3390/ijms24032045.
Br J Pharmacol. 2021 Oct;178 Suppl 1(Suppl 1):S246-S263. doi: 10.1111/bph.15540.
4
Skin Wound Healing: Normal Macrophage Function and Macrophage Dysfunction in Diabetic Wounds.皮肤伤口愈合:糖尿病伤口中的正常巨噬细胞功能和巨噬细胞功能障碍。
Molecules. 2021 Aug 13;26(16):4917. doi: 10.3390/molecules26164917.
5
A novel mineralocorticoid receptor antagonist, 7,3',4'-trihydroxyisoflavone improves skin barrier function impaired by endogenous or exogenous glucocorticoids.一种新型盐皮质激素受体拮抗剂,7,3',4'-三羟基异黄酮可改善内源性或外源性糖皮质激素引起的皮肤屏障功能障碍。
Sci Rep. 2021 Jun 7;11(1):11920. doi: 10.1038/s41598-021-91450-6.
6
Immunology of Acute and Chronic Wound Healing.急慢性创面愈合的免疫学
Biomolecules. 2021 May 8;11(5):700. doi: 10.3390/biom11050700.
7
Mineralocorticoid and Estrogen Receptors in Endothelial Cells Coordinately Regulate Microvascular Function in Obese Female Mice.肥胖雌性小鼠内皮细胞中的盐皮质激素和雌激素受体协同调节微血管功能。
Hypertension. 2021 Jun;77(6):2117-2126. doi: 10.1161/HYPERTENSIONAHA.120.16911. Epub 2021 May 3.
8
HIF-1α controls palatal wound healing by regulating macrophage motility via S1P/S1P signaling axis.HIF-1α 通过 S1P/S1P 信号轴调控巨噬细胞迁移来控制腭裂伤口愈合。
Oral Dis. 2022 May;28(4):1157-1169. doi: 10.1111/odi.13856. Epub 2021 Apr 1.
9
A novel treatment for skin repair using a combination of spironolactone and vitamin D3.一种使用螺内酯和维生素 D3 联合治疗皮肤损伤的新方法。
Ann N Y Acad Sci. 2020 Nov;1480(1):170-182. doi: 10.1111/nyas.14485. Epub 2020 Sep 6.
10
The ARRIVE guidelines 2.0: Updated guidelines for reporting animal research.ARRIVE 指南 2.0:报告动物研究的更新指南。
PLoS Biol. 2020 Jul 14;18(7):e3000410. doi: 10.1371/journal.pbio.3000410. eCollection 2020 Jul.