Suppr超能文献

比较海绵微生物组的生物合成多样性的宏基因组分析突显了代谢的新颖性、保守性和多样化。

Comparative Metagenomic Analysis of Biosynthetic Diversity across Sponge Microbiomes Highlights Metabolic Novelty, Conservation, and Diversification.

机构信息

Laboratory of Microbiology, Wageningen University, Wageningen, the Netherlands.

Groningen Institute for Evolutionary Life Sciences (GELIFES), University of Groningen, Groningen, the Netherlands.

出版信息

mSystems. 2022 Aug 30;7(4):e0035722. doi: 10.1128/msystems.00357-22. Epub 2022 Jul 18.

Abstract

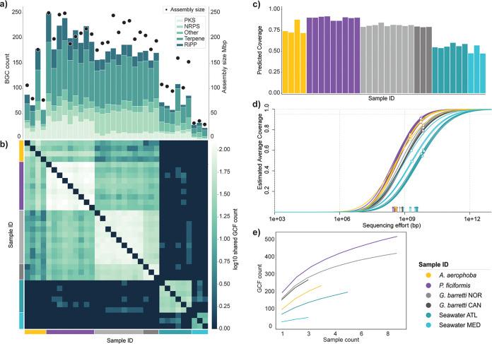
Marine sponges and their microbial symbiotic communities are rich sources of diverse natural products (NPs) that often display biological activity, yet little is known about the global distribution of NPs and the symbionts that produce them. Since the majority of sponge symbionts remain uncultured, it is a challenge to characterize their NP biosynthetic pathways, assess their prevalence within the holobiont, and measure the diversity of NP biosynthetic gene clusters (BGCs) across sponge taxa and environments. Here, we explore the microbial biosynthetic landscapes of three high-microbial-abundance (HMA) sponges from the Atlantic Ocean and the Mediterranean Sea. This data set reveals striking novelty, with <1% of the recovered gene cluster families (GCFs) showing similarity to any characterized BGC. When zooming in on the microbial communities of each sponge, we observed higher variability of specialized metabolic and taxonomic profiles between sponge species than within species. Nonetheless, we identified conservation of GCFs, with 20% of sponge GCFs being shared between at least two sponge species and a GCF core comprised of 6% of GCFs shared across all species. Within this functional core, we identified a set of widespread and diverse GCFs encoding nonribosomal peptide synthetases that are potentially involved in the production of diversified ether lipids, as well as GCFs putatively encoding the production of highly modified proteusins. The present work contributes to the small, yet growing body of data characterizing NP landscapes of marine sponge symbionts and to the cryptic biosynthetic potential contained in this environmental niche. Marine sponges and their microbial symbiotic communities are a rich source of diverse natural products (NPs). However, little is known about the sponge NP global distribution landscape and the symbionts that produce them. Here, we make use of recently developed tools to perform untargeted mining and comparative analysis of sponge microbiome metagenomes of three sponge species in the first study considering replicate metagenomes of multiple sponge species. We present an overview of the biosynthetic diversity across these sponge holobionts, which displays extreme biosynthetic novelty. We report not only the conservation of biosynthetic and taxonomic diversity but also a core of conserved specialized metabolic pathways. Finally, we highlight several novel GCFs with unknown ecological function, and observe particularly high biosynthetic potential in and symbionts. This study paves the way toward a better understanding of the marine sponge holobionts' biosynthetic potential and the functional and ecological role of sponge microbiomes.

摘要

海洋海绵及其微生物共生群落是各种天然产物(NPs)的丰富来源,这些产物通常具有生物活性,但人们对 NPs 的全球分布以及产生它们的共生体知之甚少。由于大多数海绵共生体仍未被培养,因此很难描述它们的 NP 生物合成途径,评估它们在整个后生动物中的普遍性,并衡量海绵分类群和环境中 NP 生物合成基因簇(BGC)的多样性。在这里,我们探索了来自大西洋和地中海的三种高微生物丰度(HMA)海绵的微生物生物合成景观。该数据集显示出惊人的新颖性,只有<1%的回收基因簇家族(GCF)与任何已鉴定的 BGC 具有相似性。当我们放大每个海绵的微生物群落时,我们观察到海绵物种之间的特殊代谢和分类特征的变异性高于物种内的变异性。尽管如此,我们还是发现了 GCF 的保守性,有 20%的海绵 GCF 至少在两种海绵物种之间共享,而由 6%的 GCF 在所有物种中共享的核心 GCF。在这个功能核心中,我们鉴定了一组广泛存在的多样化 GCF,它们编码非核糖体肽合成酶,可能参与多样化醚脂的产生,以及推定编码高度修饰的 Proteusins 产生的 GCF。本工作有助于描述海洋海绵共生体 NP 景观的少量但不断增长的数据,并有助于揭示这个生态位中隐藏的生物合成潜力。海洋海绵及其微生物共生群落是各种天然产物(NPs)的丰富来源。然而,人们对海绵 NP 的全球分布格局以及产生它们的共生体知之甚少。在这里,我们首次利用最新开发的工具,对三种海绵物种的海绵微生物组宏基因组进行无目标挖掘和比较分析,同时考虑了多个海绵物种的重复宏基因组。我们概述了这些海绵后生动物的生物合成多样性,它们表现出极端的生物合成新颖性。我们不仅报告了生物合成和分类多样性的保守性,还报告了保守的特殊代谢途径的核心。最后,我们强调了几个具有未知生态功能的新型 GCF,并观察到 和 共生体中具有特别高的生物合成潜力。这项研究为更好地理解海洋海绵后生动物的生物合成潜力以及海绵微生物组的功能和生态作用铺平了道路。

https://cdn.ncbi.nlm.nih.gov/pmc/blobs/f09d/9426513/59ec4c9f78b8/msystems.00357-22-f001.jpg

文献检索

告别复杂PubMed语法,用中文像聊天一样搜索,搜遍4000万医学文献。AI智能推荐,让科研检索更轻松。

立即免费搜索

文件翻译

保留排版,准确专业,支持PDF/Word/PPT等文件格式,支持 12+语言互译。

免费翻译文档

深度研究

AI帮你快速写综述,25分钟生成高质量综述,智能提取关键信息,辅助科研写作。

立即免费体验