Suppr超能文献

胰岛素激活经典内质网应激IRE1-XBP1 通路调节糖脂代谢。

Activation of the canonical ER stress IRE1-XBP1 pathway by insulin regulates glucose and lipid metabolism.

机构信息

Department of Pediatrics, Johns Hopkins University School of Medicine, Baltimore, Maryland, USA.

Department of Nutrition, Texas A&M University, Texas, USA.

出版信息

J Biol Chem. 2022 Sep;298(9):102283. doi: 10.1016/j.jbc.2022.102283. Epub 2022 Jul 19.

Abstract

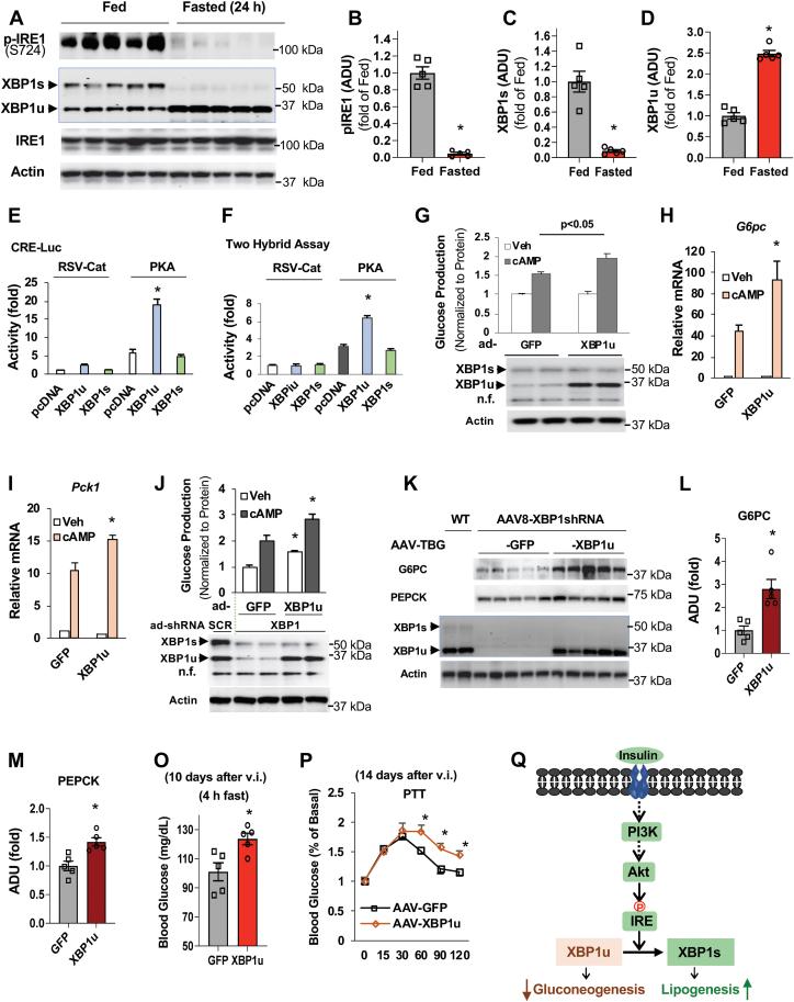
Knockout of the transcription factor X-box binding protein (XBP1) is known to decrease liver glucose production and lipogenesis. However, whether insulin can regulate gluconeogenesis and lipogenesis through XBP1 and how insulin activates the inositol-requiring enzyme-XBP1 ER stress pathway remains unexplored. Here, we report that in the fed state, insulin-activated kinase AKT directly phosphorylates inositol-requiring enzyme 1 at S724, which in turn mediates the splicing of XBP1u mRNA, thus favoring the generation of the spliced form, XBP1s, in the liver of mice. Subsequently, XBP1s stimulate the expression of lipogenic genes and upregulates liver lipogenesis as previously reported. Intriguingly, we find that fasting leads to an increase in XBP1u along with a drastic decrease in XBP1s in the liver of mice, and XBP1u, not XBP1s, significantly increases PKA-stimulated CRE reporter activity in cultured hepatocytes. Furthermore, we demonstrate that overexpression of XBP1u significantly increases cAMP-stimulated expression of rate-limiting gluconeogenic genes, G6pc and Pck1, and glucose production in primary hepatocytes. Reexpression of XBP1u in the liver of mice with XBP1 depletion significantly increases fasting blood glucose levels and gluconeogenic gene expression. These data support an important role of XBP1u in upregulating gluconeogenesis in the fasted state. Taken together, we reveal that insulin signaling via AKT controls the expression of XBP1 isoforms and that XBP1u and XBP1s function in different nutritional states to regulate liver gluconeogenesis and lipogenesis, respectively.

摘要

转录因子 X 盒结合蛋白(XBP1)的敲除已知可降低肝脏葡萄糖生成和脂肪生成。然而,胰岛素是否可以通过 XBP1 调节糖异生和脂肪生成,以及胰岛素如何激活内质网应激途径中的肌醇需求酶 XBP1 仍不清楚。在这里,我们报告说,在进食状态下,胰岛素激活的激酶 AKT 直接在 S724 处磷酸化肌醇需求酶 1,从而介导 XBP1u mRNA 的剪接,从而有利于剪接形式 XBP1s 的产生,在小鼠的肝脏中。随后,XBP1s 刺激脂肪生成基因的表达,并如先前报道的那样上调肝脏脂肪生成。有趣的是,我们发现禁食导致小鼠肝脏中 XBP1u 的增加伴随着 XBP1s 的急剧减少,并且 XBP1u,而不是 XBP1s,显着增加培养的肝细胞中 PKA 刺激的 CRE 报告基因活性。此外,我们证明 XBP1u 的过表达显着增加 cAMP 刺激的限速糖异生基因 G6pc 和 Pck1 的表达以及原代肝细胞中的葡萄糖生成。在 XBP1 耗尽的小鼠肝脏中重新表达 XBP1u 显着增加空腹血糖水平和糖异生基因表达。这些数据支持 XBP1u 在调节禁食状态下糖异生中的重要作用。总之,我们揭示了胰岛素信号通过 AKT 控制 XBP1 同工型的表达,并且 XBP1u 和 XBP1s 在不同的营养状态下分别发挥作用,以调节肝脏糖异生和脂肪生成。

https://cdn.ncbi.nlm.nih.gov/pmc/blobs/adae/9396404/6d469b969b50/gr1.jpg

文献检索

告别复杂PubMed语法,用中文像聊天一样搜索,搜遍4000万医学文献。AI智能推荐,让科研检索更轻松。

立即免费搜索

文件翻译

保留排版,准确专业,支持PDF/Word/PPT等文件格式,支持 12+语言互译。

免费翻译文档

深度研究

AI帮你快速写综述,25分钟生成高质量综述,智能提取关键信息,辅助科研写作。

立即免费体验