Postdoctoral Research Station of China Academy of Chinese Medical Sciences, Institute of Gerontology, Xiyuan Hospital, China Academy of Chinese Medical Sciences, Beijing, China.
Medical Experiment Center, First Teaching Hospital of Tianjin University of Traditional Chinese Medicine, Tianjin, China.
Front Immunol. 2022 Jul 5;13:883946. doi: 10.3389/fimmu.2022.883946. eCollection 2022.
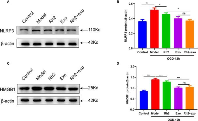
The inflammatory microenvironment after acute myocardial infarction (MI) is a key limiting factor in the clinical application of stem cell transplantation and paracrine exosome therapy. Qishen Yiqi Pills contain a saponin ingredient called Ginsenoside Rh2 (Rh2) which exhibits a certain therapeutic effect on MI. However, the mechanism by which Rh2 alleviates the inflammatory microenvironment and improves the therapeutic efficiency of exosomes remains enigmatic. Here, we found that Rh2 attenuated the adverse effect of oxygen-glucose deprivation (OGD)-induced cellular injury, an pathological model of MI. Confocal microscopy revealed that DiI-labeled BMSCs-derived exosomes exhibited an increased homing ability of cardiomyocytes, which, in turn, inhibited the nuclear translocation of NF-κB p65 and NLRP3 inflammasome activation, thereby alleviating the inflammatory microenvironment and further facilitating the homing of exosomes to cardiomyocytes by forming a feed-forward enhancement loop. Additionally, we found that Rh2 could regulate the HMGB1/NF-κB signaling pathway to improve the OGD environment of cardiomyocytes, increasing the efficiency of the feed-forward loop. In conclusion, we found that Rh2 can improve the inflammatory microenvironment by enhancing the protection of exosomes against myocardial injury, providing new insights into the indirect modification of exosomes by Rh2 in MI treatment.
心肌梗死后的炎症微环境是干细胞移植和旁分泌外体治疗临床应用的关键限制因素。芪参益气滴丸含有一种叫做人参皂苷 Rh2(Rh2)的皂苷成分,对心肌梗死后具有一定的治疗作用。然而,Rh2 减轻炎症微环境并提高外体治疗效率的机制仍然是个谜。在这里,我们发现 Rh2 减轻了氧葡萄糖剥夺(OGD)诱导的细胞损伤的不良影响,这是心肌梗死的病理模型。共聚焦显微镜显示,DiI 标记的骨髓间充质干细胞衍生的外体显示出增加的心肌细胞归巢能力,进而抑制 NF-κB p65 的核易位和 NLRP3 炎性小体的激活,从而减轻炎症微环境,并通过形成正反馈增强环进一步促进外体向心肌细胞的归巢。此外,我们发现 Rh2 可以调节 HMGB1/NF-κB 信号通路,改善心肌细胞的 OGD 环境,增强正反馈环的效率。总之,我们发现 Rh2 可以通过增强外体对心肌损伤的保护作用来改善炎症微环境,为 Rh2 在心肌梗死治疗中对外体的间接修饰提供了新的见解。