• 文献检索
  • 文档翻译
  • 深度研究
  • 学术资讯
  • Suppr Zotero 插件Zotero 插件
  • 邀请有礼
  • 套餐&价格
  • 历史记录
应用&插件
Suppr Zotero 插件Zotero 插件浏览器插件Mac 客户端Windows 客户端微信小程序
定价
高级版会员购买积分包购买API积分包
服务
文献检索文档翻译深度研究API 文档MCP 服务
关于我们
关于 Suppr公司介绍联系我们用户协议隐私条款
关注我们

Suppr 超能文献

核心技术专利:CN118964589B侵权必究
粤ICP备2023148730 号-1Suppr @ 2026

文献检索

告别复杂PubMed语法,用中文像聊天一样搜索,搜遍4000万医学文献。AI智能推荐,让科研检索更轻松。

立即免费搜索

文件翻译

保留排版,准确专业,支持PDF/Word/PPT等文件格式,支持 12+语言互译。

免费翻译文档

深度研究

AI帮你快速写综述,25分钟生成高质量综述,智能提取关键信息,辅助科研写作。

立即免费体验

可注射细菌敏感水凝胶通过持续释放 miRNA 拮抗剂促进感染性骨折的修复。

Injectable Bacteria-Sensitive Hydrogel Promotes Repair of Infected Fractures via Sustained Release of miRNA Antagonist.

机构信息

Department of Orthopaedics, Union Hospital, Tongji Medical College, Huazhong University of Science and Technology, Wuhan 430022, China.

Hubei Province Key Laboratory of Oral and Maxillofacial Development and Regeneration, Wuhan 430022, China.

出版信息

ACS Appl Mater Interfaces. 2022 Aug 3;14(30):34427-34442. doi: 10.1021/acsami.2c08491. Epub 2022 Jul 22.

DOI:10.1021/acsami.2c08491
PMID:35866896
原文链接:https://pmc.ncbi.nlm.nih.gov/articles/PMC9354009/
Abstract

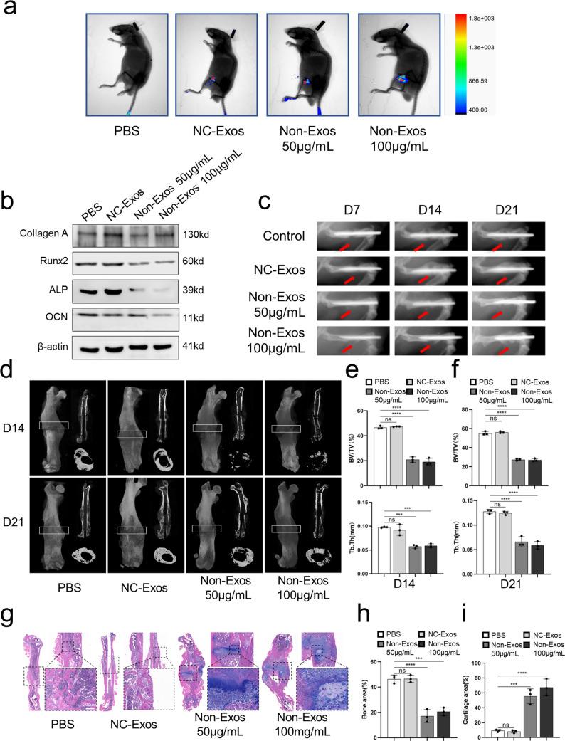
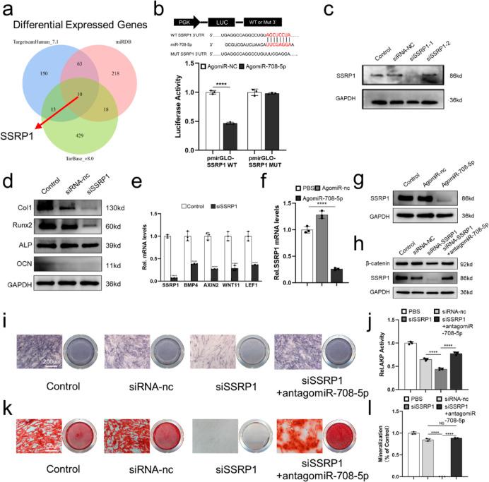
Fracture nonunion can result in considerable physical harm and limitation of quality of life in patients, exerting an extensive economic burden to the society. Nonunion largely results from unresolved inflammation and impaired osteogenesis. Despite advancements in surgical techniques, the indispensable treatment for nonunion is robust anti-inflammation therapy and the promotion of osteogenic differentiation. Herein, we report that plasma exosomes derived from infected fracture nonunion patients (Non-Exos) delayed fracture repair in mice by inhibiting the osteogenic differentiation of bone marrow stromal cells in vivo and in vitro. Unique molecular identifier microRNA-sequencing (UID miRNA-seq) suggested that microRNA-708-5p (miR-708-5p) was overexpressed in Non-Exos. Mechanistically, miR-708-5p targeted structure-specific recognition protein 1, thereby suppressing the Wnt/β-catenin signaling pathway, which, in turn, impaired osteogenic differentiation. AntagomicroRNA-708-5p (antagomiR-708-5p) could partly reverse the above process. A bacteria-sensitive natural polymer hyaluronic-acid-based hydrogel (HA hydrogel) loaded with antagomiR-708-5p exhibited promising effects in an in vivo study through antibacterial and pro-osteogenic differentiation functions in infected fractures. Overall, the effectiveness and reliability of an injectable bacteria-sensitive hydrogel with sustained release of agents represent a promising approach for infected fractures.

摘要

骨折不愈合会给患者带来相当大的身体伤害和生活质量受限,并给社会带来广泛的经济负担。不愈合主要是由于炎症未得到解决和成骨受损所致。尽管手术技术有所进步,但不愈合的必要治疗方法是强有力的抗炎治疗和促进成骨分化。在这里,我们报告称,来自感染性骨折不愈合患者的血浆外泌体(Non-Exos)通过体内和体外抑制骨髓基质细胞的成骨分化,延迟了小鼠的骨折修复。独特分子标识符 microRNA 测序(UID miRNA-seq)表明,Non-Exos 中 miR-708-5p(miR-708-5p)表达过度。在机制上,miR-708-5p 靶向结构特异性识别蛋白 1,从而抑制 Wnt/β-catenin 信号通路,进而损害成骨分化。抗 microRNA-708-5p(antagomiR-708-5p)可部分逆转上述过程。负载 antagomiR-708-5p 的细菌敏感天然聚合物透明质酸水凝胶(HA 水凝胶)在体内研究中通过抗菌和促进成骨分化功能,在感染性骨折中表现出良好的效果。总体而言,具有持续释放药物的可注射细菌敏感水凝胶的有效性和可靠性代表了一种有前途的感染性骨折治疗方法。

https://cdn.ncbi.nlm.nih.gov/pmc/blobs/7f2a/9354009/dc253ea72d12/am2c08491_0008.jpg
https://cdn.ncbi.nlm.nih.gov/pmc/blobs/7f2a/9354009/bcf34cea250e/am2c08491_0009.jpg
https://cdn.ncbi.nlm.nih.gov/pmc/blobs/7f2a/9354009/a3eca0774ca8/am2c08491_0002.jpg
https://cdn.ncbi.nlm.nih.gov/pmc/blobs/7f2a/9354009/2efab3cbce8d/am2c08491_0003.jpg
https://cdn.ncbi.nlm.nih.gov/pmc/blobs/7f2a/9354009/a6e57bd9d2fa/am2c08491_0004.jpg
https://cdn.ncbi.nlm.nih.gov/pmc/blobs/7f2a/9354009/17a15cac163d/am2c08491_0005.jpg
https://cdn.ncbi.nlm.nih.gov/pmc/blobs/7f2a/9354009/fa6f4466988c/am2c08491_0006.jpg
https://cdn.ncbi.nlm.nih.gov/pmc/blobs/7f2a/9354009/63d651fc1afa/am2c08491_0007.jpg
https://cdn.ncbi.nlm.nih.gov/pmc/blobs/7f2a/9354009/dc253ea72d12/am2c08491_0008.jpg
https://cdn.ncbi.nlm.nih.gov/pmc/blobs/7f2a/9354009/bcf34cea250e/am2c08491_0009.jpg
https://cdn.ncbi.nlm.nih.gov/pmc/blobs/7f2a/9354009/a3eca0774ca8/am2c08491_0002.jpg
https://cdn.ncbi.nlm.nih.gov/pmc/blobs/7f2a/9354009/2efab3cbce8d/am2c08491_0003.jpg
https://cdn.ncbi.nlm.nih.gov/pmc/blobs/7f2a/9354009/a6e57bd9d2fa/am2c08491_0004.jpg
https://cdn.ncbi.nlm.nih.gov/pmc/blobs/7f2a/9354009/17a15cac163d/am2c08491_0005.jpg
https://cdn.ncbi.nlm.nih.gov/pmc/blobs/7f2a/9354009/fa6f4466988c/am2c08491_0006.jpg
https://cdn.ncbi.nlm.nih.gov/pmc/blobs/7f2a/9354009/63d651fc1afa/am2c08491_0007.jpg
https://cdn.ncbi.nlm.nih.gov/pmc/blobs/7f2a/9354009/dc253ea72d12/am2c08491_0008.jpg

相似文献

1
Injectable Bacteria-Sensitive Hydrogel Promotes Repair of Infected Fractures via Sustained Release of miRNA Antagonist.可注射细菌敏感水凝胶通过持续释放 miRNA 拮抗剂促进感染性骨折的修复。
ACS Appl Mater Interfaces. 2022 Aug 3;14(30):34427-34442. doi: 10.1021/acsami.2c08491. Epub 2022 Jul 22.
2
MiR-144-5p, an exosomal miRNA from bone marrow-derived macrophage in type 2 diabetes, impairs bone fracture healing via targeting Smad1.来自 2 型糖尿病骨髓来源巨噬细胞的外泌体 miRNA miR-144-5p 通过靶向 Smad1 损害骨折愈合。
J Nanobiotechnology. 2021 Jul 30;19(1):226. doi: 10.1186/s12951-021-00964-8.
3
CircRNA hsa_circ_0074834 promotes the osteogenesis-angiogenesis coupling process in bone mesenchymal stem cells (BMSCs) by acting as a ceRNA for miR-942-5p.环状 RNA hsa_circ_0074834 通过作为 miR-942-5p 的 ceRNA 促进骨髓间充质干细胞 (BMSCs) 中的成骨-血管生成偶联过程。
Cell Death Dis. 2019 Dec 5;10(12):932. doi: 10.1038/s41419-019-2161-5.
4
miR-424-5p shuttled by bone marrow stem cells-derived exosomes attenuates osteogenesis via regulating WIF1-mediated Wnt/β-catenin axis.骨髓干细胞来源的外泌体运载的 miR-424-5p 通过调节 WIF1 介导的 Wnt/β-catenin 轴抑制成骨。
Aging (Albany NY). 2021 Jul 6;13(13):17190-17201. doi: 10.18632/aging.203169.
5
High glucose inhibits osteogenic differentiation of bone marrow mesenchymal stem cells via regulating miR-493-5p/ZEB2 signalling.高糖通过调控 miR-493-5p/ZEB2 信号抑制骨髓间充质干细胞成骨分化。
J Biochem. 2020 Jun 1;167(6):613-621. doi: 10.1093/jb/mvaa011.
6
miR-139-5p Represses BMSC Osteogenesis via Targeting Wnt/β-Catenin Signaling Pathway.微小RNA-139-5p通过靶向Wnt/β-连环蛋白信号通路抑制骨髓间充质干细胞成骨分化
DNA Cell Biol. 2017 Aug;36(8):715-724. doi: 10.1089/dna.2017.3657. Epub 2017 Jun 16.
7
MicroRNA-503-5p inhibits stretch-induced osteogenic differentiation and bone formation.微小RNA-503-5p抑制牵张诱导的成骨分化和骨形成。
Cell Biol Int. 2017 Feb;41(2):112-123. doi: 10.1002/cbin.10704. Epub 2016 Dec 19.
8
miR-19b enhances osteogenic differentiation of mesenchymal stem cells and promotes fracture healing through the WWP1/Smurf2-mediated KLF5/β-catenin signaling pathway.miR-19b 通过 WWP1/Smurf2 介导的 KLF5/β-catenin 信号通路增强间充质干细胞的成骨分化并促进骨折愈合。
Exp Mol Med. 2021 May;53(5):973-985. doi: 10.1038/s12276-021-00631-w. Epub 2021 May 25.
9
Circular RNA circ_0000020 promotes osteogenic differentiation to reduce osteoporosis via sponging microRNA miR-142-5p to up-regulate Bone Morphogenetic Protein BMP2.环状 RNA circ_0000020 通过海绵吸附 microRNA miR-142-5p 促进成骨分化,从而上调骨形态发生蛋白 BMP2 来减轻骨质疏松。
Bioengineered. 2021 Dec;12(1):3824-3836. doi: 10.1080/21655979.2021.1949514.
10
Extracellular vesicles derived from T-cell acute lymphoblastic leukemia inhibit osteogenic differentiation of bone marrow mesenchymal stem cells via miR-34a-5p.源自T细胞急性淋巴细胞白血病的细胞外囊泡通过miR-34a-5p抑制骨髓间充质干细胞的成骨分化。
Endocr J. 2021 Oct 28;68(10):1197-1208. doi: 10.1507/endocrj.EJ21-0005. Epub 2021 May 25.

引用本文的文献

1
Hydrogels as Suitable miRNA Delivery Systems: A Review.水凝胶作为合适的miRNA递送系统:综述
Polymers (Basel). 2025 Mar 28;17(7):915. doi: 10.3390/polym17070915.
2
Exosome-Integrated Hydrogels for Bone Tissue Engineering.用于骨组织工程的外泌体整合水凝胶
Gels. 2024 Nov 23;10(12):762. doi: 10.3390/gels10120762.
3
Vancomycin-Loaded in situ Gelled Hydrogel as an Antibacterial System for Enhancing Repair of Infected Bone Defects.载万古霉素原位凝胶作为一种抗菌系统增强感染性骨缺损修复

本文引用的文献

1
Current Modalities for Fracture Healing Enhancement.当前促进骨折愈合的方法。
Tissue Eng Regen Med. 2022 Feb;19(1):11-17. doi: 10.1007/s13770-021-00399-0. Epub 2021 Oct 19.
2
Rejuvenation of Senescent Bone Marrow Mesenchymal Stromal Cells by Pulsed Triboelectric Stimulation.脉冲摩擦电刺激使衰老骨髓间充质干细胞年轻化。
Adv Sci (Weinh). 2021 Sep;8(18):e2100964. doi: 10.1002/advs.202100964. Epub 2021 Jul 14.
3
Bone marrow aspirate concentrate with cancellous allograft versus iliac crest bone graft in the treatment of long bone nonunions.
Int J Nanomedicine. 2024 Oct 11;19:10227-10245. doi: 10.2147/IJN.S448876. eCollection 2024.
4
Mechanisms of hydrogel-based microRNA delivery systems and its application strategies in targeting inflammatory diseases.基于水凝胶的微小RNA递送系统的作用机制及其在靶向炎症性疾病中的应用策略。
J Tissue Eng. 2024 Jul 31;15:20417314241265897. doi: 10.1177/20417314241265897. eCollection 2024 Jan-Dec.
5
Developing hydrogels for gene therapy and tissue engineering.用于基因治疗和组织工程的水凝胶的开发。
J Nanobiotechnology. 2024 Apr 15;22(1):182. doi: 10.1186/s12951-024-02462-z.
6
Alamandine attenuates ovariectomy-induced osteoporosis by promoting osteogenic differentiation via AMPK/eNOS axis.阿拉曼丁通过 AMPK/eNOS 轴促进成骨细胞分化来减轻卵巢切除诱导的骨质疏松症。
BMC Musculoskelet Disord. 2024 Jan 10;25(1):45. doi: 10.1186/s12891-023-07159-2.
7
Engineered Extracellular Vesicles: A potential treatment for regeneration.工程化细胞外囊泡:一种再生的潜在治疗方法。
iScience. 2023 Oct 24;26(11):108282. doi: 10.1016/j.isci.2023.108282. eCollection 2023 Nov 17.
8
Resistin targets TAZ to promote osteogenic differentiation through PI3K/AKT/mTOR pathway.抵抗素通过PI3K/AKT/mTOR信号通路作用于TAZ以促进成骨分化。
iScience. 2023 Jun 7;26(7):107025. doi: 10.1016/j.isci.2023.107025. eCollection 2023 Jul 21.
9
MicroRNA-182-5p Inhibits Hypertrophic Scar Formation by Inhibiting the Proliferation and Migration of Fibroblasts via SMAD4 Pathway.微小RNA-182-5p通过SMAD4途径抑制成纤维细胞的增殖和迁移来抑制增生性瘢痕形成。
Clin Cosmet Investig Dermatol. 2023 Mar 8;16:565-580. doi: 10.2147/CCID.S397808. eCollection 2023.
10
Engineering exosomes for bone defect repair.用于骨缺损修复的工程外泌体
Front Bioeng Biotechnol. 2022 Dec 7;10:1091360. doi: 10.3389/fbioe.2022.1091360. eCollection 2022.
骨髓抽吸浓缩物联合松质骨同种异体移植与髂嵴骨移植治疗长骨骨不连
OTA Int. 2019 Mar 12;2(1):e012. doi: 10.1097/OI9.0000000000000012. eCollection 2019 Mar.
4
MiR-690, an exosomal-derived miRNA from M2-polarized macrophages, improves insulin sensitivity in obese mice.M2 极化巨噬细胞来源的外泌体 miRNA-690 可改善肥胖小鼠的胰岛素敏感性。
Cell Metab. 2021 Apr 6;33(4):781-790.e5. doi: 10.1016/j.cmet.2020.12.019. Epub 2021 Jan 14.
5
Locally delivered adjuvant biofilm-penetrating antibiotics rescue impaired endochondral fracture healing caused by MRSA infection.局部递呈辅助生物膜穿透抗生素可挽救耐甲氧西林金黄色葡萄球菌感染导致的受损的软骨内骨痂愈合。
J Orthop Res. 2021 Feb;39(2):402-414. doi: 10.1002/jor.24965. Epub 2021 Jan 13.
6
Myeloid-Cell-Specific IL-6 Signaling Promotes MicroRNA-223-Enriched Exosome Production to Attenuate NAFLD-Associated Fibrosis.髓系细胞特异性 IL-6 信号促进富含 microRNA-223 的外泌体产生,从而减轻非酒精性脂肪性肝病相关纤维化。
Hepatology. 2021 Jul;74(1):116-132. doi: 10.1002/hep.31658. Epub 2021 Apr 27.
7
MicroRNAs and fracture healing: Pre-clinical studies.微小 RNA 与骨折愈合:临床前研究。
Bone. 2021 Feb;143:115758. doi: 10.1016/j.bone.2020.115758. Epub 2020 Nov 17.
8
The role of FACT in managing chromatin: disruption, assembly, or repair?FACT 在调控染色质中的作用:是破坏、组装还是修复?
Nucleic Acids Res. 2020 Dec 2;48(21):11929-11941. doi: 10.1093/nar/gkaa912.
9
Delayed Union of a Diaphyseal Forearm Fracture Associated With Impaired Osteogenic Differentiation of Prospectively Isolated Human Skeletal Stem Cells.与前瞻性分离的人骨骼干细胞成骨分化受损相关的肱骨干前臂骨折延迟愈合
JBMR Plus. 2020 Aug 31;4(10):e10398. doi: 10.1002/jbm4.10398. eCollection 2020 Oct.
10
Exosome: A Review of Its Classification, Isolation Techniques, Storage, Diagnostic and Targeted Therapy Applications.外泌体:分类、分离技术、储存、诊断和靶向治疗应用综述。
Int J Nanomedicine. 2020 Sep 22;15:6917-6934. doi: 10.2147/IJN.S264498. eCollection 2020.