• 文献检索
  • 文档翻译
  • 深度研究
  • 学术资讯
  • Suppr Zotero 插件Zotero 插件
  • 邀请有礼
  • 套餐&价格
  • 历史记录
应用&插件
Suppr Zotero 插件Zotero 插件浏览器插件Mac 客户端Windows 客户端微信小程序
定价
高级版会员购买积分包购买API积分包
服务
文献检索文档翻译深度研究API 文档MCP 服务
关于我们
关于 Suppr公司介绍联系我们用户协议隐私条款
关注我们

Suppr 超能文献

核心技术专利:CN118964589B侵权必究
粤ICP备2023148730 号-1Suppr @ 2026

文献检索

告别复杂PubMed语法,用中文像聊天一样搜索,搜遍4000万医学文献。AI智能推荐,让科研检索更轻松。

立即免费搜索

文件翻译

保留排版,准确专业,支持PDF/Word/PPT等文件格式,支持 12+语言互译。

免费翻译文档

深度研究

AI帮你快速写综述,25分钟生成高质量综述,智能提取关键信息,辅助科研写作。

立即免费体验

PrsA 介导 AtlA 分泌,有助于感染性心内膜炎发病过程中外源 DNA 的释放和生物膜的形成。

PrsA mediates AtlA secretion contributing to extracellular DNA release and biofilm formation in the pathogenesis of infective endocarditis.

机构信息

Graduate Institute of Clinical Dentistry, School of Dentistry, National Taiwan University, Taipei, Taiwan.

Graduate Institute of Oral Biology, School of Dentistry, National Taiwan University, Taipei, Taiwan.

出版信息

Virulence. 2022 Dec;13(1):1379-1392. doi: 10.1080/21505594.2022.2105351.

DOI:10.1080/21505594.2022.2105351
PMID:35876630
原文链接:https://pmc.ncbi.nlm.nih.gov/articles/PMC9377233/
Abstract

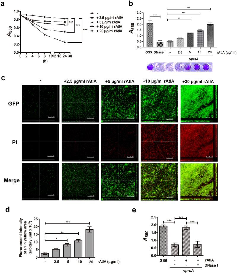
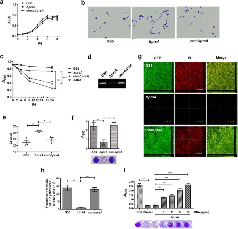
The role of secretion chaperone-regulated virulence proteins in the pathogenesis of infective endocarditis (IE) induced by viridans streptococci such as is unclear. In this study, we investigated the contribution of the foldase protein PrsA, a putative parvulin-type peptidyl-prolyl isomerase, to the pathogenesis of -induced IE. We found that a -deficient strain had reduced virulence in terms of formation of vegetation on damaged heart valves, as well as reduced autolysis activity, eDNA release and biofilm formation capacity. The secretion and surface exposure of AtlA was reduced in the -deficient mutant strain, and complementation of recombinant AtlA in the culture medium restored a wild type biofilm phenotype of the -deficient mutant strain. This result suggests that secretion and surface localization of AtlA is regulated by PrsA during biofilm formation. Together, these results demonstrate that PrsA could regulate AtlA-mediated eDNA release to contribute to biofilm formation in the pathogenesis of IE.

摘要

卷曲相关毒力蛋白在草绿色链球菌(如 )引起的感染性心内膜炎(IE)发病机制中的作用尚不清楚。在这项研究中,我们研究了折叠酶蛋白 PrsA(一种假定的 parvulin 型肽基脯氨酰顺反异构酶)对 -诱导 IE 发病机制的贡献。我们发现, -缺陷菌株在受损心瓣膜上形成植被、自溶活性、eDNA 释放和生物膜形成能力方面的毒力降低。在 -缺陷突变菌株中,AtlA 的分泌和表面暴露减少,而在培养基中补充重组 AtlA 则恢复了 -缺陷突变菌株的野生型生物膜表型。这一结果表明,在生物膜形成过程中,AtlA 的分泌和表面定位受到 PrsA 的调节。综上所述,这些结果表明 PrsA 可以调节 AtlA 介导的 eDNA 释放,从而有助于 IE 发病机制中的生物膜形成。

https://cdn.ncbi.nlm.nih.gov/pmc/blobs/515e/9377233/56492a1946ec/KVIR_A_2105351_F0007_OC.jpg
https://cdn.ncbi.nlm.nih.gov/pmc/blobs/515e/9377233/8d2afd3a796b/KVIR_A_2105351_F0001_OC.jpg
https://cdn.ncbi.nlm.nih.gov/pmc/blobs/515e/9377233/4e5ab9d8d63a/KVIR_A_2105351_F0002_OC.jpg
https://cdn.ncbi.nlm.nih.gov/pmc/blobs/515e/9377233/72cf75d4da35/KVIR_A_2105351_F0003_OC.jpg
https://cdn.ncbi.nlm.nih.gov/pmc/blobs/515e/9377233/436b730970a9/KVIR_A_2105351_F0004_OC.jpg
https://cdn.ncbi.nlm.nih.gov/pmc/blobs/515e/9377233/9b3244c780ee/KVIR_A_2105351_F0005_OC.jpg
https://cdn.ncbi.nlm.nih.gov/pmc/blobs/515e/9377233/d148e98c4a2c/KVIR_A_2105351_F0006_OC.jpg
https://cdn.ncbi.nlm.nih.gov/pmc/blobs/515e/9377233/56492a1946ec/KVIR_A_2105351_F0007_OC.jpg
https://cdn.ncbi.nlm.nih.gov/pmc/blobs/515e/9377233/8d2afd3a796b/KVIR_A_2105351_F0001_OC.jpg
https://cdn.ncbi.nlm.nih.gov/pmc/blobs/515e/9377233/4e5ab9d8d63a/KVIR_A_2105351_F0002_OC.jpg
https://cdn.ncbi.nlm.nih.gov/pmc/blobs/515e/9377233/72cf75d4da35/KVIR_A_2105351_F0003_OC.jpg
https://cdn.ncbi.nlm.nih.gov/pmc/blobs/515e/9377233/436b730970a9/KVIR_A_2105351_F0004_OC.jpg
https://cdn.ncbi.nlm.nih.gov/pmc/blobs/515e/9377233/9b3244c780ee/KVIR_A_2105351_F0005_OC.jpg
https://cdn.ncbi.nlm.nih.gov/pmc/blobs/515e/9377233/d148e98c4a2c/KVIR_A_2105351_F0006_OC.jpg
https://cdn.ncbi.nlm.nih.gov/pmc/blobs/515e/9377233/56492a1946ec/KVIR_A_2105351_F0007_OC.jpg

相似文献

1
PrsA mediates AtlA secretion contributing to extracellular DNA release and biofilm formation in the pathogenesis of infective endocarditis.PrsA 介导 AtlA 分泌,有助于感染性心内膜炎发病过程中外源 DNA 的释放和生物膜的形成。
Virulence. 2022 Dec;13(1):1379-1392. doi: 10.1080/21505594.2022.2105351.
2
AtlA Mediates Extracellular DNA Release, Which Contributes to Streptococcus mutans Biofilm Formation in an Experimental Rat Model of Infective Endocarditis.AtlA介导细胞外DNA释放,这在感染性心内膜炎实验大鼠模型中有助于变形链球菌生物膜的形成。
Infect Immun. 2017 Aug 18;85(9). doi: 10.1128/IAI.00252-17. Print 2017 Sep.
3
PspC domain-containing protein (PCP) determines Streptococcus mutans biofilm formation through bacterial extracellular DNA release and platelet adhesion in experimental endocarditis.含PspC结构域蛋白(PCP)通过实验性心内膜炎中细菌细胞外DNA释放和血小板黏附来决定变形链球菌生物膜的形成。
PLoS Pathog. 2021 Feb 12;17(2):e1009289. doi: 10.1371/journal.ppat.1009289. eCollection 2021 Feb.
4
The atlA operon of Streptococcus mutans: role in autolysin maturation and cell surface biogenesis.变形链球菌的atlA操纵子:在自溶素成熟和细胞表面生物合成中的作用。
J Bacteriol. 2006 Oct;188(19):6877-88. doi: 10.1128/JB.00536-06.
5
Effects of oxygen on biofilm formation and the AtlA autolysin of Streptococcus mutans.氧气对变形链球菌生物膜形成及AtlA自溶素的影响。
J Bacteriol. 2007 Sep;189(17):6293-302. doi: 10.1128/JB.00546-07. Epub 2007 Jul 6.
6
Phenotypic characterization of the foldase homologue PrsA in Streptococcus mutans.变形链球菌折叠酶同源物 PrsA 的表型特征。
Mol Oral Microbiol. 2013 Apr;28(2):154-65. doi: 10.1111/omi.12014. Epub 2012 Dec 13.
7
Glycosyltransferase-Mediated Biofilm Matrix Dynamics and Virulence of Streptococcus mutans.糖基转移酶介导的变异链球菌生物膜基质动态变化与毒力
Appl Environ Microbiol. 2019 Feb 20;85(5). doi: 10.1128/AEM.02247-18. Print 2019 Mar 1.
8
Streptococcus mutans autolysin AtlA is a fibronectin-binding protein and contributes to bacterial survival in the bloodstream and virulence for infective endocarditis.变形链球菌自溶素 AtlA 是一种纤维连接蛋白结合蛋白,有助于细菌在血液中存活和引起感染性心内膜炎的毒力。
Mol Microbiol. 2009 Nov;74(4):888-902. doi: 10.1111/j.1365-2958.2009.06903.x. Epub 2009 Oct 8.
9
Potential Risk of Spreading Resistance Genes within Extracellular-DNA-Dependent Biofilms of Streptococcus mutans in Response to Cell Envelope Stress Induced by Sub-MICs of Bacitracin.细胞外 DNA 依赖性变异链球菌生物膜在亚抑菌浓度巴曲亭诱导的细胞包膜应激下传播耐药基因的潜在风险。
Appl Environ Microbiol. 2020 Aug 3;86(16). doi: 10.1128/AEM.00770-20.
10
Competence-Stimulating-Peptide-Dependent Localized Cell Death and Extracellular DNA Production in Streptococcus mutans Biofilms. competence-stimulating-peptide 依赖性变形链球菌生物膜中的局部细胞死亡和细胞外 DNA 产生。
Appl Environ Microbiol. 2020 Nov 10;86(23). doi: 10.1128/AEM.02080-20.

引用本文的文献

1
Glycosylation of serine/threonine-rich intrinsically disordered regions of membrane-associated proteins in streptococci.链球菌中膜相关蛋白富含丝氨酸/苏氨酸的内在无序区域的糖基化
Nat Commun. 2025 Apr 29;16(1):4011. doi: 10.1038/s41467-025-58692-8.
2
Structural analysis of extracellular ATP-independent chaperones of streptococcal species and protein substrate interactions.链球菌属细胞外非ATP依赖性伴侣蛋白的结构分析及与蛋白质底物的相互作用
mSphere. 2025 Feb 25;10(2):e0107824. doi: 10.1128/msphere.01078-24. Epub 2025 Jan 29.
3
Glycosylation of serine/threonine-rich intrinsically disordered regions of membrane-associated proteins in streptococci.

本文引用的文献

1
Modification of cell wall polysaccharide guides cell division in Streptococcus mutans.细胞壁多糖的修饰指导变形链球菌的细胞分裂。
Nat Chem Biol. 2021 Aug;17(8):878-887. doi: 10.1038/s41589-021-00803-9. Epub 2021 May 27.
2
PspC domain-containing protein (PCP) determines Streptococcus mutans biofilm formation through bacterial extracellular DNA release and platelet adhesion in experimental endocarditis.含PspC结构域蛋白(PCP)通过实验性心内膜炎中细菌细胞外DNA释放和血小板黏附来决定变形链球菌生物膜的形成。
PLoS Pathog. 2021 Feb 12;17(2):e1009289. doi: 10.1371/journal.ppat.1009289. eCollection 2021 Feb.
3
The staphylococcal exopolysaccharide PIA - Biosynthesis and role in biofilm formation, colonization, and infection.
链球菌中膜相关蛋白富含丝氨酸/苏氨酸的内在无序区域的糖基化
bioRxiv. 2025 Mar 17:2024.05.05.592596. doi: 10.1101/2024.05.05.592596.
4
Staphylococcus aureus foldase PrsA contributes to the folding and secretion of protein A.金黄色葡萄球菌折叠酶 PrsA 有助于蛋白 A 的折叠和分泌。
BMC Microbiol. 2024 Apr 2;24(1):108. doi: 10.1186/s12866-024-03268-7.
葡萄球菌胞外多糖PIA——生物合成及其在生物膜形成、定植和感染中的作用
Comput Struct Biotechnol J. 2020 Nov 4;18:3324-3334. doi: 10.1016/j.csbj.2020.10.027. eCollection 2020.
4
Potential Risk of Spreading Resistance Genes within Extracellular-DNA-Dependent Biofilms of Streptococcus mutans in Response to Cell Envelope Stress Induced by Sub-MICs of Bacitracin.细胞外 DNA 依赖性变异链球菌生物膜在亚抑菌浓度巴曲亭诱导的细胞包膜应激下传播耐药基因的潜在风险。
Appl Environ Microbiol. 2020 Aug 3;86(16). doi: 10.1128/AEM.00770-20.
5
PrsA contributes to Streptococcus suis serotype 2 pathogenicity by modulating secretion of selected virulence factors.PrsA 通过调节选定毒力因子的分泌促进猪链球菌 2 型的致病性。
Vet Microbiol. 2019 Sep;236:108375. doi: 10.1016/j.vetmic.2019.07.027. Epub 2019 Jul 27.
6
Glycosyltransferase-Mediated Biofilm Matrix Dynamics and Virulence of Streptococcus mutans.糖基转移酶介导的变异链球菌生物膜基质动态变化与毒力
Appl Environ Microbiol. 2019 Feb 20;85(5). doi: 10.1128/AEM.02247-18. Print 2019 Mar 1.
7
Mechanisms and Regulation of Extracellular DNA Release and Its Biological Roles in Microbial Communities.细胞外DNA释放的机制、调控及其在微生物群落中的生物学作用
Front Microbiol. 2017 Jul 26;8:1390. doi: 10.3389/fmicb.2017.01390. eCollection 2017.
8
AtlA Mediates Extracellular DNA Release, Which Contributes to Streptococcus mutans Biofilm Formation in an Experimental Rat Model of Infective Endocarditis.AtlA介导细胞外DNA释放,这在感染性心内膜炎实验大鼠模型中有助于变形链球菌生物膜的形成。
Infect Immun. 2017 Aug 18;85(9). doi: 10.1128/IAI.00252-17. Print 2017 Sep.
9
An Intracellular Peptidyl-Prolyl cis/trans Isomerase Is Required for Folding and Activity of the Staphylococcus aureus Secreted Virulence Factor Nuclease.金黄色葡萄球菌分泌的毒力因子核酸酶的折叠和活性需要一种细胞内肽基脯氨酰顺反异构酶。
J Bacteriol. 2016 Dec 13;199(1). doi: 10.1128/JB.00453-16. Print 2017 Jan 1.
10
Evaluation of the effects of Streptococcus mutans chaperones and protein secretion machinery components on cell surface protein biogenesis, competence, and mutacin production.变形链球菌分子伴侣和蛋白质分泌机制成分对细胞表面蛋白生物合成、感受态和变链菌素产生的影响评估。
Mol Oral Microbiol. 2016 Feb;31(1):59-77. doi: 10.1111/omi.12130. Epub 2015 Oct 7.