Suppr超能文献

高强度间歇训练对甲基苯丙胺依赖大鼠心脏凋亡标志物的影响。

Effect of High-Intensity Interval Training on Cardiac Apoptosis Markers in Methamphetamine-Dependent Rats.

作者信息

Shahrabadi Hadi, Haghighi Amir Hossein, Askari Roya, Asadi-Shekaari Majid, Souza Daniel Costa, Gentil Paulo

机构信息

Department of Exercise Physiology, Faculty of Sport Sciences, Hakim Sabzevari University, Sabzevar 9617976487, Iran.

Neuroscience Research Center, Neuropharmacology Institute, Kerman University of Medical Sciences, Kerman 7619813159, Iran.

出版信息

Curr Issues Mol Biol. 2022 Jul 4;44(7):3030-3038. doi: 10.3390/cimb44070209.

Abstract

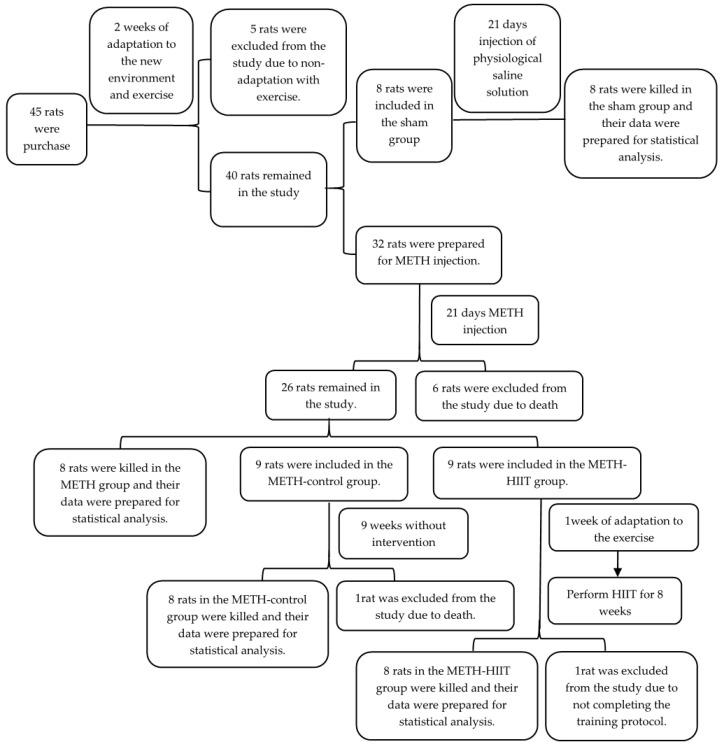
Chronic methamphetamine use increases apoptosis, leading to heart failure and sudden cardiac death. Previous studies have shown the importance of high-intensity interval training (HIIT) in reducing indices of cardiac tissue apoptosis in different patients, but in the field of sports science, the molecular mechanisms of apoptosis in methamphetamine-dependent rats are still unclear. The present article aimed to investigate the changes in cardiac apoptosis markers in methamphetamine-dependent rats in response to HIIT. Left ventricular tissue was used to evaluate caspase-3, melusin, FAK, and IQGAP1 gene expression. Rats were divided into four groups: sham, methamphetamine (METH), METH-control, and METH-HIIT. METH was injected for 21 days and then the METH-HIIT group performed HIIT for 8 weeks at 5 sessions per week. The METH groups showed increased caspase-3 gene expression and decreased melusin, FAK, and IQGAP1 when compared to the sham group. METH-HIIT showed decreased caspase-3 and increased melusin and FAK gene expression compared with the METH and METH-control groups. The IQGAP1 gene was higher in METH-HIIT when compared with METH, while no difference was observed between METH-HIIT and METH-control. Twenty-one days of METH exposure increased apoptosis markers in rat cardiac tissue; however, HIIT might have a protective effect, as shown by the apoptosis markers.

摘要

长期使用甲基苯丙胺会增加细胞凋亡,导致心力衰竭和心源性猝死。先前的研究表明高强度间歇训练(HIIT)在降低不同患者心脏组织细胞凋亡指标方面的重要性,但在体育科学领域,甲基苯丙胺依赖大鼠细胞凋亡的分子机制仍不清楚。本文旨在研究甲基苯丙胺依赖大鼠在HIIT作用下心脏细胞凋亡标志物的变化。使用左心室组织评估半胱天冬酶-3、肌联蛋白、黏着斑激酶(FAK)和IQGAP1基因的表达。大鼠分为四组:假手术组、甲基苯丙胺组(METH)、METH对照组和METH-HIIT组。注射甲基苯丙胺21天,然后METH-HIIT组每周进行5次HIIT训练,持续8周。与假手术组相比,METH组半胱天冬酶-3基因表达增加,肌联蛋白、FAK和IQGAP1表达降低。与METH组和METH对照组相比,METH-HIIT组半胱天冬酶-3表达降低,肌联蛋白和FAK基因表达增加。与METH组相比,METH-HIIT组IQGAP1基因表达更高,而METH-HIIT组与METH对照组之间未观察到差异。暴露于甲基苯丙胺21天会增加大鼠心脏组织中的细胞凋亡标志物;然而,如细胞凋亡标志物所示,HIIT可能具有保护作用。

https://cdn.ncbi.nlm.nih.gov/pmc/blobs/f67e/9315973/f806c67cb15f/cimb-44-00209-g001.jpg

文献检索

告别复杂PubMed语法,用中文像聊天一样搜索,搜遍4000万医学文献。AI智能推荐,让科研检索更轻松。

立即免费搜索

文件翻译

保留排版,准确专业,支持PDF/Word/PPT等文件格式,支持 12+语言互译。

免费翻译文档

深度研究

AI帮你快速写综述,25分钟生成高质量综述,智能提取关键信息,辅助科研写作。

立即免费体验