Division of Digestive Diseases, Department of Medicine, Emory University School of Medicine, Atlanta, GA 30322, USA.
Gastroenterology Research, Atlanta Veterans Administration Medical Center, Decatur, GA 30322, USA.
Cells. 2022 Jul 20;11(14):2243. doi: 10.3390/cells11142243.
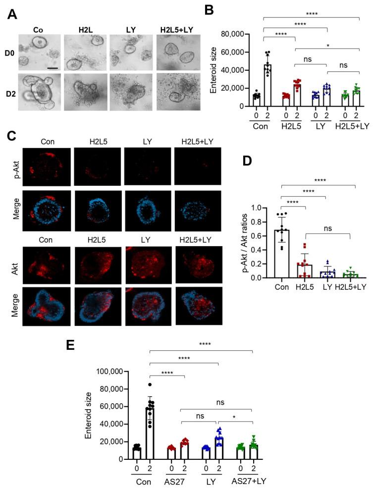
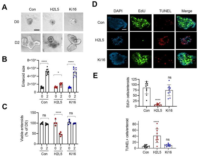
Renewal of the intestinal epithelium is orchestrated by regenerative epithelial proliferation within crypts. Recent studies have shown that lysophosphatidic acid (LPA) can maintain intestinal epithelial renewal in vitro and conditional deletion of () in mice ablates the intestinal epithelium and increases morbidity. In contrast, constitutive deletion () does not cause a defect in intestinal crypt regeneration. In this study, we investigated whether another LPA receptor (LPAR) compensates for constitutive loss of LPA function to allow regeneration of intestinal epithelium. In intestinal epithelial cells (IECs), was upregulated and blocking LPA function reduced proliferation and increased apoptosis of IECs. Similar to mice, the absence of () resulted in upregulation of in IECs, indicating that LPA and LPA reciprocally compensate for the loss of each other. Blocking LPA in enteroids reduced phosphorylation of Akt, indicating that LPA maintains the growth of enteroids through activation of the PI3K-Akt pathway. The present study provides evidence that loss of an LPAR can be compensated by another LPAR. This ability to compensate needs to be considered in studies aimed to define receptor functions or test the efficacy of a LPAR-targeting drug using genetically engineered animal models.
肠上皮的更新是由隐窝内的再生上皮增殖来调控的。最近的研究表明,溶血磷脂酸(LPA)可以在体外维持肠上皮的更新,并且条件性敲除小鼠中的 () 会使肠上皮消失,并增加发病率。相比之下,组成性敲除 () 不会导致肠隐窝再生缺陷。在这项研究中,我们研究了另一种 LPA 受体(LPAR)是否可以补偿组成性的 LPA 功能缺失,从而允许肠上皮的再生。在 肠上皮细胞(IECs)中, 上调,阻断 LPA 功能会减少增殖并增加 IECs 的凋亡。与 小鼠相似,缺失 () 导致 IECs 中 的上调,表明 LPA 和 LPA 可以相互补偿彼此的缺失。在 类器官中阻断 LPA 会降低 Akt 的磷酸化,表明 LPA 通过激活 PI3K-Akt 通路维持 类器官的生长。本研究提供的证据表明,一种 LPAR 的缺失可以被另一种 LPAR 补偿。在使用基因工程动物模型来定义受体功能或测试 LPAR 靶向药物的疗效的研究中,需要考虑这种补偿能力。