Institute of Laboratory Medicine, Clinical Chemistry and Molecular Diagnostic, University Hospital, 04103 Leipzig, Germany.
Institute of Experimental Internal Medicine, Medical Faculty, Otto von Guericke University, 39120 Magdeburg, Germany.
Nutrients. 2022 Jul 6;14(14):2786. doi: 10.3390/nu14142786.
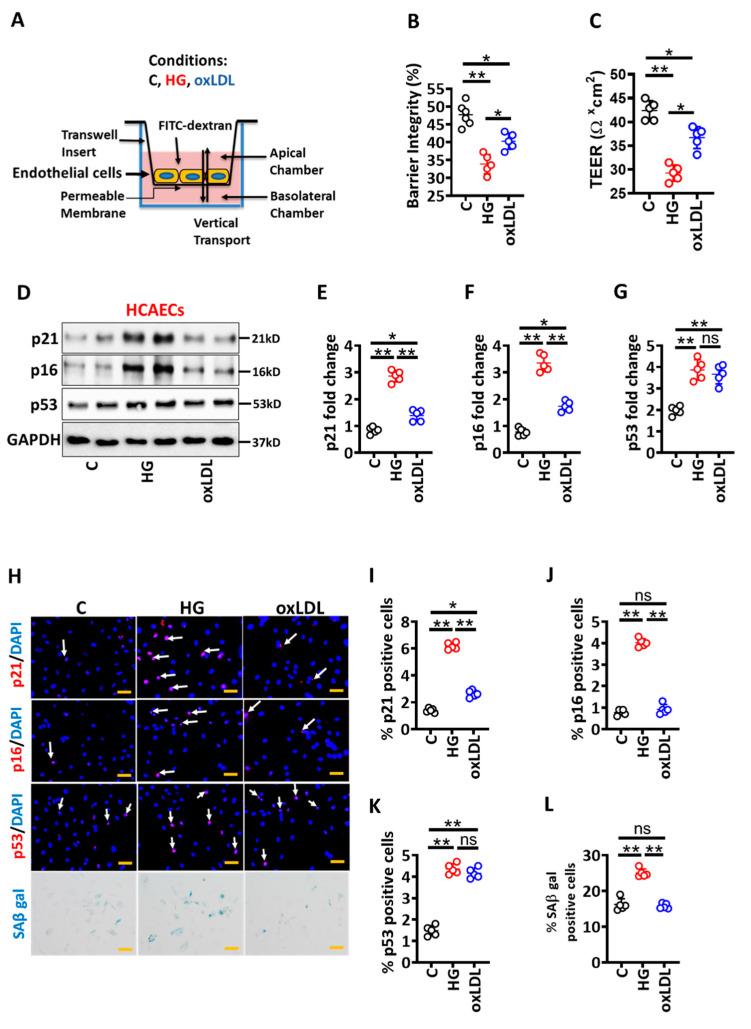
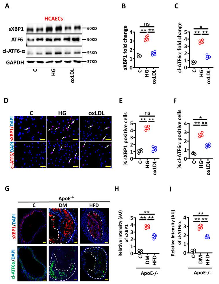
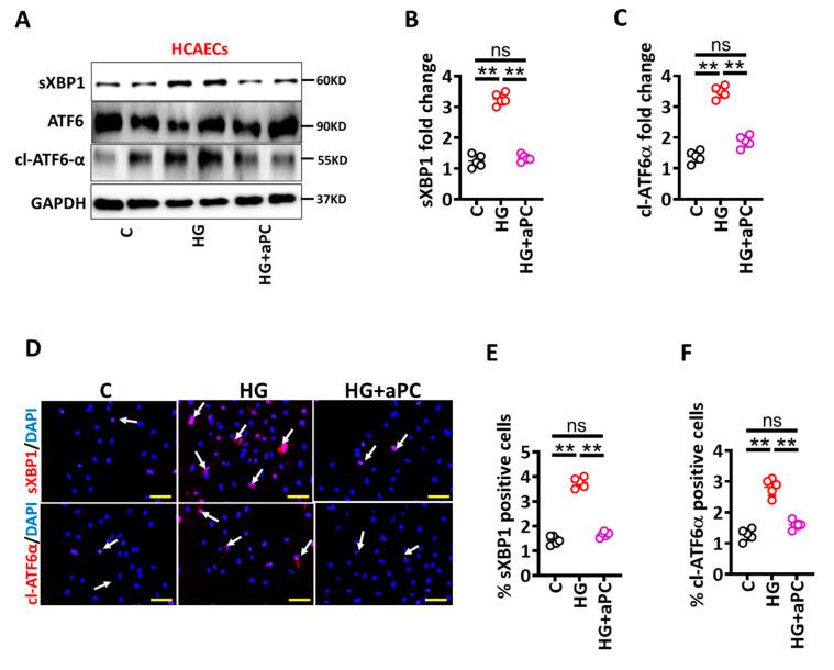
Diabetes mellitus is hallmarked by accelerated atherosclerosis, a major cause of mortality among patients with diabetes. Efficient therapies for diabetes-associated atherosclerosis are absent. Accelerated atherosclerosis in diabetic patients is associated with reduced endothelial thrombomodulin (TM) expression and impaired activated protein C (aPC) generation. Here, we directly compared the effects of high glucose and oxidized LDL, revealing that high glucose induced more pronounced responses in regard to maladaptive unfolded protein response (UPR), senescence, and vascular endothelial cell barrier disruption. Ex vivo, diabetic ApoE mice displayed increased levels of senescence and UPR markers within atherosclerotic lesions compared with nondiabetic ApoE mice. Activated protein C pretreatment maintained barrier permeability and prevented glucose-induced expression of senescence and UPR markers in vitro. These data suggest that high glucose-induced maladaptive UPR and associated senescence promote vascular endothelial cell dysfunction, which-however-can be reversed by aPC. Taken together, current data suggest that reversal of glucose-induced vascular endothelial cell dysfunction is feasible.
糖尿病的特征是动脉粥样硬化加速,这是糖尿病患者死亡的主要原因。目前缺乏针对糖尿病相关动脉粥样硬化的有效治疗方法。糖尿病患者的动脉粥样硬化与内皮血栓调节蛋白 (TM) 表达减少和激活蛋白 C (aPC) 生成受损有关。在这里,我们直接比较了高血糖和氧化 LDL 的作用,结果表明高血糖诱导了 unfolded protein response (UPR)、衰老和血管内皮细胞屏障破坏等适应性不良反应。在体实验中,与非糖尿病 ApoE 小鼠相比,糖尿病 ApoE 小鼠的动脉粥样硬化病变中衰老和 UPR 标志物的水平增加。体外预先给予激活蛋白 C 可维持屏障通透性,并防止葡萄糖诱导的衰老和 UPR 标志物的表达。这些数据表明,高血糖诱导的适应性不良 UPR 和相关衰老促进了血管内皮细胞功能障碍,但 aPC 可逆转这种障碍。综上所述,目前的数据表明,逆转葡萄糖诱导的血管内皮细胞功能障碍是可行的。