• 文献检索
  • 文档翻译
  • 深度研究
  • 学术资讯
  • Suppr Zotero 插件Zotero 插件
  • 邀请有礼
  • 套餐&价格
  • 历史记录
应用&插件
Suppr Zotero 插件Zotero 插件浏览器插件Mac 客户端Windows 客户端微信小程序
定价
高级版会员购买积分包购买API积分包
服务
文献检索文档翻译深度研究API 文档MCP 服务
关于我们
关于 Suppr公司介绍联系我们用户协议隐私条款
关注我们

Suppr 超能文献

核心技术专利:CN118964589B侵权必究
粤ICP备2023148730 号-1Suppr @ 2026

文献检索

告别复杂PubMed语法,用中文像聊天一样搜索,搜遍4000万医学文献。AI智能推荐,让科研检索更轻松。

立即免费搜索

文件翻译

保留排版,准确专业,支持PDF/Word/PPT等文件格式,支持 12+语言互译。

免费翻译文档

深度研究

AI帮你快速写综述,25分钟生成高质量综述,智能提取关键信息,辅助科研写作。

立即免费体验

维生素 B12 调控人回肠上皮细胞的转录、代谢和表观遗传程序。

Vitamin B12 Regulates the Transcriptional, Metabolic, and Epigenetic Programing in Human Ileal Epithelial Cells.

机构信息

Department of Medicine, Division of Gastroenterology & Nutrition, University of Texas Health, San Antonio, TX 78229, USA.

出版信息

Nutrients. 2022 Jul 9;14(14):2825. doi: 10.3390/nu14142825.

DOI:10.3390/nu14142825
PMID:35889782
原文链接:https://pmc.ncbi.nlm.nih.gov/articles/PMC9321803/
Abstract

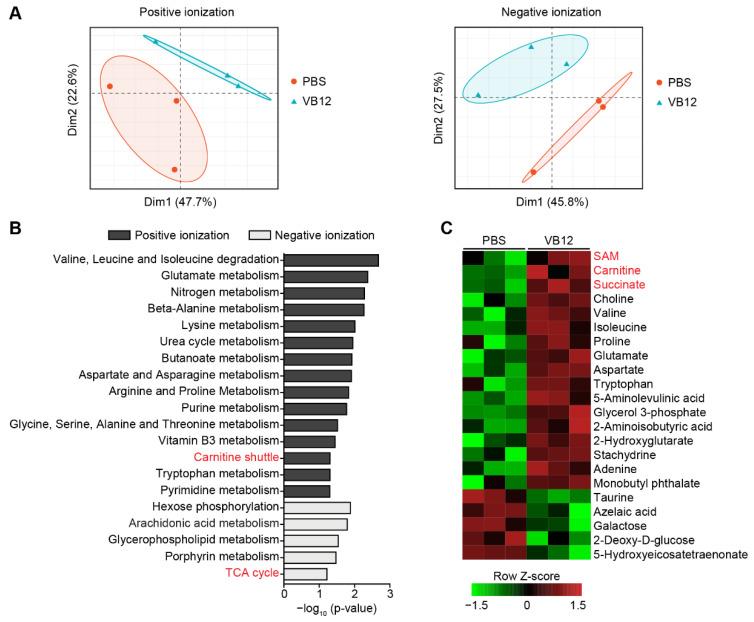
Vitamin B12 (VB12) is a micronutrient that is essential for DNA synthesis and cellular energy production. We recently demonstrated that VB12 oral supplementation coordinates ileal epithelial cells (iECs) and gut microbiota functions to resist pathogen colonization in mice, but it remains unclear whether VB12 directly modulates the cellular homeostasis of iECs derived from humans. Here, we integrated transcriptomic, metabolomic, and epigenomic analyses to identify VB12-dependent molecular and metabolic pathways in human iEC microtissue cultures. RNA sequencing (RNA-seq) revealed that VB12 notably activated genes involved in fatty acid metabolism and epithelial cell proliferation while suppressing inflammatory responses in human iECs. Untargeted metabolite profiling demonstrated that VB12 facilitated the biosynthesis of amino acids and methyl groups, particularly -adenosylmethionine (SAM), and supported the function of the mitochondrial carnitine shuttle and TCA cycle. Further, genome-wide DNA methylation analysis illuminated a critical role of VB12 in sustaining cellular methylation programs, leading to differential CpG methylation of genes associated with intestinal barrier function and cell proliferation. Together, these findings suggest an essential involvement of VB12 in directing the fatty acid and mitochondrial metabolisms and reconfiguring the epigenome of human iECs to potentially support cellular oxygen utilization and cell proliferation.

摘要

维生素 B12(VB12)是一种必需的微量营养素,对于 DNA 合成和细胞能量产生至关重要。我们最近证明,VB12 口服补充可以协调回肠上皮细胞(iECs)和肠道微生物群的功能,以抵抗病原体在小鼠中的定植,但目前尚不清楚 VB12 是否直接调节源自人类的 iECs 的细胞内稳态。在这里,我们整合了转录组、代谢组和表观基因组分析,以鉴定 VB12 依赖性的人 iEC 微组织培养物中的分子和代谢途径。RNA 测序(RNA-seq)显示,VB12 显著激活了参与脂肪酸代谢和上皮细胞增殖的基因,同时抑制了人 iECs 中的炎症反应。非靶向代谢物分析表明,VB12 促进了氨基酸和甲基组的生物合成,特别是 -腺苷甲硫氨酸(SAM),并支持线粒体肉碱穿梭和 TCA 循环的功能。此外,全基因组 DNA 甲基化分析表明 VB12 在维持细胞甲基化程序中起着关键作用,导致与肠道屏障功能和细胞增殖相关的基因的 CpG 甲基化差异。总之,这些发现表明 VB12 对指导脂肪酸和线粒体代谢以及重新配置人 iECs 的表观基因组以潜在地支持细胞氧利用和细胞增殖具有重要作用。

https://cdn.ncbi.nlm.nih.gov/pmc/blobs/d7b3/9321803/1588da613d41/nutrients-14-02825-g005.jpg
https://cdn.ncbi.nlm.nih.gov/pmc/blobs/d7b3/9321803/55a8780eba31/nutrients-14-02825-g001.jpg
https://cdn.ncbi.nlm.nih.gov/pmc/blobs/d7b3/9321803/559c9689b33b/nutrients-14-02825-g002.jpg
https://cdn.ncbi.nlm.nih.gov/pmc/blobs/d7b3/9321803/fef0b0bc4886/nutrients-14-02825-g003.jpg
https://cdn.ncbi.nlm.nih.gov/pmc/blobs/d7b3/9321803/7c044abcaa03/nutrients-14-02825-g004.jpg
https://cdn.ncbi.nlm.nih.gov/pmc/blobs/d7b3/9321803/1588da613d41/nutrients-14-02825-g005.jpg
https://cdn.ncbi.nlm.nih.gov/pmc/blobs/d7b3/9321803/55a8780eba31/nutrients-14-02825-g001.jpg
https://cdn.ncbi.nlm.nih.gov/pmc/blobs/d7b3/9321803/559c9689b33b/nutrients-14-02825-g002.jpg
https://cdn.ncbi.nlm.nih.gov/pmc/blobs/d7b3/9321803/fef0b0bc4886/nutrients-14-02825-g003.jpg
https://cdn.ncbi.nlm.nih.gov/pmc/blobs/d7b3/9321803/7c044abcaa03/nutrients-14-02825-g004.jpg
https://cdn.ncbi.nlm.nih.gov/pmc/blobs/d7b3/9321803/1588da613d41/nutrients-14-02825-g005.jpg

相似文献

1
Vitamin B12 Regulates the Transcriptional, Metabolic, and Epigenetic Programing in Human Ileal Epithelial Cells.维生素 B12 调控人回肠上皮细胞的转录、代谢和表观遗传程序。
Nutrients. 2022 Jul 9;14(14):2825. doi: 10.3390/nu14142825.
2
Vitamin B12 coordinates ileal epithelial cell and microbiota functions to resist Salmonella infection in mice.维生素 B12 协调回肠上皮细胞和微生物群功能,以抵抗小鼠中的沙门氏菌感染。
J Exp Med. 2022 Jul 4;219(7). doi: 10.1084/jem.20220057. Epub 2022 Jun 8.
3
Controlling functional homeostasis of ileal resident macrophages by vitamin B12 during steady state and Salmonella infection in mice.在小鼠稳态和沙门氏菌感染期间,维生素B12对回肠常驻巨噬细胞功能稳态的调控作用
Mucosal Immunol. 2024 Dec;17(6):1314-1325. doi: 10.1016/j.mucimm.2024.08.011. Epub 2024 Sep 8.
4
Regulating vitamin B12 biosynthesis via the Cbl riboswitch in strain UF1.通过 UF1 菌株中的 Cbl 核糖开关调控维生素 B12 生物合成。
Proc Natl Acad Sci U S A. 2020 Jan 7;117(1):602-609. doi: 10.1073/pnas.1916576116. Epub 2019 Dec 13.
5
Exposure to the gut microbiota drives distinct methylome and transcriptome changes in intestinal epithelial cells during postnatal development.暴露于肠道微生物群会导致出生后肠道上皮细胞的甲基组和转录组发生明显变化。
Genome Med. 2018 Apr 13;10(1):27. doi: 10.1186/s13073-018-0534-5.
6
The response of gut microbiota to arsenic metabolism is involved in arsenic-induced liver injury, which is influenced by the interaction between arsenic and methionine synthase.肠道微生物群对砷代谢的反应与砷诱导的肝损伤有关,这种反应受到砷与蛋氨酸合成酶相互作用的影响。
Environ Int. 2024 Aug;190:108824. doi: 10.1016/j.envint.2024.108824. Epub 2024 Jun 19.
7
Metabolic profiling analysis of the vitamin B producer Propionibacterium freudenreichii.维生素 B 生产菌丙酸杆菌的代谢轮廓分析。
Microbiologyopen. 2021 Jun;10(3):e1199. doi: 10.1002/mbo3.1199.
8
Physiological Metabolic Analysis of VB Accumulation in Ensifer adhaerens Casida A Enhanced by Oxygen Limitation.在供氧受限的情况下,增强 Ensifer adhaerens Casida A 中 VB 积累的生理代谢分析。
Biotechnol J. 2024 Sep;19(9):e202400305. doi: 10.1002/biot.202400305.
9
Bacteroides ovatus accelerates metformin-induced vitamin B12 deficiency in type 2 diabetes patients by accumulating cobalamin.卵形拟杆菌通过积累钴胺素加速 2 型糖尿病患者二甲双胍诱导的维生素 B12 缺乏。
NPJ Biofilms Microbiomes. 2023 Jul 24;9(1):51. doi: 10.1038/s41522-023-00419-y.
10
Vitamin B12 and gut-brain homeostasis in the pathophysiology of ischemic stroke.维生素 B12 与肠道-脑平衡在缺血性脑卒中的病理生理学中的作用。
EBioMedicine. 2021 Nov;73:103676. doi: 10.1016/j.ebiom.2021.103676. Epub 2021 Nov 6.

引用本文的文献

1
Scoping review of micronutrient imbalances, clinical manifestations, and interventions.微量营养素失衡、临床表现及干预措施的范围综述
World J Methodol. 2025 Dec 20;15(4):107664. doi: 10.5662/wjm.v15.i4.107664.
2
Non-Celiac Villous Atrophy-A Problem Still Underestimated.非乳糜泻性绒毛萎缩——一个仍被低估的问题。
Life (Basel). 2025 Jul 13;15(7):1098. doi: 10.3390/life15071098.
3
Nutritional Deficiencies and Oral Candidiasis in Children from Northeastern Romania: A Cross-Sectional Biochemical Assessment.罗马尼亚东北部儿童的营养缺乏与口腔念珠菌病:一项横断面生化评估

本文引用的文献

1
Vitamin B12 coordinates ileal epithelial cell and microbiota functions to resist Salmonella infection in mice.维生素 B12 协调回肠上皮细胞和微生物群功能,以抵抗小鼠中的沙门氏菌感染。
J Exp Med. 2022 Jul 4;219(7). doi: 10.1084/jem.20220057. Epub 2022 Jun 8.
2
Gene 33/Mig6/ERRFI1, an Adapter Protein with Complex Functions in Cell Biology and Human Diseases.基因 33/Mig6/ERRFI1,一种在细胞生物学和人类疾病中具有复杂功能的衔接蛋白。
Cells. 2021 Jun 22;10(7):1574. doi: 10.3390/cells10071574.
3
NAD homeostasis in human health and disease.人类健康与疾病中的 NAD 动态平衡
Nutrients. 2025 May 27;17(11):1815. doi: 10.3390/nu17111815.
4
Causal Association Between 12 Micronutrients and Common Chronic Respiratory Diseases: A Bidirectional Two-Sample Mendelian Randomization Study.12种微量营养素与常见慢性呼吸道疾病之间的因果关联:一项双向双样本孟德尔随机化研究
Genet Res (Camb). 2025 May 28;2025:7575005. doi: 10.1155/genr/7575005. eCollection 2025.
5
Gut-Liver Axis: The Role of Intestinal Microbiota and Their Metabolites in the Progression of Metabolic Dysfunction-Associated Steatotic Liver Disease.肠-肝轴:肠道微生物群及其代谢产物在代谢功能障碍相关脂肪性肝病进展中的作用
Gut Liver. 2025 May 8. doi: 10.5009/gnl240539.
6
Epigenetic Mechanisms in Aging: Extrinsic Factors and Gut Microbiome.衰老中的表观遗传机制:外在因素与肠道微生物群
Genes (Basel). 2024 Dec 14;15(12):1599. doi: 10.3390/genes15121599.
7
Brain and behavioural anomalies caused by haploinsufficiency are corrected by vitamin B12.由单倍体不足引起的大脑和行为异常可通过维生素 B12 纠正。
Life Sci Alliance. 2024 Nov 20;8(2). doi: 10.26508/lsa.202403075. Print 2025 Feb.
8
Japanese encephalitis virus-induced DNA methylation contributes to blood-brain barrier permeability by modulating tight junction protein expression.日本脑炎病毒诱导的 DNA 甲基化通过调节紧密连接蛋白表达导致血脑屏障通透性增加。
J Neuroinflammation. 2024 Oct 28;21(1):277. doi: 10.1186/s12974-024-03266-6.
9
The Interplay between Liver and Adipose Tissue in the Onset of Liver Diseases: Exploring the Role of Vitamin Deficiency.肝脏和脂肪组织在肝脏疾病发病中的相互作用:探讨维生素缺乏的作用。
Cells. 2024 Sep 30;13(19):1631. doi: 10.3390/cells13191631.
10
A New Strategy for Dietary Nutrition to Improve Intestinal Homeostasis in Diarrheal Irritable Bowel Syndrome: A Perspective on Intestinal Flora and Intestinal Epithelial Interaction.一种改善腹泻型肠易激综合征肠道内稳态的饮食营养新策略:肠道菌群与肠上皮相互作用的新视角。
Nutrients. 2024 Sep 21;16(18):3192. doi: 10.3390/nu16183192.
EMBO Mol Med. 2021 Jul 7;13(7):e13943. doi: 10.15252/emmm.202113943. Epub 2021 May 27.
4
A novel gene-diet interaction promotes organismal lifespan and host protection during infection via the mitochondrial UPR.一种新的基因-饮食相互作用通过线粒体 UPRE 促进生物体寿命和宿主感染保护。
PLoS Genet. 2020 Dec 18;16(12):e1009234. doi: 10.1371/journal.pgen.1009234. eCollection 2020 Dec.
5
Anaerobic Respiration of NOX1-Derived Hydrogen Peroxide Licenses Bacterial Growth at the Colonic Surface.NOX1 衍生的过氧化氢的无氧呼吸在结肠表面许可细菌生长。
Cell Host Microbe. 2020 Dec 9;28(6):789-797.e5. doi: 10.1016/j.chom.2020.10.009.
6
Association between Serum Vitamin B12 and Global DNA Methylation in Colorectal Cancer Patients.血清维生素 B12 与结直肠癌患者全基因组 DNA 甲基化的关系。
Nutrients. 2020 Nov 20;12(11):3567. doi: 10.3390/nu12113567.
7
Epithelial-Derived Reactive Oxygen Species Enable AppBCX-Mediated Aerobic Respiration of Escherichia coli during Intestinal Inflammation.上皮细胞衍生的活性氧使大肠杆菌在肠道炎症期间能够进行 AppBCX 介导的需氧呼吸。
Cell Host Microbe. 2020 Dec 9;28(6):780-788.e5. doi: 10.1016/j.chom.2020.09.005. Epub 2020 Oct 13.
8
Mitochondria-derived methylmalonic acid, a surrogate biomarker of mitochondrial dysfunction and oxidative stress, predicts all-cause and cardiovascular mortality in the general population.线粒体衍生的甲基丙二酸,一种线粒体功能障碍和氧化应激的替代生物标志物,可预测普通人群的全因和心血管死亡率。
Redox Biol. 2020 Oct;37:101741. doi: 10.1016/j.redox.2020.101741. Epub 2020 Sep 30.
9
Gut microbiota dysbiosis and altered tryptophan catabolism contribute to autoimmunity in lupus-susceptible mice.肠道微生物群失调和色氨酸分解代谢改变导致狼疮易感小鼠出现自身免疫。
Sci Transl Med. 2020 Jul 8;12(551). doi: 10.1126/scitranslmed.aax2220.
10
Feeling the Burn: Intestinal Epithelial Cells Modify Their Lipid Metabolism in Response to Bacterial Fermentation Products.感受燃烧:肠上皮细胞响应细菌发酵产物改变其脂代谢。
Cell Host Microbe. 2020 Mar 11;27(3):314-316. doi: 10.1016/j.chom.2020.02.009.