Suppr超能文献

利用时空融合模型和改进的垂直干旱指数生成 16m 空间分辨率的日土壤湿度。

Generating Daily Soil Moisture at 16 m Spatial Resolution Using a Spatiotemporal Fusion Model and Modified Perpendicular Drought Index.

机构信息

Sichuan Research Institute of Water Conservancy, Chengdu 610072, China.

Department of Water Resources, China Institute of Water Resources and Hydropower Research, Beijing 100038, China.

出版信息

Sensors (Basel). 2022 Jul 19;22(14):5366. doi: 10.3390/s22145366.

Abstract

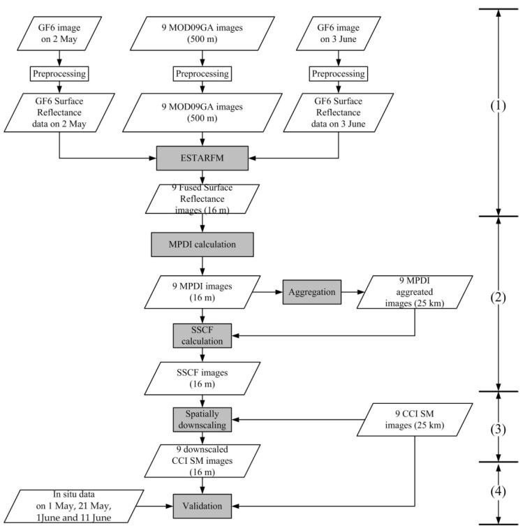
Soil moisture (SM) is an important parameter in land surface processes and the global water cycle. Remote sensing technologies are widely used to produce global-scale SM products (e.g., European Space Agency’s Climate Change Initiative (ESA CCI)). However, the current spatial resolutions of such products are low (e.g., >3 km). In recent years, using auxiliary data to downscale the spatial resolutions of SM products has been a hot research topic in the remote sensing research area. A new method, which spatially downscalesan SM product to generate a daily SM dataset at a 16 m spatial resolution based on a spatiotemporal fusion model (STFM) and modified perpendicular drought index (MPDI), was proposed in this paper. (1) First, a daily surface reflectance dataset with a 16 m spatial resolution was produced based on an STFM. (2) Then, a spatial scale conversion factor (SSCF) dataset was obtained by an MPDI dataset, which was calculated based on the dataset fused in the first step. (3) Third, a downscaled daily SM product with a 16 m spatial resolution was generated by combining the SSCF dataset and the original SM product. Five cities in southern Hebei Province were selected as study areas. Two 16 m GF6 images and nine 500 m MOD09GA images were used as auxiliary data to downscale a timeseries 25 km CCI SM dataset for nine dates from May to June 2019. A total of 151 in situ SM observations collected on 1 May, 21 May, 1 June, and 11 June were used for verification. The results indicated that the downscaled SM data with a 16 m spatial resolution had higher correlation coefficients and lower RMSE values compared with the original CCI SM data. The correlation coefficients between the downscaled SM data and in situ data ranged from 0.45 to 0.67 versus 0.33 to 0.54 for the original CCI SM data; the RMSE values ranged from 0.023 to 0.031 cm3/cm3 versus 0.027 to 0.032 cm3/cm3 for the original CCI SM data. The findings described in this paper can ensure effective farmland management and other practical production applications.

摘要

土壤湿度(SM)是陆地表面过程和全球水循环中的一个重要参数。遥感技术被广泛用于生成全球尺度的 SM 产品(例如,欧洲航天局的气候变化倡议(ESA CCI))。然而,这些产品的当前空间分辨率较低(例如,>3 公里)。近年来,利用辅助数据来降低 SM 产品的空间分辨率已成为遥感研究领域的一个热门研究课题。本文提出了一种新方法,该方法基于时空融合模型(STFM)和改进的垂直干旱指数(MPDI),将 SM 产品的空间分辨率下转换为 16m 空间分辨率的日 SM 数据集。(1)首先,基于 STFM 生成具有 16m 空间分辨率的日表面反射率数据集。(2)然后,通过基于第一步融合的数据计算获得空间尺度转换因子(SSCF)数据集。(3)最后,通过将 SSCF 数据集和原始 SM 产品相结合,生成具有 16m 空间分辨率的下转换日 SM 产品。本文选择河北省南部的五个城市作为研究区域。使用两个 16m GF6 图像和九个 500m MOD09GA 图像作为辅助数据,对 2019 年 5 月至 6 月九个日期的 25km CCI SM 数据集进行下转换。总共使用了 2019 年 5 月 1 日、5 月 21 日、6 月 1 日和 6 月 11 日收集的 151 个原位 SM 观测值进行验证。结果表明,与原始 CCI SM 数据相比,具有 16m 空间分辨率的下转换 SM 数据具有更高的相关系数和更低的 RMSE 值。下转换 SM 数据与原位数据之间的相关系数范围为 0.45 至 0.67,而原始 CCI SM 数据的相关系数范围为 0.33 至 0.54;下转换 SM 数据与原位数据的 RMSE 值范围为 0.023 至 0.031cm3/cm3,而原始 CCI SM 数据的 RMSE 值范围为 0.027 至 0.032cm3/cm3。本文描述的研究结果可以确保有效的农田管理和其他实际生产应用。

https://cdn.ncbi.nlm.nih.gov/pmc/blobs/8397/9319124/8c897d8907f4/sensors-22-05366-g001.jpg

文献检索

告别复杂PubMed语法,用中文像聊天一样搜索,搜遍4000万医学文献。AI智能推荐,让科研检索更轻松。

立即免费搜索

文件翻译

保留排版,准确专业,支持PDF/Word/PPT等文件格式,支持 12+语言互译。

免费翻译文档

深度研究

AI帮你快速写综述,25分钟生成高质量综述,智能提取关键信息,辅助科研写作。

立即免费体验