• 文献检索
  • 文档翻译
  • 深度研究
  • 学术资讯
  • Suppr Zotero 插件Zotero 插件
  • 邀请有礼
  • 套餐&价格
  • 历史记录
应用&插件
Suppr Zotero 插件Zotero 插件浏览器插件Mac 客户端Windows 客户端微信小程序
定价
高级版会员购买积分包购买API积分包
服务
文献检索文档翻译深度研究API 文档MCP 服务
关于我们
关于 Suppr公司介绍联系我们用户协议隐私条款
关注我们

Suppr 超能文献

核心技术专利:CN118964589B侵权必究
粤ICP备2023148730 号-1Suppr @ 2026

文献检索

告别复杂PubMed语法,用中文像聊天一样搜索,搜遍4000万医学文献。AI智能推荐,让科研检索更轻松。

立即免费搜索

文件翻译

保留排版,准确专业,支持PDF/Word/PPT等文件格式,支持 12+语言互译。

免费翻译文档

深度研究

AI帮你快速写综述,25分钟生成高质量综述,智能提取关键信息,辅助科研写作。

立即免费体验

胚系 FOXJ2 过表达通过上调 LAMP2A 引起异常自噬激活导致男性不育。

Germline FOXJ2 overexpression causes male infertility via aberrant autophagy activation by LAMP2A upregulation.

机构信息

Department of Histoembryology, Genetics and Developmental Biology, Shanghai Jiao Tong University School of Medicine, 200025, Shanghai, China.

Shanghai Key Laboratory of Reproductive Medicine, 200025, Shanghai, China.

出版信息

Cell Death Dis. 2022 Jul 30;13(7):665. doi: 10.1038/s41419-022-05116-w.

DOI:10.1038/s41419-022-05116-w
PMID:35908066
原文链接:https://pmc.ncbi.nlm.nih.gov/articles/PMC9338950/
Abstract

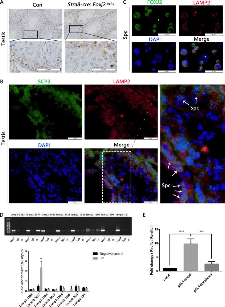
Spermatogenesis is a complex biological process that produces haploid spermatozoa and requires precise regulation by many tissue-specific factors. In this study, we explored the role and mechanism of Fork head box J2 (FOXJ2, which is highly expressed in spermatocytes) in the regulation of spermatogenesis using a germline-specific conditional Foxj2 knock-in mouse model (Stra8-Cre; Foxj2 mouse). Foxj2 overexpression in mouse testes led to spermatogenesis failure, which started at the initiation of meiosis, and resulted in male infertility. Lysosomes and autophagy-related genes were upregulated in Stra8-cre; Foxj2 mouse testes and the number of autolysosomes in the spermatocytes in Stra8-cre; Foxj2 mice was increased. Chromatin immunoprecipitation-PCR and Dual-luciferase reporter assays showed that Lamp2 (encoding lysosome-associated membrane protein-2) was a target of FOXJ2. Foxj2 overexpression increased the expression levels of Lamp2a and Hsc70 (70-kDa cytoplasmic heat shock protein) in the Stra8-cre; Foxj2 mouse testes. Our results suggested that Foxj2 overexpression in the germ cells of mouse testes affects chaperone-mediated autophagy by upregulating LAMP2A, leading to spermatogenesis failure at the initiation of meiosis, thus resulting in male infertility. Our findings provide a new insight into the function of FOXJ2 in spermatogenesis and the significance of autophagy regulation in spermatogenesis.

摘要

精子发生是一个复杂的生物学过程,它产生单倍体精子,需要许多组织特异性因素的精确调节。在这项研究中,我们使用精原细胞特异性条件性 Foxj2 敲入小鼠模型(Stra8-Cre;Foxj2 小鼠)探索了叉头框 J2(FOXJ2,在精母细胞中高度表达)在精子发生调节中的作用和机制。Foxj2 在小鼠睾丸中的过表达导致精子发生失败,该过程始于减数分裂的起始,导致雄性不育。Stra8-cre;Foxj2 小鼠睾丸中的溶酶体和自噬相关基因上调,并且 Stra8-cre;Foxj2 小鼠精母细胞中的自噬溶酶体数量增加。染色质免疫沉淀-PCR 和双荧光素酶报告基因检测显示,Lamp2(编码溶酶体相关膜蛋白-2)是 FOXJ2 的靶基因。Foxj2 过表达增加了 Stra8-cre;Foxj2 小鼠睾丸中 Lamp2a 和 Hsc70(70-kDa 细胞质热休克蛋白)的表达水平。我们的结果表明,Foxj2 在小鼠睾丸生殖细胞中的过表达通过上调 LAMP2A 影响伴侣蛋白介导的自噬,导致减数分裂起始时精子发生失败,从而导致雄性不育。我们的研究结果为 FOXJ2 在精子发生中的功能以及自噬调节在精子发生中的意义提供了新的见解。

https://cdn.ncbi.nlm.nih.gov/pmc/blobs/f054/9338950/ba05c4121f00/41419_2022_5116_Fig8_HTML.jpg
https://cdn.ncbi.nlm.nih.gov/pmc/blobs/f054/9338950/705b2ccb1327/41419_2022_5116_Fig1_HTML.jpg
https://cdn.ncbi.nlm.nih.gov/pmc/blobs/f054/9338950/05cc08e2c948/41419_2022_5116_Fig2_HTML.jpg
https://cdn.ncbi.nlm.nih.gov/pmc/blobs/f054/9338950/8efd16ee613a/41419_2022_5116_Fig3_HTML.jpg
https://cdn.ncbi.nlm.nih.gov/pmc/blobs/f054/9338950/65b20e87e1ca/41419_2022_5116_Fig4_HTML.jpg
https://cdn.ncbi.nlm.nih.gov/pmc/blobs/f054/9338950/02232411dfbf/41419_2022_5116_Fig5_HTML.jpg
https://cdn.ncbi.nlm.nih.gov/pmc/blobs/f054/9338950/bd65133f0360/41419_2022_5116_Fig6_HTML.jpg
https://cdn.ncbi.nlm.nih.gov/pmc/blobs/f054/9338950/42900053a38b/41419_2022_5116_Fig7_HTML.jpg
https://cdn.ncbi.nlm.nih.gov/pmc/blobs/f054/9338950/ba05c4121f00/41419_2022_5116_Fig8_HTML.jpg
https://cdn.ncbi.nlm.nih.gov/pmc/blobs/f054/9338950/705b2ccb1327/41419_2022_5116_Fig1_HTML.jpg
https://cdn.ncbi.nlm.nih.gov/pmc/blobs/f054/9338950/05cc08e2c948/41419_2022_5116_Fig2_HTML.jpg
https://cdn.ncbi.nlm.nih.gov/pmc/blobs/f054/9338950/8efd16ee613a/41419_2022_5116_Fig3_HTML.jpg
https://cdn.ncbi.nlm.nih.gov/pmc/blobs/f054/9338950/65b20e87e1ca/41419_2022_5116_Fig4_HTML.jpg
https://cdn.ncbi.nlm.nih.gov/pmc/blobs/f054/9338950/02232411dfbf/41419_2022_5116_Fig5_HTML.jpg
https://cdn.ncbi.nlm.nih.gov/pmc/blobs/f054/9338950/bd65133f0360/41419_2022_5116_Fig6_HTML.jpg
https://cdn.ncbi.nlm.nih.gov/pmc/blobs/f054/9338950/42900053a38b/41419_2022_5116_Fig7_HTML.jpg
https://cdn.ncbi.nlm.nih.gov/pmc/blobs/f054/9338950/ba05c4121f00/41419_2022_5116_Fig8_HTML.jpg

相似文献

1
Germline FOXJ2 overexpression causes male infertility via aberrant autophagy activation by LAMP2A upregulation.胚系 FOXJ2 过表达通过上调 LAMP2A 引起异常自噬激活导致男性不育。
Cell Death Dis. 2022 Jul 30;13(7):665. doi: 10.1038/s41419-022-05116-w.
2
FOXJ2 controls meiosis during spermatogenesis in male mice.FOXJ2在雄性小鼠精子发生过程中控制减数分裂。
Mol Reprod Dev. 2016 Aug;83(8):684-91. doi: 10.1002/mrd.22671. Epub 2016 Jun 24.
3
[Impact of overexpressed FOXJ2 on mouse spermatogenesis and its action mechanism].[过表达FOXJ2对小鼠精子发生的影响及其作用机制]
Zhonghua Nan Ke Xue. 2021 Jul;27(7):579-588.
4
Conditional ablation of DIS3L2 ribonuclease in pre-meiotic germ cells causes defective spermatogenesis and infertility in male mice.条件性敲除减数分裂前生殖细胞中的 DIS3L2 核糖核酸酶导致雄性小鼠精子发生缺陷和不育。
Theranostics. 2024 Sep 3;14(14):5621-5642. doi: 10.7150/thno.98620. eCollection 2024.
5
Meiotic gatekeeper STRA8 suppresses autophagy by repressing Nr1d1 expression during spermatogenesis in mice.减数分裂守门员 STRA8 通过抑制 Nr1d1 表达来抑制小鼠精子发生过程中的自噬。
PLoS Genet. 2019 May 6;15(5):e1008084. doi: 10.1371/journal.pgen.1008084. eCollection 2019 May.
6
Fhx (Foxj2) expression is activated during spermatogenesis and very early in embryonic development.Fhx(Foxj2)在精子发生过程以及胚胎发育的极早期被激活。
Mech Dev. 2000 Oct;97(1-2):157-60. doi: 10.1016/s0925-4773(00)00410-x.
7
Gss deficiency causes age-related fertility impairment via ROS-triggered ferroptosis in the testes of mice.Gss 缺乏通过 ROS 触发的睾丸中铁死亡导致小鼠与年龄相关的生育能力受损。
Cell Death Dis. 2023 Dec 19;14(12):845. doi: 10.1038/s41419-023-06359-x.
8
Pre-meiotic deletion of PEX5 causes spermatogenesis failure and infertility in mice.减数分裂前 PEX5 的缺失导致小鼠的精子发生失败和不育。
Cell Prolif. 2023 Mar;56(3):e13365. doi: 10.1111/cpr.13365. Epub 2022 Nov 26.
9
Germ cell-specific disruption of the Meig1 gene causes impaired spermiogenesis in mice.Meig1 基因在精原细胞特异性敲除导致小鼠精子发生受损。
Andrology. 2013 Jan;1(1):37-46. doi: 10.1111/j.2047-2927.2012.00001.x. Epub 2012 Aug 30.
10
Geminin deletion in pre-meiotic DNA replication stage causes spermatogenesis defect and infertility.减数分裂前DNA复制阶段的Geminin缺失会导致精子发生缺陷和不育。
J Reprod Dev. 2017 Oct 18;63(5):481-488. doi: 10.1262/jrd.2017-036. Epub 2017 Jul 9.

引用本文的文献

1
Characteristic analysis of N-methyladenine in different parts of yak epididymis.牦牛附睾不同部位N-甲基腺嘌呤的特征分析
BMC Genomics. 2025 May 19;26(1):500. doi: 10.1186/s12864-025-11684-w.
2
Interplay of Ferroptosis, Cuproptosis, Autophagy and Pyroptosis in Male Infertility: Molecular Crossroads and Therapeutic Opportunities.铁死亡、铜死亡、自噬和焦亡在男性不育中的相互作用:分子交叉点与治疗机遇
Int J Mol Sci. 2025 Apr 8;26(8):3496. doi: 10.3390/ijms26083496.
3
Granulosa cell-specific FOXJ2 overexpression induces premature ovarian insufficiency by triggering apoptosis via mitochondrial calcium overload.

本文引用的文献

1
Autophagy controls programmed death-ligand 1 expression on cancer cells (Review).自噬调控癌细胞上程序性死亡配体1的表达(综述)。
Biomed Rep. 2021 Oct;15(4):84. doi: 10.3892/br.2021.1460. Epub 2021 Aug 13.
2
Autophagy in metabolic disease and ageing.自噬在代谢性疾病和衰老中的作用。
Nat Rev Endocrinol. 2021 Nov;17(11):647-661. doi: 10.1038/s41574-021-00551-9. Epub 2021 Sep 10.
3
Integrated Transcriptomic and Epigenetic Study of PCOS: Impact of and Promoter Methylation on Autophagy.多囊卵巢综合征的转录组学与表观遗传学综合研究:[具体基因]和[具体基因]启动子甲基化对自噬的影响
颗粒细胞特异性FOXJ2过表达通过线粒体钙超载触发细胞凋亡,从而导致卵巢早衰。
J Ovarian Res. 2025 Apr 9;18(1):75. doi: 10.1186/s13048-025-01651-0.
4
TMEM232 is required for the formation of sperm flagellum and male fertility in mice.TMEM232 对于精子鞭毛的形成和雄性小鼠的生育能力是必需的。
Cell Death Dis. 2024 Nov 8;15(11):806. doi: 10.1038/s41419-024-07200-9.
5
Neuroprotective effects of chaperone-mediated autophagy in neurodegenerative diseases.伴侣介导的自噬在神经退行性疾病中的神经保护作用。
Neural Regen Res. 2024 Jun 1;19(6):1291-1298. doi: 10.4103/1673-5374.385848. Epub 2023 Sep 22.
6
Transcriptome Studies Reveal the -Methyladenosine Differences in Testis of Yaks at Juvenile and Sexual Maturity Stages.转录组研究揭示了牦牛幼年和性成熟阶段睾丸中的N6-甲基腺苷差异。
Animals (Basel). 2023 Sep 5;13(18):2815. doi: 10.3390/ani13182815.
7
The constructive and destructive impact of autophagy on both genders' reproducibility, a comprehensive review.自噬对两性生殖能力的建设性和破坏性影响的全面综述。
Autophagy. 2023 Dec;19(12):3033-3061. doi: 10.1080/15548627.2023.2238577. Epub 2023 Jul 28.
8
Identification and immuno-infiltration analysis of cuproptosis regulators in human spermatogenic dysfunction.人类生精功能障碍中铜死亡调节因子的鉴定及免疫浸润分析
Front Genet. 2023 Mar 29;14:1115669. doi: 10.3389/fgene.2023.1115669. eCollection 2023.
Front Genet. 2021 Mar 8;12:620241. doi: 10.3389/fgene.2021.620241. eCollection 2021.
4
Deciphering the autophagy regulatory network via single-cell transcriptome analysis reveals a requirement for autophagy homeostasis in spermatogenesis.通过单细胞转录组分析解析自噬调控网络,揭示了自噬动态平衡在精子发生中的必要性。
Theranostics. 2021 Mar 5;11(10):5010-5027. doi: 10.7150/thno.55645. eCollection 2021.
5
Role of Selective Autophagy in Spermatogenesis and Male Fertility.选择性自噬在精子发生和男性生育力中的作用。
Cells. 2020 Nov 23;9(11):2523. doi: 10.3390/cells9112523.
6
Autophagy core protein ATG5 is required for elongating spermatid development, sperm individualization and normal fertility in male mice.自噬核心蛋白 ATG5 对于延长精子发生、精子个体化和雄性小鼠的正常生育能力是必需的。
Autophagy. 2021 Jul;17(7):1753-1767. doi: 10.1080/15548627.2020.1783822. Epub 2020 Jul 17.
7
Autophagy in Reproduction.生殖中的自噬作用
Adv Exp Med Biol. 2019;1206:453-468. doi: 10.1007/978-981-15-0602-4_21.
8
LC3-positive structures are prominent in autophagy-deficient cells.自噬缺陷细胞中 LC3 阳性结构很明显。
Sci Rep. 2019 Jul 12;9(1):10147. doi: 10.1038/s41598-019-46657-z.
9
Proteome-wide analysis of chaperone-mediated autophagy targeting motifs.伴侣蛋白介导的自噬靶向基序的蛋白质组分析。
PLoS Biol. 2019 May 31;17(5):e3000301. doi: 10.1371/journal.pbio.3000301. eCollection 2019 May.
10
Meiotic gatekeeper STRA8 suppresses autophagy by repressing Nr1d1 expression during spermatogenesis in mice.减数分裂守门员 STRA8 通过抑制 Nr1d1 表达来抑制小鼠精子发生过程中的自噬。
PLoS Genet. 2019 May 6;15(5):e1008084. doi: 10.1371/journal.pgen.1008084. eCollection 2019 May.