Suppr超能文献

比较生理和转录组分析揭示褪黑素调控紫花苜蓿耐盐性的分子机制

Comparative Physiological and Transcriptome Analysis Reveal the Molecular Mechanism of Melatonin in Regulating Salt Tolerance in Alfalfa ( L.).

作者信息

Li Shuxia, Wang Yuan, Gao Xueqin, Lan Jian, Fu Bingzhe

机构信息

School of Agriculture, Ningxia University, Yinchuan, China.

Ningxia Grassland and Animal Husbandry Engineering Technology Research Center, Yinchuan, China.

出版信息

Front Plant Sci. 2022 Jul 13;13:919177. doi: 10.3389/fpls.2022.919177. eCollection 2022.

Abstract

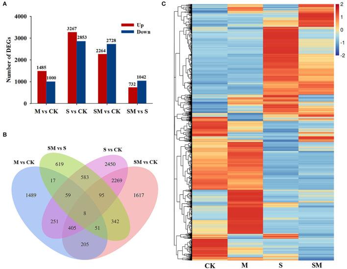
As a high-quality legume forage, alfalfa is restricted by various abiotic stresses during its growth and development. Melatonin is a multifunctional signaling molecule that involves in plant defense against multiple stresses. However, little is known about its downstream signaling pathway and regulatory mechanisms in salt stress of alfalfa. In this study, we investigated the protective effects and key regulatory pathways of melatonin on alfalfa under salt tolerance. The results showed that melatonin promoted the growth of alfalfa seedlings under salt stress, as demonstrated by higher plant height, leaf area, and fresh weight. Melatonin treatment resulted in an increase in the photosynthetic capacity and starch content of alfalfa. Moreover, melatonin decreased cell membrane damage and reactive oxygen species (ROS) accumulation by enhancing antioxidant defense activity under salt stress conditions. Transcriptome sequencing (RNA-seq) analysis revealed that melatonin mainly induced the transcription of genes involved in Ca signaling (cyclic nucleotide gated channel, ; cam modulin/calmodulin-like protein, and calcium-dependent protein kinase, ), starch and sucrose metabolism (α-amylase, ; β-amylase, ; starch synthase, and sucrose synthase, ), plant hormone signal transduction (auxin/indole acetic acid protein, /; ABA receptor, ; protein phosphatase 2C, ; scarecrow-like protein, and ethylene-responsive transcription factor 1B, ), and key transcription factors (, and ). Specifically, we focused on starch and sucrose metabolism and plant hormone signal transduction pathways. The interactions between melatonin and other phytohormones occurred regulation of the expression of genes involved in hormone signaling pathways. In addition, melatonin increased the contents of endogenous melatonin, auxin, gibberellic acid (GA), salicylic acid, brassinosteroids, and ethylene, while decreasing the abscisic acid content under salt stress. In summary, this study established a regulatory network for melatonin-induced key signaling pathways and functional genes under salt stress and provided a theoretical basis for salt tolerance breeding in alfalfa.

摘要

作为一种优质豆科牧草,紫花苜蓿在生长发育过程中受到多种非生物胁迫的限制。褪黑素是一种多功能信号分子,参与植物对多种胁迫的防御。然而,关于其在紫花苜蓿盐胁迫下的下游信号通路和调控机制知之甚少。在本研究中,我们研究了褪黑素对紫花苜蓿耐盐性的保护作用和关键调控途径。结果表明,褪黑素促进了盐胁迫下紫花苜蓿幼苗的生长,表现为株高、叶面积和鲜重增加。褪黑素处理导致紫花苜蓿光合能力和淀粉含量增加。此外,褪黑素通过增强盐胁迫条件下的抗氧化防御活性,减少了细胞膜损伤和活性氧(ROS)积累。转录组测序(RNA-seq)分析表明,褪黑素主要诱导参与钙信号(环核苷酸门控通道、钙调蛋白/类钙调蛋白和钙依赖蛋白激酶)、淀粉和蔗糖代谢(α-淀粉酶、β-淀粉酶、淀粉合酶和蔗糖合酶)、植物激素信号转导(生长素/吲哚乙酸蛋白、ABA受体、蛋白磷酸酶2C、稻草人样蛋白和乙烯响应转录因子1B)以及关键转录因子( 、 和 )的基因转录。具体而言,我们重点关注淀粉和蔗糖代谢以及植物激素信号转导途径。褪黑素与其他植物激素之间的相互作用发生在激素信号通路相关基因表达的调控中。此外,褪黑素增加了盐胁迫下内源褪黑素、生长素、赤霉素(GA)、水杨酸、油菜素内酯和乙烯的含量,同时降低了脱落酸含量。综上所述,本研究建立了盐胁迫下褪黑素诱导的关键信号通路和功能基因的调控网络,为紫花苜蓿耐盐育种提供了理论依据。

https://cdn.ncbi.nlm.nih.gov/pmc/blobs/4105/9326453/496c41be3e7d/fpls-13-919177-g0001.jpg

文献AI研究员

20分钟写一篇综述,助力文献阅读效率提升50倍。

立即体验

用中文搜PubMed

大模型驱动的PubMed中文搜索引擎

马上搜索

文档翻译

学术文献翻译模型,支持多种主流文档格式。

立即体验