Suppr超能文献

萝卜水通道蛋白基因家族的全基因组鉴定及参与盐胁迫的功能分析

Genome-Wide Characterization of the Aquaporin Gene Family in Radish and Functional Analysis of Involved in Salt Stress.

作者信息

Yi Xiaofang, Sun Xiaochuan, Tian Rong, Li Kexin, Ni Meng, Ying Jiali, Xu Liang, Liu Liwang, Wang Yan

机构信息

National Key Laboratory of Crop Genetics and Germplasm Enhancement, Key Laboratory of Horticultural Crop Biology and Genetic Improvement (East China), Ministry of Agriculture and Rural Affairs, College of Horticulture, Nanjing Agricultural University, Nanjing, China.

College of Life Science and Food Engineering, Huaiyin Institute of Technology, Huai'an, China.

出版信息

Front Plant Sci. 2022 Jul 13;13:860742. doi: 10.3389/fpls.2022.860742. eCollection 2022.

Abstract

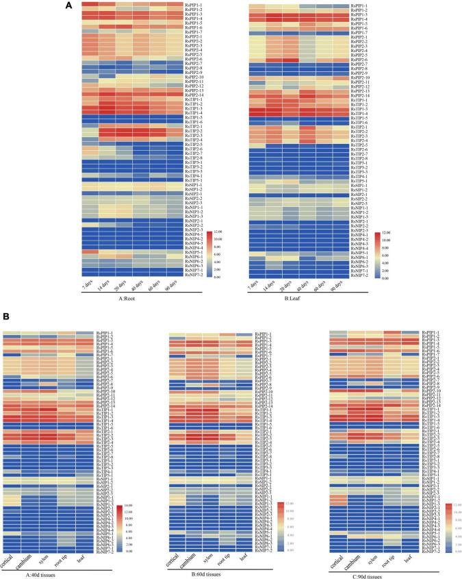
Aquaporins (AQPs) constitute a highly diverse family of channel proteins that transport water and neutral solutes. play crucial roles in plant development and stress responses. However, the characterization and biological functions of in radish ( L.) remain elusive. In this study, 61 non-redundant members of AQP-encoding genes were identified from the radish genome database and located on nine chromosomes. Radish AQPs (RsAQPs) were divided into four subfamilies, including 21 plasma membrane intrinsic proteins (PIPs), 19 tonoplast intrinsic proteins (TIPs), 16 NOD-like intrinsic proteins (NIPs), and 5 small basic intrinsic proteins (SIPs), through phylogenetic analysis. All RsAQPs contained highly conserved motifs (motifs 1 and 4) and transmembrane regions, indicating the potential transmembrane transport function of RsAQPs. Tissue- and stage-specific expression patterns of AQP gene analysis based on RNA-seq data revealed that the expression levels of were generally higher than , , and in radish. In addition, quantitative real-time polymerase chain reaction (qRT-PCR) revealed that seven selected , according to our previous transcriptome data (e.g., , , , , , , and ), exhibited significant upregulation in roots of salt-tolerant radish genotype. In particular, the transcriptional levels of dramatically increased after 6 h of 150 mM NaCl treatment during the taproot thickening stage. Additionally, overexpression of could enhance salt tolerance by -mediated transgenic radish hairy roots, which exhibited the mitigatory effects of plant growth reduction, leaf relative water content (RWC) reduction and alleviation of O in cells, as shown by nitro blue tetrazolium (NBT) staining, under salt stress. These findings are helpful for deeply dissecting the biological function of on the salt stress response, facilitating practical application and genetic improvement of abiotic stress resistance in radish.

摘要

水通道蛋白(AQPs)构成了一个高度多样化的通道蛋白家族,负责运输水分和中性溶质。它们在植物发育和应激反应中发挥着关键作用。然而,萝卜(Raphanus sativus L.)中AQPs的特性和生物学功能仍不清楚。在本研究中,从萝卜基因组数据库中鉴定出61个非冗余的AQP编码基因成员,并定位在9条染色体上。通过系统发育分析,萝卜AQPs(RsAQPs)被分为四个亚家族,包括21个质膜内在蛋白(PIPs)、19个液泡膜内在蛋白(TIPs)、16个NOD样内在蛋白(NIPs)和5个小碱性内在蛋白(SIPs)。所有RsAQPs都含有高度保守的基序(基序1和4)和跨膜区域,表明RsAQPs具有潜在的跨膜运输功能。基于RNA-seq数据的AQP基因组织和阶段特异性表达模式分析表明,萝卜中RsPIPs的表达水平通常高于RsTIPs、RsNIPs和RsSIPs。此外,定量实时聚合酶链反应(qRT-PCR)表明,根据我们之前的转录组数据选择的7个RsAQPs(例如RsPIP1;1、RsPIP2;1、RsPIP2;2、RsTIP1;1、RsTIP2;1、RsNIP2;1和RsSIP1;1)在耐盐萝卜基因型的根中表现出显著上调。特别是,在肉质根加粗阶段,150 mM NaCl处理6小时后,RsPIP2;1的转录水平急剧增加。此外,通过介导转基因萝卜毛状根过表达RsPIP2;1可以提高耐盐性,在盐胁迫下,如通过硝基蓝四唑(NBT)染色所示,其表现出减轻植物生长减少、叶片相对含水量(RWC)降低以及细胞中O2-缓解的作用。这些发现有助于深入剖析RsAQPs在盐胁迫反应中的生物学功能,促进萝卜非生物胁迫抗性的实际应用和遗传改良。

https://cdn.ncbi.nlm.nih.gov/pmc/blobs/8431/9337223/599085768b4f/fpls-13-860742-g001.jpg

文献检索

告别复杂PubMed语法,用中文像聊天一样搜索,搜遍4000万医学文献。AI智能推荐,让科研检索更轻松。

立即免费搜索

文件翻译

保留排版,准确专业,支持PDF/Word/PPT等文件格式,支持 12+语言互译。

免费翻译文档

深度研究

AI帮你快速写综述,25分钟生成高质量综述,智能提取关键信息,辅助科研写作。

立即免费体验