Department of Nutritional Sciences & Toxicology, University of California, Berkeley, CA, USA.
Innovative Genomics Institute, University of California, Berkeley, CA, USA.
Nat Commun. 2022 Aug 3;13(1):4503. doi: 10.1038/s41467-022-32216-0.
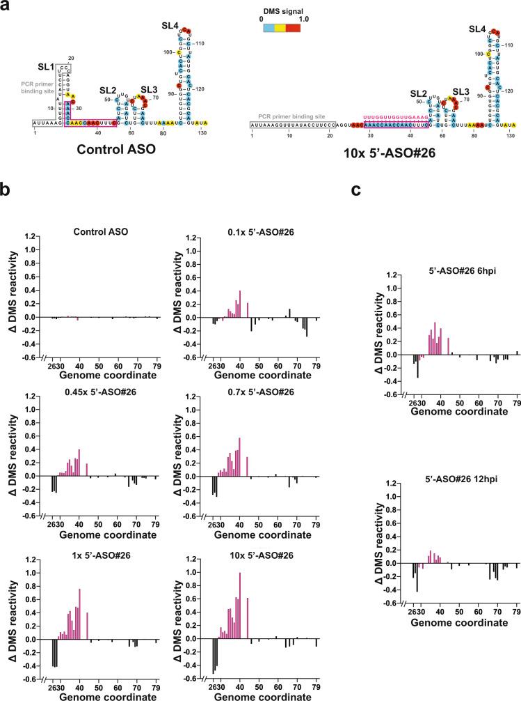
The COVID-19 pandemic is exacting an increasing toll worldwide, with new SARS-CoV-2 variants emerging that exhibit higher infectivity rates and that may partially evade vaccine and antibody immunity. Rapid deployment of non-invasive therapeutic avenues capable of preventing infection by all SARS-CoV-2 variants could complement current vaccination efforts and help turn the tide on the COVID-19 pandemic. Here, we describe a novel therapeutic strategy targeting the SARS-CoV-2 RNA using locked nucleic acid antisense oligonucleotides (LNA ASOs). We identify an LNA ASO binding to the 5' leader sequence of SARS-CoV-2 that disrupts a highly conserved stem-loop structure with nanomolar efficacy in preventing viral replication in human cells. Daily intranasal administration of this LNA ASO in the COVID-19 mouse model potently suppresses viral replication (>80-fold) in the lungs of infected mice. We find that the LNA ASO is efficacious in countering all SARS-CoV-2 "variants of concern" tested both in vitro and in vivo. Hence, inhaled LNA ASOs targeting SARS-CoV-2 represents a promising therapeutic approach to reduce or prevent transmission and decrease severity of COVID-19 in infected individuals. LNA ASOs are chemically stable and can be flexibly modified to target different viral RNA sequences and could be stockpiled for future coronavirus pandemics.
新型冠状病毒肺炎(COVID-19)大流行在全球范围内造成的损失日益严重,新出现的 SARS-CoV-2 变异株具有更高的传染性,并且可能部分逃避疫苗和抗体的免疫。快速部署能够预防所有 SARS-CoV-2 变异株感染的非侵入性治疗方法,可以补充当前的疫苗接种工作,并有助于扭转 COVID-19 大流行的局面。在这里,我们描述了一种使用锁核酸(LNA)反义寡核苷酸(ASO)靶向 SARS-CoV-2 RNA 的新型治疗策略。我们鉴定了一种与 SARS-CoV-2 5' 先导序列结合的 LNA ASO,该 ASO 可破坏高度保守的茎环结构,在预防人细胞中病毒复制方面具有纳摩尔效力。在 COVID-19 小鼠模型中,每日鼻内给予这种 LNA ASO 可有效抑制感染小鼠肺部的病毒复制(>80 倍)。我们发现,该 LNA ASO 在体外和体内均能有效对抗所有测试的 SARS-CoV-2“关注变异株”。因此,针对 SARS-CoV-2 的吸入式 LNA ASO 代表了一种有前途的治疗方法,可以减少或预防感染个体的传播并降低 COVID-19 的严重程度。LNA ASO 化学性质稳定,可灵活修饰以靶向不同的病毒 RNA 序列,并可储备用于未来的冠状病毒大流行。