• 文献检索
  • 文档翻译
  • 深度研究
  • 学术资讯
  • Suppr Zotero 插件Zotero 插件
  • 邀请有礼
  • 套餐&价格
  • 历史记录
应用&插件
Suppr Zotero 插件Zotero 插件浏览器插件Mac 客户端Windows 客户端微信小程序
定价
高级版会员购买积分包购买API积分包
服务
文献检索文档翻译深度研究API 文档MCP 服务
关于我们
关于 Suppr公司介绍联系我们用户协议隐私条款
关注我们

Suppr 超能文献

核心技术专利:CN118964589B侵权必究
粤ICP备2023148730 号-1Suppr @ 2026

文献检索

告别复杂PubMed语法,用中文像聊天一样搜索,搜遍4000万医学文献。AI智能推荐,让科研检索更轻松。

立即免费搜索

文件翻译

保留排版,准确专业,支持PDF/Word/PPT等文件格式,支持 12+语言互译。

免费翻译文档

深度研究

AI帮你快速写综述,25分钟生成高质量综述,智能提取关键信息,辅助科研写作。

立即免费体验

通过改善脂质代谢提高鸡蛋品质和蛋黄脂质谱。

Enhances Egg Quality and the Lipid Profile of Egg Yolk by Improving Lipid Metabolism.

作者信息

Wei Fuxiao, Yang Xinyue, Zhang Meihong, Xu Chang, Hu Yongfei, Liu Dan

机构信息

State Key Laboratory of Animal Nutrition, College of Animal Science and Technology, China Agricultural University, Beijing, China.

出版信息

Front Microbiol. 2022 Jul 19;13:927245. doi: 10.3389/fmicb.2022.927245. eCollection 2022.

DOI:10.3389/fmicb.2022.927245
PMID:35928144
原文链接:https://pmc.ncbi.nlm.nih.gov/articles/PMC9344071/
Abstract

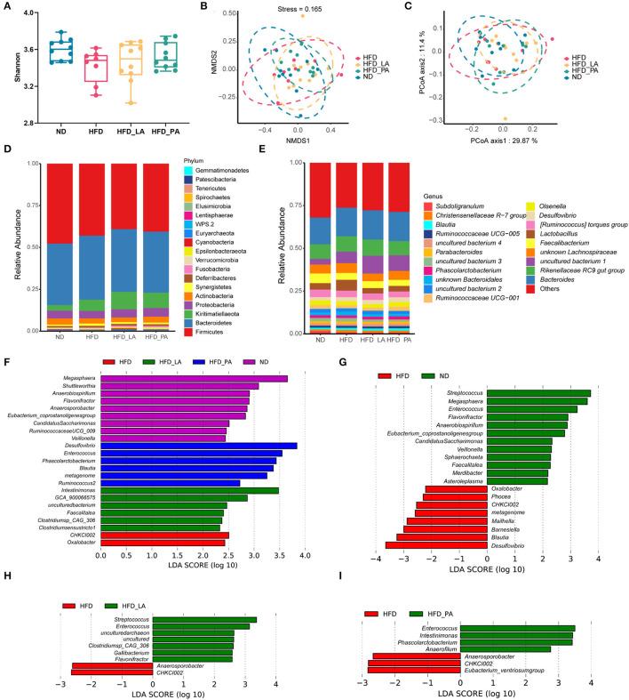
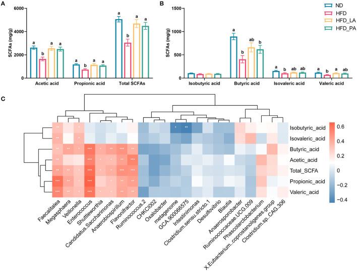
() has shown potential as a probiotic for the prevention and treatment of non-alcoholic fatty liver disease in both humans and mice. However, relatively little is known about the effects of on lipid metabolism, productivity, and product quality in laying hens. In this study, we explored whether supplementation could improve lipid metabolism and egg quality in laying hens and sought to identify the underlying mechanism. In the first experiment, 80 Hy-Line Brown laying hens were divided into four groups, one of which was fed a normal diet (control group), while the other three groups were administered a high-energy, low-protein diet to induce fatty liver hemorrhagic syndrome (FLHS). Among the three FLHS groups, one was treated with phosphate-buffered saline, one with live , and one with pasteurized . In the second experiment, 140 Hy-Line Brown laying hens were divided into two groups and respectively fed a basal diet supplemented or not with lyophilized powder. The results showed that, in laying hens with FLHS, treatment with either live or pasteurized efficiently decreased body weight, abdominal fat deposition, and lipid content in both serum and the liver; downregulated the mRNA expression of lipid synthesis-related genes and upregulated that of lipid transport-related genes in the liver; promoted the growth of short-chain fatty acids (SCFAs)-producing microorganisms and increased the cecal SCFAs content; and improved the yolk lipid profile. Additionally, the supplementation of lyophilized powder of to aged laying hens reduced abdominal fat deposition and total cholesterol (TC) levels in both serum and the liver, suppressed the mRNA expression of cholesterol synthesis-related genes in the liver, reduced TC content in the yolk, increased eggshell thickness, and reshaped the composition of the gut microbiota. Collectively, our findings demonstrated that can modulate lipid metabolism, thereby, promoting laying hen health as well as egg quality and nutritive value. Live, pasteurized, and lyophilized preparations all have the potential for use as additives for improving laying hen production.

摘要

()已显示出作为益生菌在预防和治疗人类及小鼠非酒精性脂肪性肝病方面的潜力。然而,关于()对蛋鸡脂质代谢、生产性能和产品质量的影响,人们了解相对较少。在本研究中,我们探讨了补充()是否能改善蛋鸡的脂质代谢和蛋品质,并试图确定其潜在机制。在第一个实验中,80只海兰褐蛋鸡分为四组,其中一组饲喂正常日粮(对照组),而其他三组给予高能低蛋白日粮以诱导脂肪肝出血综合征(FLHS)。在三个FLHS组中,一组用磷酸盐缓冲盐水处理,一组用活的()处理,一组用巴氏杀菌的()处理。在第二个实验中,140只海兰褐蛋鸡分为两组,分别饲喂添加或不添加()冻干粉的基础日粮。结果表明,在患有FLHS的蛋鸡中,用活的或巴氏杀菌的()处理均能有效降低体重、腹部脂肪沉积以及血清和肝脏中的脂质含量;下调肝脏中脂质合成相关基因的mRNA表达并上调脂质转运相关基因的表达;促进产生短链脂肪酸(SCFA)的微生物生长并增加盲肠SCFA含量;并改善蛋黄脂质谱。此外,向老龄蛋鸡补充()冻干粉可减少腹部脂肪沉积以及血清和肝脏中的总胆固醇(TC)水平,抑制肝脏中胆固醇合成相关基因的mRNA表达,降低蛋黄中的TC含量,增加蛋壳厚度,并重塑肠道微生物群的组成。总体而言,我们的研究结果表明()可以调节脂质代谢,从而促进蛋鸡健康以及蛋品质和营养价值。活的、巴氏杀菌的和冻干的()制剂都有作为改善蛋鸡生产添加剂的潜力。

https://cdn.ncbi.nlm.nih.gov/pmc/blobs/e13d/9344071/a49667da68e3/fmicb-13-927245-g0008.jpg
https://cdn.ncbi.nlm.nih.gov/pmc/blobs/e13d/9344071/0d87d5a3cfa7/fmicb-13-927245-g0001.jpg
https://cdn.ncbi.nlm.nih.gov/pmc/blobs/e13d/9344071/11447e3d3be4/fmicb-13-927245-g0002.jpg
https://cdn.ncbi.nlm.nih.gov/pmc/blobs/e13d/9344071/8cfbcde1e0e0/fmicb-13-927245-g0003.jpg
https://cdn.ncbi.nlm.nih.gov/pmc/blobs/e13d/9344071/bb2ffa63226e/fmicb-13-927245-g0004.jpg
https://cdn.ncbi.nlm.nih.gov/pmc/blobs/e13d/9344071/00c4a677f0b8/fmicb-13-927245-g0005.jpg
https://cdn.ncbi.nlm.nih.gov/pmc/blobs/e13d/9344071/1beda0bdb987/fmicb-13-927245-g0006.jpg
https://cdn.ncbi.nlm.nih.gov/pmc/blobs/e13d/9344071/4f8fd4b386f0/fmicb-13-927245-g0007.jpg
https://cdn.ncbi.nlm.nih.gov/pmc/blobs/e13d/9344071/a49667da68e3/fmicb-13-927245-g0008.jpg
https://cdn.ncbi.nlm.nih.gov/pmc/blobs/e13d/9344071/0d87d5a3cfa7/fmicb-13-927245-g0001.jpg
https://cdn.ncbi.nlm.nih.gov/pmc/blobs/e13d/9344071/11447e3d3be4/fmicb-13-927245-g0002.jpg
https://cdn.ncbi.nlm.nih.gov/pmc/blobs/e13d/9344071/8cfbcde1e0e0/fmicb-13-927245-g0003.jpg
https://cdn.ncbi.nlm.nih.gov/pmc/blobs/e13d/9344071/bb2ffa63226e/fmicb-13-927245-g0004.jpg
https://cdn.ncbi.nlm.nih.gov/pmc/blobs/e13d/9344071/00c4a677f0b8/fmicb-13-927245-g0005.jpg
https://cdn.ncbi.nlm.nih.gov/pmc/blobs/e13d/9344071/1beda0bdb987/fmicb-13-927245-g0006.jpg
https://cdn.ncbi.nlm.nih.gov/pmc/blobs/e13d/9344071/4f8fd4b386f0/fmicb-13-927245-g0007.jpg
https://cdn.ncbi.nlm.nih.gov/pmc/blobs/e13d/9344071/a49667da68e3/fmicb-13-927245-g0008.jpg

相似文献

1
Enhances Egg Quality and the Lipid Profile of Egg Yolk by Improving Lipid Metabolism.通过改善脂质代谢提高鸡蛋品质和蛋黄脂质谱。
Front Microbiol. 2022 Jul 19;13:927245. doi: 10.3389/fmicb.2022.927245. eCollection 2022.
2
Protective effects of genistein on the production performance and lipid metabolism disorders in laying hens with fatty liver hemorrhagic syndrome by activation of the GPER-AMPK signaling pathways.金雀异黄素通过激活 GPER-AMPK 信号通路对脂肪肝出血综合征产蛋鸡生产性能及脂代谢紊乱的保护作用。
J Anim Sci. 2023 Jan 3;101. doi: 10.1093/jas/skad197.
3
Effect of exogenous bile salts supplementation on the performance and hepatic lipid metabolism of aged laying hens.外源性胆盐补充对老龄产蛋鸡生产性能及肝脏脂代谢的影响。
J Anim Sci. 2023 Jan 3;101. doi: 10.1093/jas/skad334.
4
Mulberry branch fiber improved lipid metabolism and egg yolk fatty acid composition of laying hens via the enterohepatic axis.桑枝纤维通过肠肝轴改善蛋鸡的脂代谢和蛋黄脂肪酸组成。
Microbiome. 2024 Apr 12;12(1):73. doi: 10.1186/s40168-024-01788-y.
5
Quantitative lipidomics reveals the changes of lipids and antioxidant capacity in egg yolk from laying hens with fatty liver hemorrhagic syndrome.定量脂质组学揭示了脂肪肝出血综合征产蛋鸡蛋黄中脂质和抗氧化能力的变化。
Poult Sci. 2024 Jul;103(7):103785. doi: 10.1016/j.psj.2024.103785. Epub 2024 Apr 20.
6
Positive effects and mechanism of mulberry leaf extract on alleviating fatty liver hemorrhagic syndrome in laying hens.桑叶提取物缓解蛋鸡脂肪肝出血综合征的作用及其机制。
Poult Sci. 2024 Sep;103(9):103998. doi: 10.1016/j.psj.2024.103998. Epub 2024 Jun 22.
7
Peppermint extract improves egg production and quality, increases antioxidant capacity, and alters cecal microbiota in late-phase laying hens.薄荷提取物可提高后期蛋鸡的产蛋量和蛋品质,增强抗氧化能力,并改变盲肠微生物群。
Front Microbiol. 2023 Sep 21;14:1252785. doi: 10.3389/fmicb.2023.1252785. eCollection 2023.
8
Effects of inositol, inositol-generating phytase B applied alone, and in combination with 6-phytase A to phosphorus-deficient diets on laying performance, eggshell quality, yolk cholesterol, and fatty acid deposition in laying hens.在缺磷日粮中单独或组合添加肌醇、肌醇生成植酸酶 B 和 6-植酸酶 A 对产蛋性能、蛋壳质量、蛋黄胆固醇和蛋鸡脂肪酸沉积的影响。
Poult Sci. 2012 Aug;91(8):1915-27. doi: 10.3382/ps.2012-02198.
9
Lactiplantibacillus plantarum FRT4 attenuates high-energy low-protein diet-induced fatty liver hemorrhage syndrome in laying hens through regulating gut-liver axis.植物乳杆菌FRT4通过调节肠-肝轴减轻高能低蛋白饮食诱导的蛋鸡脂肪肝出血综合征。
J Anim Sci Biotechnol. 2024 Feb 21;15(1):31. doi: 10.1186/s40104-023-00982-6.
10
Effects of Phytosterol Ester Supplementation on Egg Characteristics, Eggshell Ultrastructure, Antioxidant Capacity, Liver Function and Hepatic Metabolites of Laying Hens during Peak Laying Period.补充植物甾醇酯对产蛋高峰期蛋鸡的蛋品质、蛋壳超微结构、抗氧化能力、肝功能及肝脏代谢产物的影响
Antioxidants (Basel). 2024 Apr 12;13(4):458. doi: 10.3390/antiox13040458.

引用本文的文献

1
Age-driven changes in the layer hen reproductive microbiome are associated with lay performance.蛋鸡生殖微生物群的年龄驱动变化与产蛋性能相关。
Poult Sci. 2025 Aug 18;104(11):105703. doi: 10.1016/j.psj.2025.105703.
2
A 17.1 kb duplication downstream GATA6 is strongly associated with egg weight in chicken.GATA6下游17.1 kb的重复与鸡的蛋重密切相关。
BMC Genomics. 2025 Aug 20;26(1):765. doi: 10.1186/s12864-025-11888-0.
3
Theaflavins enhances laying hen production performance and egg antioxidant capacity via improving antioxidant status and regulating lipid metabolism.

本文引用的文献

1
Dietary fiber-derived short-chain fatty acids: A potential therapeutic target to alleviate obesity-related nonalcoholic fatty liver disease.膳食纤维衍生的短链脂肪酸:一种缓解肥胖相关非酒精性脂肪性肝病的潜在治疗靶点。
Obes Rev. 2021 Nov;22(11):e13316. doi: 10.1111/obr.13316. Epub 2021 Jul 18.
2
Impaired Intestinal Akkermansia muciniphila and Aryl Hydrocarbon Receptor Ligands Contribute to Nonalcoholic Fatty Liver Disease in Mice.肠道阿克曼氏菌黏液降解菌和芳烃受体配体受损导致小鼠非酒精性脂肪性肝病。
mSystems. 2021 Feb 23;6(1):e00985-20. doi: 10.1128/mSystems.00985-20.
3
Effects of Pyrroloquinoline Quinone on Lipid Metabolism and Anti-Oxidative Capacity in a High-Fat-Diet Metabolic Dysfunction-Associated Fatty Liver Disease Chick Model.
茶黄素通过改善抗氧化状态和调节脂质代谢来提高蛋鸡的生产性能和鸡蛋抗氧化能力。
Front Vet Sci. 2025 Jun 18;12:1566580. doi: 10.3389/fvets.2025.1566580. eCollection 2025.
4
Effects of a new compound probiotic on growth performance, antioxidant capacity, intestinal health, gut microbiota and metabolites of broilers.一种新型复合益生菌对肉鸡生长性能、抗氧化能力、肠道健康、肠道微生物群及代谢产物的影响
Poult Sci. 2025 Apr 25;104(8):105215. doi: 10.1016/j.psj.2025.105215.
5
Goose Deoxycholic Acid Ameliorates Liver Injury in Laying Hens with Fatty Liver Hemorrhage Syndrome by Inhibiting the Inflammatory Response.鹅去氧胆酸通过抑制炎症反应改善脂肪肝出血综合征蛋鸡的肝损伤。
Int J Mol Sci. 2025 Jan 6;26(1):429. doi: 10.3390/ijms26010429.
6
Investigating the Effects of Dietary Bile Acids on Production Performance and Lipid Metabolism in Late-Phase Laying Hens.研究日粮胆汁酸对后期产蛋鸡生产性能和脂质代谢的影响。
Animals (Basel). 2024 Dec 10;14(24):3554. doi: 10.3390/ani14243554.
7
Compound improves eggshell quality and egg metabolites of hens by promoting the metabolism balance of calcium and phosphorus and uterine cell proliferation.化合物通过促进钙磷代谢平衡和子宫细胞增殖来改善母鸡的蛋壳质量和蛋代谢产物。
Anim Nutr. 2024 Aug 18;19:355-369. doi: 10.1016/j.aninu.2024.04.023. eCollection 2024 Dec.
8
Anaerostipes caccae CML199 enhances bone development and counteracts aging-induced bone loss through the butyrate-driven gut-bone axis: the chicken model.产丁酸梭菌 CML199 通过丁酸盐驱动的肠-骨轴增强骨骼发育并对抗衰老引起的骨丢失:鸡模型。
Microbiome. 2024 Oct 22;12(1):215. doi: 10.1186/s40168-024-01920-y.
9
Hepatoprotective effects of magnolol in fatty liver hemorrhagic syndrome hens through shaping gut microbiota and tryptophan metabolic profile.厚朴酚通过塑造肠道微生物群和色氨酸代谢谱对脂肪肝出血综合征母鸡的肝脏保护作用
J Anim Sci Biotechnol. 2024 Sep 6;15(1):120. doi: 10.1186/s40104-024-01074-9.
10
Sodium Butyrate Alleviates Free Fatty Acid-Induced Steatosis in Primary Chicken Hepatocytes via Regulating the ROS/GPX4/Ferroptosis Pathway.丁酸钠通过调节ROS/GPX4/铁死亡途径减轻游离脂肪酸诱导的原代鸡肝细胞脂肪变性
Antioxidants (Basel). 2024 Jan 23;13(2):140. doi: 10.3390/antiox13020140.
吡咯喹啉醌对高脂饮食代谢相关脂肪性肝病鸡模型脂代谢及抗氧化能力的影响。
Int J Mol Sci. 2021 Feb 1;22(3):1458. doi: 10.3390/ijms22031458.
4
The Anti-fibrotic Effects of Heat-Killed Akkermansia muciniphila MucT on Liver Fibrosis Markers and Activation of Hepatic Stellate Cells.热灭活 Akkermansia muciniphila MucT 对肝纤维化标志物和肝星状细胞活化的抗纤维化作用。
Probiotics Antimicrob Proteins. 2021 Jun;13(3):776-787. doi: 10.1007/s12602-020-09733-9. Epub 2021 Jan 12.
5
Beneficial Effects of Newly Isolated Strains from the Human Gut on Obesity and Metabolic Dysregulation.新分离的人体肠道菌株对肥胖和代谢失调的有益作用。
Microorganisms. 2020 Sep 14;8(9):1413. doi: 10.3390/microorganisms8091413.
6
Pasteurized increases whole-body energy expenditure and fecal energy excretion in diet-induced obese mice.巴氏杀菌会增加饮食诱导肥胖小鼠的全身能量消耗和粪便能量排泄。
Gut Microbes. 2020 Sep 2;11(5):1231-1245. doi: 10.1080/19490976.2020.1737307. Epub 2020 Mar 13.
7
Fecal Microbiome Distinguishes Alcohol Consumption From Alcoholic Hepatitis But Does Not Discriminate Disease Severity.粪便微生物组可区分酒精摄入与酒精性肝炎,但无法区分疾病严重程度。
Hepatology. 2020 Jul;72(1):271-286. doi: 10.1002/hep.31178.
8
Biological Activities of Egg Yolk Lipids: A Review.蛋黄脂质的生物学活性:综述。
J Agric Food Chem. 2020 Feb 19;68(7):1948-1957. doi: 10.1021/acs.jafc.9b06616. Epub 2020 Feb 10.
9
CPT1A-mediated Fat Oxidation, Mechanisms, and Therapeutic Potential.CPT1A 介导的脂肪氧化:机制与治疗潜力。
Endocrinology. 2020 Feb 1;161(2). doi: 10.1210/endocr/bqz046.
10
An Akkermansia muciniphila subtype alleviates high-fat diet-induced metabolic disorders and inhibits the neurodegenerative process in mice.阿克曼氏菌黏液亚种可缓解高脂饮食诱导的代谢紊乱,并抑制小鼠的神经退行性过程。
Anaerobe. 2020 Feb;61:102138. doi: 10.1016/j.anaerobe.2019.102138. Epub 2019 Dec 9.