Suppr超能文献

化合物通过促进钙磷代谢平衡和子宫细胞增殖来改善母鸡的蛋壳质量和蛋代谢产物。

Compound improves eggshell quality and egg metabolites of hens by promoting the metabolism balance of calcium and phosphorus and uterine cell proliferation.

作者信息

Jin Qian, Wang Fei, Ye Weisheng, Wang Qi, Xu Shujie, Jiang Shaoxiong, Li Xiang, Yue Min, Yu Dongyou, Jin Mingliang, Fu Aikun, Li Weifen

机构信息

Hainan Institute, Zhejiang University, Yongyou Industry Park, Yazhou Bay Sci-Tech City, Sanya 572000, Hainan Province, China.

Key Laboratory of Animal Molecular Nutrition of Education of Ministry, National Engineering Laboratory of Biological Feed Safety and Pollution Prevention and Control, Key Laboratory of Animal Feed and Nutrition of Zhejiang Province, Institute of Animal Nutrition and Feed Sciences, College of Animal Sciences, Zhejiang University, Hangzhou 310058, Zhejiang Province, China.

出版信息

Anim Nutr. 2024 Aug 18;19:355-369. doi: 10.1016/j.aninu.2024.04.023. eCollection 2024 Dec.

Abstract

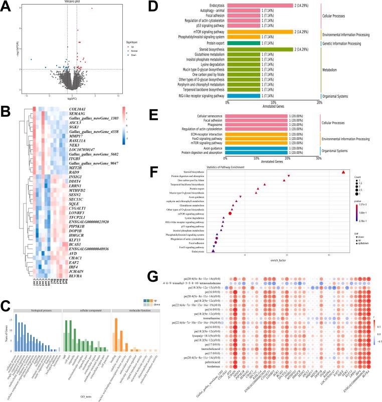
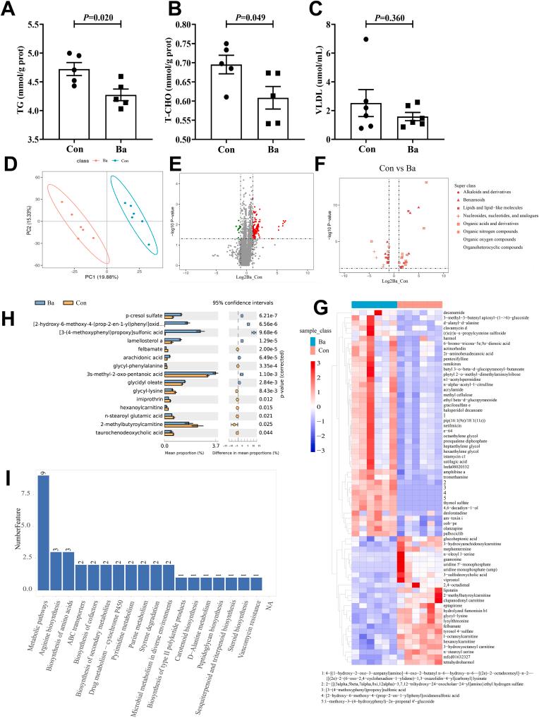
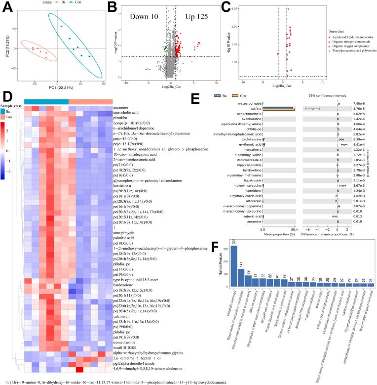
Probiotics have beneficial effects on improving egg quality, but there is little research about the effect of probiotics on metabolite composition, and the mechanisms are not yet fully understood. The aim of this study was to investigate the potential mechanisms by which compound improves egg quality and metabolite composition. A total of 20,000 Jingfen No. 6 laying hens at 381 d old were randomly divided into two treatments: control group with a basal diet, and the basal diet with 5 × 10 CFU/kg compound supplementation (Ba) group. The trial lasted eight weeks. The results showed that compound improved the gloss and strength of eggshells and reduced the ratio of sand-shell eggs by 23.8%. Specifically, the effective layer of eggshell was thicker and its calcite column was closely connected. Compound increased the contents of beneficial fatty acids in the egg yolk, and lipids and lipid-like molecules in the albumen ( < 0.01), while decreased the contents of total cholesterol, triglycerides, and benzene ring compounds in the egg yolk and organic oxygen compounds in the albumen ( < 0.01). In addition, the compound increased the calcium absorption in the duodenum by up-regulating the expression of transporters and serum hormone synergism ( < 0.05), and promoted metabolic balance of calcium and phosphorus. Simultaneously, uterine transcriptome showed that the expression of ChaC glutathione specific gamma-glutamylcyclotransferase 1 (), glycoprotein-N-acetylgalactosamine 3-beta-galactosyltransferase 1 (), phosphatidylinositol-4-phosphate 5-kinase type 1 beta (), methylenetetrahydrofolate dehydrogenase 2 (), brain enriched myelin associated protein 1 (), and squalene epoxidase ( genes were increased ( < 0.01), indicating that nutrient metabolism activity was enhanced. The expression of the KLF transcription factor 13 (), and leucine rich repeat neuronal 1 () was increased ( < 0.01), indicating that the cell proliferation was enhanced, which slowed uterus aging. In conclusion, compound improved the eggshell strength and metabolite composition in the egg by promoting metabolic balance of calcium and phosphorus, cell proliferation, and nutrient metabolism in the uterus.

摘要

益生菌对改善蛋品质具有有益作用,但关于益生菌对代谢物组成的影响研究较少,其机制也尚未完全明确。本研究旨在探究复合制剂改善蛋品质和代谢物组成的潜在机制。选取20000只381日龄的京粉6号蛋鸡,随机分为两组处理:对照组饲喂基础日粮,复合制剂添加组(Ba)在基础日粮中添加5×10⁸CFU/kg复合制剂。试验持续8周。结果表明,复合制剂改善了蛋壳的光泽和强度,使沙壳蛋比例降低了23.8%。具体而言,蛋壳有效层更厚,其方解石柱紧密相连。复合制剂增加了蛋黄中有益脂肪酸的含量以及蛋清中脂质和类脂分子的含量(P<0.01),同时降低了蛋黄中总胆固醇、甘油三酯和苯环化合物的含量以及蛋清中有机氧化合物的含量(P<0.01)。此外,复合制剂通过上调转运蛋白的表达和血清激素协同作用,增加了十二指肠对钙的吸收(P<0.05),并促进了钙和磷的代谢平衡。同时,子宫转录组显示,ChaC谷胱甘肽特异性γ-谷氨酰环转移酶1(ChaC glutathione specific gamma-glutamylcyclotransferase 1)、糖蛋白-N-乙酰半乳糖胺3-β-半乳糖基转移酶1(glycoprotein-N-acetylgalactosamine 3-beta-galactosyltransferase 1)、磷脂酰肌醇-4-磷酸5-激酶1β型(phosphatidylinositol-4-phosphate 5-kinase type 1 beta)、亚甲基四氢叶酸脱氢酶2(methylenetetrahydrofolate dehydrogenase 2)、脑富集髓鞘相关蛋白1(brain enriched myelin associated protein 1)和角鲨烯环氧化酶(squalene epoxidase)基因的表达增加(P<0.01),表明营养物质代谢活性增强。KLF转录因子13(KLF transcription factor 13)和富含亮氨酸重复序列神经元1(leucine rich repeat neuronal 1)的表达增加(P<0.01),表明细胞增殖增强,减缓了子宫衰老。总之,复合制剂通过促进子宫内钙磷代谢平衡、细胞增殖和营养物质代谢,改善了蛋壳强度和蛋中的代谢物组成。

https://cdn.ncbi.nlm.nih.gov/pmc/blobs/7a30/11617893/90b44941ccac/gr1.jpg

文献检索

告别复杂PubMed语法,用中文像聊天一样搜索,搜遍4000万医学文献。AI智能推荐,让科研检索更轻松。

立即免费搜索

文件翻译

保留排版,准确专业,支持PDF/Word/PPT等文件格式,支持 12+语言互译。

免费翻译文档

深度研究

AI帮你快速写综述,25分钟生成高质量综述,智能提取关键信息,辅助科研写作。

立即免费体验