Suppr超能文献

结肠癌DNA损伤过程中H3K27cr修饰的减少

Reduction of H3K27cr Modification During DNA Damage in Colon Cancer.

作者信息

Liao Meijian, Chu Weiwei, Sun Xiaolin, Zheng Wendan, Gao Shoucui, Li Danhua, Pei Dongsheng

机构信息

Department of Pathology, Xuzhou Medical University, Xuzhou, China.

School of Pharmaceutical Sciences (Shenzhen), Sun Yat-sen University, Shenzhen, China.

出版信息

Front Oncol. 2022 Jul 22;12:924061. doi: 10.3389/fonc.2022.924061. eCollection 2022.

Abstract

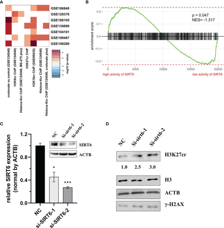
DNA damage plays an essential role in the initiation and development of colon cancer. Histone crotonylation is a newly discovered post-translational modification that is thought to promote gene expression. Whether histone crotonylation plays a role in DNA damage of cancer remains unknown, as does the putative underlying molecular mechanism. This study aimed to investigate the relationship between histone crotonylation and DNA damage of colon cancer using multiple bioinformatics analysis and western blotting. We discovered that genes with promoter occupied by histone crotonylation were associated with the activity of DNA damage in colon cancer patients. Additionally, we uncovered that the level of crotonylation on Lys27 of histone H3 (H3K27cr) decreased during camptothecin and etoposide treatment. Interestingly, sirtuin 6 was found to regulate the cellular level of H3K27cr. Taking these data together, our study provided a new perspective about histone crotonylation and DNA damage in colon cancer.

摘要

DNA损伤在结肠癌的发生和发展中起着至关重要的作用。组蛋白巴豆酰化是一种新发现的翻译后修饰,被认为可促进基因表达。组蛋白巴豆酰化是否在癌症的DNA损伤中发挥作用尚不清楚,其潜在的分子机制也不明确。本研究旨在通过多种生物信息学分析和蛋白质免疫印迹法来探究组蛋白巴豆酰化与结肠癌DNA损伤之间的关系。我们发现,组蛋白巴豆酰化占据启动子的基因与结肠癌患者的DNA损伤活性相关。此外,我们还发现,在喜树碱和依托泊苷治疗期间,组蛋白H3第27位赖氨酸的巴豆酰化水平(H3K27cr)降低。有趣的是,发现沉默调节蛋白6可调节H3K27cr的细胞水平。综合这些数据,我们的研究为结肠癌中组蛋白巴豆酰化和DNA损伤提供了新的视角。

https://cdn.ncbi.nlm.nih.gov/pmc/blobs/78c2/9353715/016c302eaf8d/fonc-12-924061-g001.jpg

文献检索

告别复杂PubMed语法,用中文像聊天一样搜索,搜遍4000万医学文献。AI智能推荐,让科研检索更轻松。

立即免费搜索

文件翻译

保留排版,准确专业,支持PDF/Word/PPT等文件格式,支持 12+语言互译。

免费翻译文档

深度研究

AI帮你快速写综述,25分钟生成高质量综述,智能提取关键信息,辅助科研写作。

立即免费体验