• 文献检索
  • 文档翻译
  • 深度研究
  • 学术资讯
  • Suppr Zotero 插件Zotero 插件
  • 邀请有礼
  • 套餐&价格
  • 历史记录
应用&插件
Suppr Zotero 插件Zotero 插件浏览器插件Mac 客户端Windows 客户端微信小程序
定价
高级版会员购买积分包购买API积分包
服务
文献检索文档翻译深度研究API 文档MCP 服务
关于我们
关于 Suppr公司介绍联系我们用户协议隐私条款
关注我们

Suppr 超能文献

核心技术专利:CN118964589B侵权必究
粤ICP备2023148730 号-1Suppr @ 2026

文献检索

告别复杂PubMed语法,用中文像聊天一样搜索,搜遍4000万医学文献。AI智能推荐,让科研检索更轻松。

立即免费搜索

文件翻译

保留排版,准确专业,支持PDF/Word/PPT等文件格式,支持 12+语言互译。

免费翻译文档

深度研究

AI帮你快速写综述,25分钟生成高质量综述,智能提取关键信息,辅助科研写作。

立即免费体验

循环单核细胞作为骨质疏松症和颈动脉粥样硬化钙化悖论的共同触发因素 TGFB1-SP1 和 TNFSF10-NFKB1 轴。

Circulating Monocytes Act as a Common Trigger for the Calcification Paradox of Osteoporosis and Carotid Atherosclerosis TGFB1-SP1 and TNFSF10-NFKB1 Axis.

机构信息

Department of Orthopedics, Sun Yat-sen Memorial Hospital, Guangzhou, China.

出版信息

Front Endocrinol (Lausanne). 2022 Jul 22;13:944751. doi: 10.3389/fendo.2022.944751. eCollection 2022.

DOI:10.3389/fendo.2022.944751
PMID:35937796
原文链接:https://pmc.ncbi.nlm.nih.gov/articles/PMC9354531/
Abstract

BACKGROUND

Osteoporosis often occurs with carotid atherosclerosis and causes contradictory calcification across tissue in the same patient, which is called the "calcification paradox". Circulating monocytes may be responsible for this unbalanced ectopic calcification. Here, we aimed to show how CD14 monocytes contribute to the pathophysiology of coexisting postmenopausal osteoporosis and carotid atherosclerosis.

METHODS

We comprehensively analyzed osteoporosis data from the mRNA array dataset GSE56814 and the scRNA-seq dataset GSM4423510. Carotid atherosclerosis data were obtained from the GSE23746 mRNA dataset and GSM4705591 scRNA-seq dataset. First, osteoblast and vascular SMC lineages were annotated based on their functional expression using gene set enrichment analysis and scoring. Next, analysis was applied to draw their differentiated trajectory and identify the key gene expression changes in crossroads. Then, ligand-receptor interactions between CD14 monocytes and osteoblast and vascular smooth muscle cell (SMC) lineages were annotated with . Finally, we selected calcification paradox-related expression in circulating monocytes with analysis.

RESULTS

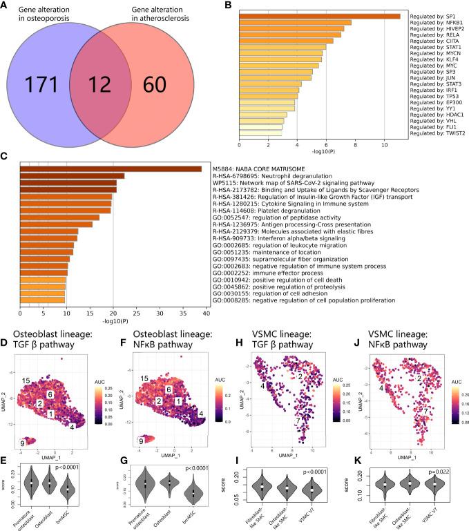
First, we found a large proportion of delayed premature osteoblasts in osteoporosis and osteogenic SMCs in atherosclerosis. Second, CD14 monocytes interacted with the intermediate cells of the premature osteoblast and osteogenic SMC lineage by delivering TGFB1 and TNFSF10. This interaction served as a trigger activating the transcription factors (TF) SP1 and NFKB1 to upregulate the inflammatory response and cell senescence and led to a retarded premature state in the osteoblast lineage and osteogenic transition in the SMC lineage. Then, 76.49% of common monocyte markers were upregulated in the circulating monocytes between the two diseases, which were related to chemotaxis and inflammatory responses. Finally, we identified 7 calcification paradox-related genes on circulating monocytes, which were upregulated in aging cells and downregulated in DNA repair cells, indicating that the aging monocytes contributed to the development of the two diseases.

CONCLUSIONS

Our work provides a perspective for understanding the triggering roles of CD14 monocytes in the development of the calcification paradox in osteoporosis- and atherosclerosis-related cells based on combined scRNA and mRNA data. This study provided us with an elucidation of the mechanisms underlying the calcification paradox and could help in developing preventive and therapeutic strategies.

摘要

背景

骨质疏松症常与颈动脉粥样硬化同时发生,并导致同一患者组织内的矛盾性钙化,这种现象被称为“钙化悖论”。循环单核细胞可能是导致这种异位钙化失衡的原因。在这里,我们旨在展示 CD14 单核细胞如何参与绝经后骨质疏松症和颈动脉粥样硬化并存的病理生理学。

方法

我们综合分析了 mRNA 数组数据集 GSE56814 和 scRNA-seq 数据集 GSM4423510 中的骨质疏松症数据。颈动脉粥样硬化数据来自 GSE23746 mRNA 数据集和 GSM4705591 scRNA-seq 数据集。首先,基于基因集富集分析和评分,注释成骨细胞和血管平滑肌细胞 (SMC) 谱系的功能表达。接下来,应用分析绘制它们的分化轨迹,并确定交点处的关键基因表达变化。然后,注释 CD14 单核细胞与成骨细胞和血管平滑肌细胞谱系之间的配体-受体相互作用。最后,我们用分析选择与钙化悖论相关的循环单核细胞表达。

结果

首先,我们发现骨质疏松症中有很大一部分成骨细胞提前衰老,而动脉粥样硬化中有大量成骨的 SMC。其次,CD14 单核细胞通过输送 TGFB1 和 TNFSF10 与成骨前体细胞和成骨 SMC 谱系的中间细胞相互作用。这种相互作用作为一种触发因素,激活转录因子 (TF) SP1 和 NFKB1,上调炎症反应和细胞衰老,导致成骨细胞谱系中的提前衰老状态和 SMC 谱系中的成骨转化。然后,两种疾病之间循环单核细胞中上调了 76.49%的共同单核细胞标记物,这些标记物与趋化和炎症反应有关。最后,我们在循环单核细胞中确定了 7 个与钙化悖论相关的基因,这些基因在衰老细胞中上调,在 DNA 修复细胞中下调,表明衰老的单核细胞有助于两种疾病的发展。

结论

我们的工作提供了一个视角,基于 scRNA 和 mRNA 数据的综合分析,了解 CD14 单核细胞在骨质疏松症和动脉粥样硬化相关细胞的钙化悖论发展中的触发作用。本研究为钙化悖论的机制提供了一个阐释,并有助于开发预防和治疗策略。

https://cdn.ncbi.nlm.nih.gov/pmc/blobs/9545/9354531/ff405acffff1/fendo-13-944751-g009.jpg
https://cdn.ncbi.nlm.nih.gov/pmc/blobs/9545/9354531/49ac4eab0692/fendo-13-944751-g001.jpg
https://cdn.ncbi.nlm.nih.gov/pmc/blobs/9545/9354531/fd42eb5e5712/fendo-13-944751-g002.jpg
https://cdn.ncbi.nlm.nih.gov/pmc/blobs/9545/9354531/8c52f44c7270/fendo-13-944751-g003.jpg
https://cdn.ncbi.nlm.nih.gov/pmc/blobs/9545/9354531/5b7a1593f23e/fendo-13-944751-g004.jpg
https://cdn.ncbi.nlm.nih.gov/pmc/blobs/9545/9354531/5a038d5d632a/fendo-13-944751-g005.jpg
https://cdn.ncbi.nlm.nih.gov/pmc/blobs/9545/9354531/72fbd23fc824/fendo-13-944751-g006.jpg
https://cdn.ncbi.nlm.nih.gov/pmc/blobs/9545/9354531/e8d6186a6ab7/fendo-13-944751-g007.jpg
https://cdn.ncbi.nlm.nih.gov/pmc/blobs/9545/9354531/88d2d6452f2b/fendo-13-944751-g008.jpg
https://cdn.ncbi.nlm.nih.gov/pmc/blobs/9545/9354531/ff405acffff1/fendo-13-944751-g009.jpg
https://cdn.ncbi.nlm.nih.gov/pmc/blobs/9545/9354531/49ac4eab0692/fendo-13-944751-g001.jpg
https://cdn.ncbi.nlm.nih.gov/pmc/blobs/9545/9354531/fd42eb5e5712/fendo-13-944751-g002.jpg
https://cdn.ncbi.nlm.nih.gov/pmc/blobs/9545/9354531/8c52f44c7270/fendo-13-944751-g003.jpg
https://cdn.ncbi.nlm.nih.gov/pmc/blobs/9545/9354531/5b7a1593f23e/fendo-13-944751-g004.jpg
https://cdn.ncbi.nlm.nih.gov/pmc/blobs/9545/9354531/5a038d5d632a/fendo-13-944751-g005.jpg
https://cdn.ncbi.nlm.nih.gov/pmc/blobs/9545/9354531/72fbd23fc824/fendo-13-944751-g006.jpg
https://cdn.ncbi.nlm.nih.gov/pmc/blobs/9545/9354531/e8d6186a6ab7/fendo-13-944751-g007.jpg
https://cdn.ncbi.nlm.nih.gov/pmc/blobs/9545/9354531/88d2d6452f2b/fendo-13-944751-g008.jpg
https://cdn.ncbi.nlm.nih.gov/pmc/blobs/9545/9354531/ff405acffff1/fendo-13-944751-g009.jpg

相似文献

1
Circulating Monocytes Act as a Common Trigger for the Calcification Paradox of Osteoporosis and Carotid Atherosclerosis TGFB1-SP1 and TNFSF10-NFKB1 Axis.循环单核细胞作为骨质疏松症和颈动脉粥样硬化钙化悖论的共同触发因素 TGFB1-SP1 和 TNFSF10-NFKB1 轴。
Front Endocrinol (Lausanne). 2022 Jul 22;13:944751. doi: 10.3389/fendo.2022.944751. eCollection 2022.
2
Circulating monocytes mirror the imbalance in TF and TFPI expression in carotid atherosclerotic plaques with lipid-rich and calcified morphology.循环单核细胞反映了富含脂质和钙化形态的颈动脉粥样硬化斑块中 TF 和 TFPI 表达的失衡。
Thromb Res. 2012 Apr;129(4):e134-41. doi: 10.1016/j.thromres.2011.11.044. Epub 2011 Dec 15.
3
Proteoglycan 4 Modulates Osteogenic Smooth Muscle Cell Differentiation during Vascular Remodeling and Intimal Calcification.蛋白聚糖 4 调节血管重构和内膜钙化过程中的成骨平滑肌细胞分化。
Cells. 2021 May 21;10(6):1276. doi: 10.3390/cells10061276.
4
Single-cell RNA sequencing reveals that an imbalance in monocyte subsets rather than changes in gene expression patterns is a feature of postmenopausal osteoporosis.单细胞 RNA 测序揭示,绝经后骨质疏松症的特征是单核细胞亚群失衡,而不是基因表达模式的变化。
J Bone Miner Res. 2024 Aug 5;39(7):980-993. doi: 10.1093/jbmr/zjae065.
5
Development of a Chemoresistant Risk Scoring Model for Prechemotherapy Osteosarcoma Using Single-Cell Sequencing.利用单细胞测序开发化疗前骨肉瘤的化疗耐药风险评分模型
Front Oncol. 2022 May 18;12:893282. doi: 10.3389/fonc.2022.893282. eCollection 2022.
6
Systematic analysis of lncRNA expression profiles and atherosclerosis-associated lncRNA-mRNA network revealing functional lncRNAs in carotid atherosclerotic rabbit models.系统分析长链非编码 RNA 表达谱和动脉粥样硬化相关长链非编码 RNA-mRNA 网络,揭示颈动脉粥样硬化兔模型中的功能性长链非编码 RNA。
Funct Integr Genomics. 2020 Jan;20(1):103-115. doi: 10.1007/s10142-019-00705-z. Epub 2019 Aug 7.
7
HMGB1 expression and secretion are increased via TWEAK-Fn14 interaction in atherosclerotic plaques and cultured monocytes.HMGB1 的表达和分泌可通过 TWEAK-Fn14 相互作用在动脉粥样硬化斑块和培养的单核细胞中增加。
Arterioscler Thromb Vasc Biol. 2013 Mar;33(3):612-20. doi: 10.1161/ATVBAHA.112.300874. Epub 2013 Jan 3.
8
Vascular calcification and bone disease: the calcification paradox.血管钙化与骨病:钙化悖论
Trends Mol Med. 2009 Sep;15(9):405-16. doi: 10.1016/j.molmed.2009.07.001. Epub 2009 Sep 3.
9
Phenotypic Modulation of Smooth Muscle Cells in Atherosclerosis Is Associated With Downregulation of LMOD1, SYNPO2, PDLIM7, PLN, and SYNM.动脉粥样硬化中平滑肌细胞的表型调节与LMOD1、SYNPO2、PDLIM7、PLN和SYNM的下调有关。
Arterioscler Thromb Vasc Biol. 2016 Sep;36(9):1947-61. doi: 10.1161/ATVBAHA.116.307893. Epub 2016 Jul 28.
10
Interaction of vascular smooth muscle cells and monocytes by soluble factors synergistically enhances IL-6 and MCP-1 production.血管平滑肌细胞与单核细胞通过可溶性因子相互作用,协同增强白细胞介素-6和单核细胞趋化蛋白-1的产生。
Am J Physiol Heart Circ Physiol. 2009 Apr;296(4):H987-96. doi: 10.1152/ajpheart.01158.2008. Epub 2009 Jan 23.

引用本文的文献

1
Identification of Potential Therapeutic Targets for Coronary Atherosclerosis from an Inflammatory Perspective Through Integrated Proteomics and Single-Cell Omics.通过整合蛋白质组学和单细胞组学从炎症角度鉴定冠状动脉粥样硬化的潜在治疗靶点
Int J Mol Sci. 2025 Jun 27;26(13):6201. doi: 10.3390/ijms26136201.
2
Exploring the Association Between Immune Cell Phenotypes and Osteoporosis Mediated by Inflammatory Cytokines: Insights from GWAS and Single-Cell Transcriptomics.探索炎症细胞因子介导的免疫细胞表型与骨质疏松症之间的关联:来自全基因组关联研究和单细胞转录组学的见解
Immunotargets Ther. 2025 Mar 17;14:227-246. doi: 10.2147/ITT.S510102. eCollection 2025.
3

本文引用的文献

1
Comparative efficacy and safety of statins for osteoporosis: a study protocol for a systematic review and network meta-analysis.他汀类药物治疗骨质疏松症的疗效和安全性比较:系统评价和网络荟萃分析研究方案。
BMJ Open. 2022 May 17;12(5):e054158. doi: 10.1136/bmjopen-2021-054158.
2
Extracellular Vesicles From LPS-Treated Macrophages Aggravate Smooth Muscle Cell Calcification by Propagating Inflammation and Oxidative Stress.脂多糖处理的巨噬细胞释放的细胞外囊泡通过传播炎症和氧化应激加重平滑肌细胞钙化。
Front Cell Dev Biol. 2022 Mar 9;10:823450. doi: 10.3389/fcell.2022.823450. eCollection 2022.
3
Aged bone matrix-derived extracellular vesicles as a messenger for calcification paradox.
Screening of potential regulatory genes in carotid atherosclerosis vascular immune microenvironment.
颈动脉粥样硬化血管免疫微环境中潜在调控基因的筛选
PLoS One. 2024 Dec 9;19(12):e0307904. doi: 10.1371/journal.pone.0307904. eCollection 2024.
4
Integration of single-cell and RNA-seq data to explore the role of focal adhesion-related genes in osteoporosis.整合单细胞和 RNA-seq 数据,探索黏着斑相关基因在骨质疏松症中的作用。
J Cell Mol Med. 2024 Apr;28(8):e18271. doi: 10.1111/jcmm.18271.
5
Interaction of Sp1 and Setd8 promotes vascular smooth muscle cells apoptosis by activating Mark4 in vascular calcification.Sp1 和 Setd8 通过激活 Mark4 促进血管平滑肌细胞凋亡在血管钙化中。
Aging (Albany NY). 2024 Feb 1;16(3):2438-2456. doi: 10.18632/aging.205492.
6
as the key gene related to the co-occurrence of sarcopenia and osteoporosis.作为与肌肉减少症和骨质疏松症共病相关的关键基因。
Front Genet. 2023 Jul 5;14:1163162. doi: 10.3389/fgene.2023.1163162. eCollection 2023.
7
Single-Cell RNA-Sequencing Reveals the Skeletal Cellular Dynamics in Bone Repair and Osteoporosis.单细胞 RNA 测序揭示了骨修复和骨质疏松症中的骨骼细胞动态。
Int J Mol Sci. 2023 Jun 6;24(12):9814. doi: 10.3390/ijms24129814.
8
Single-cell RNA sequencing reveals osteoimmunology interactions between the immune and skeletal systems.单细胞 RNA 测序揭示了免疫系统和骨骼系统之间的骨免疫学相互作用。
Front Endocrinol (Lausanne). 2023 Mar 27;14:1107511. doi: 10.3389/fendo.2023.1107511. eCollection 2023.
衰老骨基质衍生细胞外囊泡作为钙化悖论的信使。
Nat Commun. 2022 Mar 18;13(1):1453. doi: 10.1038/s41467-022-29191-x.
4
The Role of Senescence-Associated Secretory Phenotype in Bone Loss.衰老相关分泌表型在骨质流失中的作用。
Front Cell Dev Biol. 2022 Feb 9;10:841612. doi: 10.3389/fcell.2022.841612. eCollection 2022.
5
Global incidence, prevalence, and disability of vertebral fractures: a systematic analysis of the global burden of disease study 2019.全球椎体骨折的发病率、患病率和残疾负担:2019 年全球疾病负担研究的系统分析。
Spine J. 2022 May;22(5):857-868. doi: 10.1016/j.spinee.2021.12.007. Epub 2021 Dec 11.
6
Single-cell RNA sequencing deconvolutes the heterogeneity of human bone marrow-derived mesenchymal stem cells.单细胞RNA测序解析了人骨髓间充质干细胞的异质性。
Int J Biol Sci. 2021 Oct 11;17(15):4192-4206. doi: 10.7150/ijbs.61950. eCollection 2021.
7
lncRNA SNHG1 induced by SP1 regulates bone remodeling and angiogenesis via sponging miR-181c-5p and modulating SFRP1/Wnt signaling pathway.lncRNA SNHG1 受 SP1 诱导通过海绵吸附 miR-181c-5p 并调节 SFRP1/Wnt 信号通路来调节骨重塑和血管生成。
Mol Med. 2021 Nov 3;27(1):141. doi: 10.1186/s10020-021-00392-2.
8
Aged skeletal stem cells generate an inflammatory degenerative niche.衰老的骨骼干细胞产生炎症性退行性龛位。
Nature. 2021 Sep;597(7875):256-262. doi: 10.1038/s41586-021-03795-7. Epub 2021 Aug 11.
9
Signaling network regulating osteogenesis in mesenchymal stem cells.调节间充质干细胞成骨作用的信号网络。
J Cell Commun Signal. 2022 Mar;16(1):47-61. doi: 10.1007/s12079-021-00635-1. Epub 2021 Jul 8.
10
Systemic NF-κB-mediated inflammation promotes an aging phenotype in skeletal stem/progenitor cells.系统性 NF-κB 介导的炎症促进了骨骼干细胞/祖细胞的衰老表型。
Aging (Albany NY). 2021 May 25;13(10):13421-13429. doi: 10.18632/aging.203083.