• 文献检索
  • 文档翻译
  • 深度研究
  • 学术资讯
  • Suppr Zotero 插件Zotero 插件
  • 邀请有礼
  • 套餐&价格
  • 历史记录
应用&插件
Suppr Zotero 插件Zotero 插件浏览器插件Mac 客户端Windows 客户端微信小程序
定价
高级版会员购买积分包购买API积分包
服务
文献检索文档翻译深度研究API 文档MCP 服务
关于我们
关于 Suppr公司介绍联系我们用户协议隐私条款
关注我们

Suppr 超能文献

核心技术专利:CN118964589B侵权必究
粤ICP备2023148730 号-1Suppr @ 2026

文献检索

告别复杂PubMed语法,用中文像聊天一样搜索,搜遍4000万医学文献。AI智能推荐,让科研检索更轻松。

立即免费搜索

文件翻译

保留排版,准确专业,支持PDF/Word/PPT等文件格式,支持 12+语言互译。

免费翻译文档

深度研究

AI帮你快速写综述,25分钟生成高质量综述,智能提取关键信息,辅助科研写作。

立即免费体验

通过整合头颈部鳞状细胞癌的单细胞和批量RNA测序与CD8 T细胞浸润相关的8基因特征

8-Gene signature related to CD8 T cell infiltration by integrating single-cell and bulk RNA-sequencing in head and neck squamous cell carcinoma.

作者信息

Zhang Shoujing, Zhang Wenyi, Zhang Jian

机构信息

Department of Oral and Maxillofacial Surgery, Tianjin Medical University School and Hospital of Stomatology, Tianjin, China.

Department of Prosthodontics, Tianjin Medical University School and Hospital of Stomatology, Tianjin, China.

出版信息

Front Genet. 2022 Jul 22;13:938611. doi: 10.3389/fgene.2022.938611. eCollection 2022.

DOI:10.3389/fgene.2022.938611
PMID:35938006
原文链接:https://pmc.ncbi.nlm.nih.gov/articles/PMC9355512/
Abstract

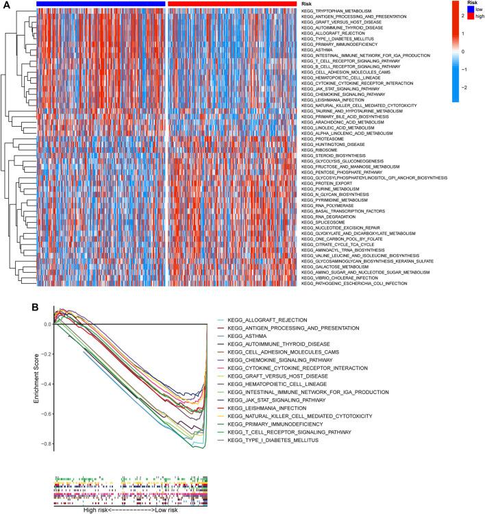
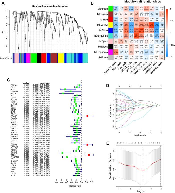
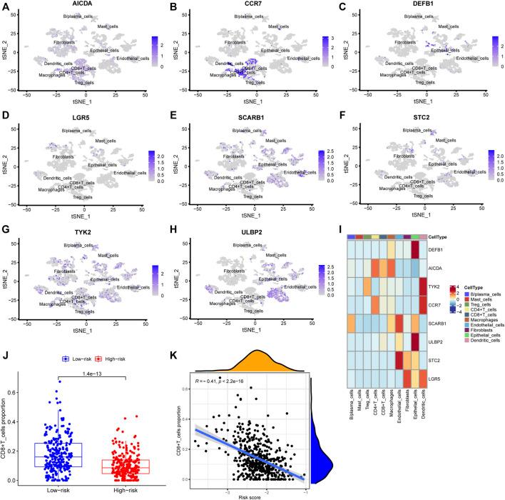
CD8 T cells, a critical component of the tumor immune microenvironment, have become a key target of cancer immunotherapy. Considering the deficiency of robust biomarkers for head and neck squamous cell carcinoma (HNSCC), this study aimed at establishing a molecular signature associated with CD8+T cells infiltration. Single-cell RNA sequencing data retrieved from the Gene Expression Omnibus (GEO) database was analyzed to obtain the different cell types. Next, the cell proportions were investigated through deconvolution of RNA sequencing in the Cancer Genome Atlas (TCGA) database, and then the immune-related genes (IRGs) were identified by weighted gene co-expression network analysis (WGCNA). LASSO-Cox analysis was employed to establish a gene signature, followed by validation using a GEO dataset. Finally, the molecular and immunological properties, and drug responses between two subgroups were explored by applying "CIBERSORT", "ESTIMATE", and single sample gene set enrichment analysis (ssGSEA) methods. A total of 215 differentially expressed IRGs were identified, of which 45 were associated with the overall survival of HNSCC. A risk model was then established based on eight genes, including , , , , , , , and . The low-risk group presented higher infiltration of memory activated CD4 T cells, CD8 T cells, and plasma cells, as well as a higher immune score, suggesting that they could benefit more from immunotherapy. On the other hand, the high-risk group showed higher abundance of activated mast cells and M2 macrophages, as well as a lower immune score. It was evident that the 8-gene signature could accurately predict HNSCC prognosis and thus it may serve as an index for clinical treatment.

摘要

CD8 T细胞是肿瘤免疫微环境的关键组成部分,已成为癌症免疫治疗的关键靶点。鉴于头颈部鳞状细胞癌(HNSCC)缺乏强大的生物标志物,本研究旨在建立一种与CD8+T细胞浸润相关的分子特征。分析从基因表达综合数据库(GEO)检索到的单细胞RNA测序数据,以获得不同的细胞类型。接下来,通过对癌症基因组图谱(TCGA)数据库中的RNA测序进行反卷积来研究细胞比例,然后通过加权基因共表达网络分析(WGCNA)鉴定免疫相关基因(IRG)。采用LASSO - Cox分析建立基因特征,随后使用GEO数据集进行验证。最后,应用“CIBERSORT”、“ESTIMATE”和单样本基因集富集分析(ssGSEA)方法探索两个亚组之间的分子和免疫学特性以及药物反应。共鉴定出215个差异表达的IRG,其中45个与HNSCC的总生存期相关。然后基于8个基因建立了一个风险模型,包括 、 、 、 、 、 、 和 。低风险组表现出记忆激活的CD4 T细胞、CD8 T细胞和浆细胞的浸润更高,以及免疫评分更高,这表明他们可能从免疫治疗中获益更多。另一方面,高风险组显示活化肥大细胞和M2巨噬细胞的丰度更高,以及免疫评分更低。显然,这8个基因的特征可以准确预测HNSCC的预后,因此它可以作为临床治疗的一个指标。

https://cdn.ncbi.nlm.nih.gov/pmc/blobs/8b70/9355512/dc54246ef83a/fgene-13-938611-g015.jpg
https://cdn.ncbi.nlm.nih.gov/pmc/blobs/8b70/9355512/affdf7406d64/fgene-13-938611-g001.jpg
https://cdn.ncbi.nlm.nih.gov/pmc/blobs/8b70/9355512/ecdefccc4834/fgene-13-938611-g002.jpg
https://cdn.ncbi.nlm.nih.gov/pmc/blobs/8b70/9355512/bc52dbf4b5d2/fgene-13-938611-g003.jpg
https://cdn.ncbi.nlm.nih.gov/pmc/blobs/8b70/9355512/648913d935c1/fgene-13-938611-g004.jpg
https://cdn.ncbi.nlm.nih.gov/pmc/blobs/8b70/9355512/d4924f0246a6/fgene-13-938611-g005.jpg
https://cdn.ncbi.nlm.nih.gov/pmc/blobs/8b70/9355512/3448547d474a/fgene-13-938611-g006.jpg
https://cdn.ncbi.nlm.nih.gov/pmc/blobs/8b70/9355512/bcc7e763dc70/fgene-13-938611-g007.jpg
https://cdn.ncbi.nlm.nih.gov/pmc/blobs/8b70/9355512/d1088daaccd4/fgene-13-938611-g008.jpg
https://cdn.ncbi.nlm.nih.gov/pmc/blobs/8b70/9355512/eea2c65a7684/fgene-13-938611-g009.jpg
https://cdn.ncbi.nlm.nih.gov/pmc/blobs/8b70/9355512/06802988dfb2/fgene-13-938611-g010.jpg
https://cdn.ncbi.nlm.nih.gov/pmc/blobs/8b70/9355512/f353a0b4e6e7/fgene-13-938611-g011.jpg
https://cdn.ncbi.nlm.nih.gov/pmc/blobs/8b70/9355512/0ab98a7e32e2/fgene-13-938611-g012.jpg
https://cdn.ncbi.nlm.nih.gov/pmc/blobs/8b70/9355512/e5a4ff7e6788/fgene-13-938611-g013.jpg
https://cdn.ncbi.nlm.nih.gov/pmc/blobs/8b70/9355512/e494009abc14/fgene-13-938611-g014.jpg
https://cdn.ncbi.nlm.nih.gov/pmc/blobs/8b70/9355512/dc54246ef83a/fgene-13-938611-g015.jpg
https://cdn.ncbi.nlm.nih.gov/pmc/blobs/8b70/9355512/affdf7406d64/fgene-13-938611-g001.jpg
https://cdn.ncbi.nlm.nih.gov/pmc/blobs/8b70/9355512/ecdefccc4834/fgene-13-938611-g002.jpg
https://cdn.ncbi.nlm.nih.gov/pmc/blobs/8b70/9355512/bc52dbf4b5d2/fgene-13-938611-g003.jpg
https://cdn.ncbi.nlm.nih.gov/pmc/blobs/8b70/9355512/648913d935c1/fgene-13-938611-g004.jpg
https://cdn.ncbi.nlm.nih.gov/pmc/blobs/8b70/9355512/d4924f0246a6/fgene-13-938611-g005.jpg
https://cdn.ncbi.nlm.nih.gov/pmc/blobs/8b70/9355512/3448547d474a/fgene-13-938611-g006.jpg
https://cdn.ncbi.nlm.nih.gov/pmc/blobs/8b70/9355512/bcc7e763dc70/fgene-13-938611-g007.jpg
https://cdn.ncbi.nlm.nih.gov/pmc/blobs/8b70/9355512/d1088daaccd4/fgene-13-938611-g008.jpg
https://cdn.ncbi.nlm.nih.gov/pmc/blobs/8b70/9355512/eea2c65a7684/fgene-13-938611-g009.jpg
https://cdn.ncbi.nlm.nih.gov/pmc/blobs/8b70/9355512/06802988dfb2/fgene-13-938611-g010.jpg
https://cdn.ncbi.nlm.nih.gov/pmc/blobs/8b70/9355512/f353a0b4e6e7/fgene-13-938611-g011.jpg
https://cdn.ncbi.nlm.nih.gov/pmc/blobs/8b70/9355512/0ab98a7e32e2/fgene-13-938611-g012.jpg
https://cdn.ncbi.nlm.nih.gov/pmc/blobs/8b70/9355512/e5a4ff7e6788/fgene-13-938611-g013.jpg
https://cdn.ncbi.nlm.nih.gov/pmc/blobs/8b70/9355512/e494009abc14/fgene-13-938611-g014.jpg
https://cdn.ncbi.nlm.nih.gov/pmc/blobs/8b70/9355512/dc54246ef83a/fgene-13-938611-g015.jpg

相似文献

1
8-Gene signature related to CD8 T cell infiltration by integrating single-cell and bulk RNA-sequencing in head and neck squamous cell carcinoma.通过整合头颈部鳞状细胞癌的单细胞和批量RNA测序与CD8 T细胞浸润相关的8基因特征
Front Genet. 2022 Jul 22;13:938611. doi: 10.3389/fgene.2022.938611. eCollection 2022.
2
Identification and verification of eight cancer-associated fibroblasts related genes as a prognostic signature for head and neck squamous cell carcinoma.鉴定并验证八个与癌症相关的成纤维细胞相关基因作为头颈部鳞状细胞癌的预后标志物。
Heliyon. 2023 Feb 28;9(3):e14003. doi: 10.1016/j.heliyon.2023.e14003. eCollection 2023 Mar.
3
A meta-validated immune infiltration-related gene model predicts prognosis and immunotherapy sensitivity in HNSCC.一项经过元验证的免疫浸润相关基因模型可预测头颈部鳞状细胞癌的预后和免疫治疗敏感性。
BMC Cancer. 2023 Jan 13;23(1):45. doi: 10.1186/s12885-023-10532-y.
4
Construction and validation of immune-related LncRNAs classifier to predict prognosis and immunotherapy response in laryngeal squamous cell carcinoma.构建并验证免疫相关长链非编码 RNA 分类器,以预测喉鳞状细胞癌的预后和免疫治疗反应。
World J Surg Oncol. 2022 May 24;20(1):164. doi: 10.1186/s12957-022-02608-z.
5
Tumor Mutation Burden, Immune Cell Infiltration, and Construction of Immune-Related Genes Prognostic Model in Head and Neck Cancer.头颈部癌中的肿瘤突变负担、免疫细胞浸润和免疫相关基因预后模型的构建。
Int J Med Sci. 2021 Jan 1;18(1):226-238. doi: 10.7150/ijms.51064. eCollection 2021.
6
Establishment of a Seven-Gene Signature Associated with CD8 T Cells through the Utilization of Both Single-Cell and Bulk RNA-Sequencing Techniques in Clear Cell Renal Cell Carcinoma.通过在透明细胞肾细胞癌中同时利用单细胞和批量 RNA 测序技术,建立与 CD8 T 细胞相关的七基因标志物。
Int J Mol Sci. 2023 Sep 6;24(18):13729. doi: 10.3390/ijms241813729.
7
Immune-related gene signature for predicting the prognosis of head and neck squamous cell carcinoma.用于预测头颈部鳞状细胞癌预后的免疫相关基因特征
Cancer Cell Int. 2020 Jan 17;20:22. doi: 10.1186/s12935-020-1104-7. eCollection 2020.
8
Exploration of a Robust and Prognostic Immune Related Gene Signature for Cervical Squamous Cell Carcinoma.探索一种用于宫颈鳞状细胞癌的稳健且具有预后价值的免疫相关基因特征。
Front Mol Biosci. 2021 Mar 3;8:625470. doi: 10.3389/fmolb.2021.625470. eCollection 2021.
9
Comprehensive analyses of a CD8 T cell infiltration related gene signature with regard to the prediction of prognosis and immunotherapy response in lung squamous cell carcinoma.全面分析 CD8 T 细胞浸润相关基因特征,以预测肺鳞状细胞癌的预后和免疫治疗反应。
BMC Bioinformatics. 2023 Jun 6;24(1):238. doi: 10.1186/s12859-023-05302-3.
10
A composite score based on immune-related gene prognostic index and mA risk score of head and neck squamous cell carcinoma.基于免疫相关基因预后指数和头颈部鳞状细胞癌mA风险评分的综合评分。
Front Genet. 2023 Feb 9;14:1061569. doi: 10.3389/fgene.2023.1061569. eCollection 2023.

引用本文的文献

1
Ectopic ULBP2 Is Associated with Decreased NKG2D Expression in CD8 T Cells Under T Cell-Modulatory Conditions in a Murine Tumor Model.在小鼠肿瘤模型的T细胞调节条件下,异位ULBP2与CD8 T细胞中NKG2D表达降低有关。
Cells. 2025 Jun 13;14(12):893. doi: 10.3390/cells14120893.
2
ULBP2 Promotes Tumor Progression by Suppressing NKG2D-Mediated Anti-Tumor Immunity.ULBP2通过抑制NKG2D介导的抗肿瘤免疫促进肿瘤进展。
Int J Mol Sci. 2025 Mar 24;26(7):2950. doi: 10.3390/ijms26072950.
3
Interplay between MRI radiomics and immune gene expression signatures in oral squamous cell carcinoma.

本文引用的文献

1
TP53 mutations in head and neck cancer.头颈部癌症中的TP53突变
Mol Carcinog. 2022 Apr;61(4):385-391. doi: 10.1002/mc.23385. Epub 2022 Feb 23.
2
Integrated analysis of single-cell and bulk RNA-sequencing identifies a signature based on B cell marker genes to predict prognosis and immunotherapy response in lung adenocarcinoma.单细胞和批量 RNA 测序的综合分析确定了一个基于 B 细胞标记基因的特征,以预测肺腺癌的预后和免疫治疗反应。
Cancer Immunol Immunother. 2022 Oct;71(10):2341-2354. doi: 10.1007/s00262-022-03143-2. Epub 2022 Feb 13.
3
Investigating immune and non-immune cell interactions in head and neck tumors by single-cell RNA sequencing.
口腔鳞状细胞癌中MRI影像组学与免疫基因表达特征之间的相互作用
Sci Rep. 2025 Apr 12;15(1):12622. doi: 10.1038/s41598-025-96821-x.
4
Comprehensive characterization of the molecular feature of T cells in laryngeal cancer: evidence from integrated single-cell and bulk RNA sequencing data using multiple machine learning approaches.喉癌中T细胞分子特征的综合表征:来自使用多种机器学习方法整合单细胞和批量RNA测序数据的证据
Ann Med. 2025 Dec;57(1):2477287. doi: 10.1080/07853890.2025.2477287. Epub 2025 Apr 3.
5
Multi-omics in immunotherapy research for HNSCC: present situation and future perspectives.头颈部鳞状细胞癌免疫治疗研究中的多组学:现状与未来展望
NPJ Precis Oncol. 2025 Mar 29;9(1):93. doi: 10.1038/s41698-025-00886-w.
6
Comprehensive single-cell analysis of triple-negative breast cancer based on cDC1 immune-related genes: prognostic model construction and immunotherapy potential.基于cDC1免疫相关基因的三阴性乳腺癌综合单细胞分析:预后模型构建及免疫治疗潜力
Discov Oncol. 2025 Feb 19;16(1):206. doi: 10.1007/s12672-025-01929-1.
7
Unravelling the Complexity of HNSCC Using Single-Cell Transcriptomics.利用单细胞转录组学揭示头颈部鳞状细胞癌的复杂性
Cancers (Basel). 2024 Sep 25;16(19):3265. doi: 10.3390/cancers16193265.
8
The Complex Role of Mast Cells in Head and Neck Squamous Cell Carcinoma: A Systematic Review.肥大细胞在头颈部鳞状细胞癌中的复杂作用:系统评价。
Medicina (Kaunas). 2024 Jul 19;60(7):1173. doi: 10.3390/medicina60071173.
9
PDE1B, a potential biomarker associated with tumor microenvironment and clinical prognostic significance in osteosarcoma.PDE1B 是一种与肿瘤微环境相关的潜在生物标志物,与骨肉瘤的临床预后意义相关。
Sci Rep. 2024 Jun 14;14(1):13790. doi: 10.1038/s41598-024-64627-y.
10
Advancements in Circulating Tumor Cell Research: Bridging Biology and Clinical Applications.循环肿瘤细胞研究的进展:连接生物学与临床应用
Cancers (Basel). 2024 Mar 20;16(6):1213. doi: 10.3390/cancers16061213.
通过单细胞 RNA 测序研究头颈部肿瘤中的免疫和非免疫细胞相互作用。
Nat Commun. 2021 Dec 17;12(1):7338. doi: 10.1038/s41467-021-27619-4.
4
Identification and prioritization of myeloid malignancy germline variants in a large cohort of adult patients with AML.在一个大型 AML 成年患者队列中鉴定和优先考虑髓系恶性肿瘤种系变异。
Blood. 2022 Feb 24;139(8):1208-1221. doi: 10.1182/blood.2021011354.
5
Prognostic values and clinical relationship of TYK2 in laryngeal squamous cell cancer.喉鳞状细胞癌中 TYK2 的预后价值及临床相关性。
Medicine (Baltimore). 2021 Aug 27;100(34):e27062. doi: 10.1097/MD.0000000000027062.
6
TYK2 in Cancer Metastases: Genomic and Proteomic Discovery.癌症转移中的酪氨酸激酶2(TYK2):基因组学和蛋白质组学发现
Cancers (Basel). 2021 Aug 19;13(16):4171. doi: 10.3390/cancers13164171.
7
B-Helper Neutrophils in Regional Lymph Nodes Correlate with Improved Prognosis in Patients with Head and Neck Cancer.区域淋巴结中的B辅助性中性粒细胞与头颈部癌患者预后改善相关。
Cancers (Basel). 2021 Jun 21;13(12):3092. doi: 10.3390/cancers13123092.
8
Pembrolizumab plus cetuximab in patients with recurrent or metastatic head and neck squamous cell carcinoma: an open-label, multi-arm, non-randomised, multicentre, phase 2 trial.帕博利珠单抗联合西妥昔单抗治疗复发性或转移性头颈部鳞状细胞癌患者的开放标签、多臂、非随机、多中心、2 期临床试验。
Lancet Oncol. 2021 Jun;22(6):883-892. doi: 10.1016/S1470-2045(21)00136-4. Epub 2021 May 11.
9
Proteogenomic insights into the biology and treatment of HPV-negative head and neck squamous cell carcinoma.HPV 阴性头颈部鳞状细胞癌的蛋白质基因组学研究进展及其治疗策略。
Cancer Cell. 2021 Mar 8;39(3):361-379.e16. doi: 10.1016/j.ccell.2020.12.007. Epub 2021 Jan 7.
10
CC Chemokines in a Tumor: A Review of Pro-Cancer and Anti-Cancer Properties of Receptors CCR5, CCR6, CCR7, CCR8, CCR9, and CCR10 Ligands.肿瘤中的 CC 趋化因子:受体 CCR5、CCR6、CCR7、CCR8、CCR9 和 CCR10 配体的促癌和抗癌特性综述。
Int J Mol Sci. 2020 Oct 15;21(20):7619. doi: 10.3390/ijms21207619.