Suppr超能文献

在维多利亚地区的研究(2001-2003 年和 2016-2018 年)中发现心房颤动的流行率。

Prevalence of atrial fibrillation in a regional Victoria setting, findings from the crossroads studies (2001-2003 and 2016-2018).

机构信息

Department of Rural Health, University of Melbourne, Wangaratta, Vic., Australia.

Wangaratta Cardiology & Respiratory Centre, Wangaratta, Vic., Australia.

出版信息

Aust J Rural Health. 2023 Feb;31(1):80-89. doi: 10.1111/ajr.12914. Epub 2022 Aug 8.

Abstract

OBJECTIVE

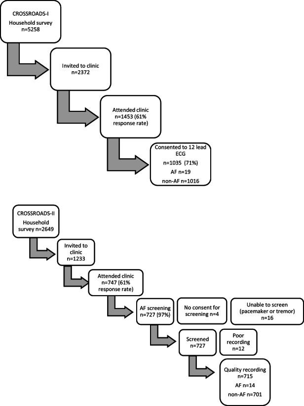
To estimate the prevalence of atrial fibrillation (AF) in regional Victoria at two time points (2001-2003 and 2016-2018), and to assess the use of electrocardiogram rhythm strips in a rural, community-based study for AF investigation.

DESIGN

Repeated cross-sectional design involving survey of residents of randomly selected households and a clinic. Predictors of AF were assessed using Firth penalised logistic regression, as appropriate for rare events.

SETTING

Goulburn Valley, Victoria.

PARTICIPANTS

Household residents aged ≥16 years. Non-pregnant participants aged 18+ were eligible for the clinic.

MAIN OUTCOME MEASURES

Atrial fibrillation by 12 lead electrocardiogram (earlier study) or electrocardiogram rhythm strip (AliveCor® device) (recent study).

RESULTS

The age standardised prevalence of AF was similar between the two studies (1.6% in the 2001-2003 study and 1.8% in the 2016-2018 study, 95% confidence interval of difference -0.010, 0.014, p = 0.375). The prevalence in participants aged ≥65 years was 3.4% (1.0% new cases) in the recent study. Predictors of AF in the earlier study were male sex, older age and previous stroke, while in the recent study they were previous stroke and self-reported diabetes. AliveCor® traces were successfully classified by the in-built algorithm (91%) vs physician (100%).

CONCLUSION

The prevalence of AF among community-based participants in regional Victoria was similar to predominantly metropolitan-based studies, and was unchanged over time despite increased rates of risk factors. Electrocardiogram rhythm strip investigation was successfully utilised, and particularly benefited from physician overview.

摘要

目的

在两个时间点(2001-2003 年和 2016-2018 年)估计维多利亚地区心房颤动(AF)的患病率,并评估在农村社区研究中使用心电图节律带进行 AF 调查的情况。

设计

涉及对随机选择的家庭和诊所居民进行调查的重复横断面设计。使用 Firth 惩罚逻辑回归评估 AF 的预测因素,适用于罕见事件。

地点

维多利亚州古尔本市。

参与者

年龄≥16 岁的家庭居民。18 岁以上的非孕妇有资格参加诊所。

主要观察指标

12 导联心电图(早期研究)或心电图节律带(AliveCor®设备)(近期研究)的心房颤动。

结果

两项研究中 AF 的年龄标准化患病率相似(2001-2003 年研究为 1.6%,2016-2018 年研究为 1.8%,差异 95%置信区间为-0.010,0.014,p=0.375)。最近研究中≥65 岁参与者的患病率为 3.4%(新发病例 1.0%)。早期研究中 AF 的预测因素是男性、年龄较大和既往卒中,而近期研究中则是既往卒中和自我报告的糖尿病。AliveCor® 轨迹由内置算法(91%)成功分类与医生(100%)。

结论

维多利亚州地区社区参与者中 AF 的患病率与主要基于大都市的研究相似,尽管危险因素的发生率增加,但患病率并未随时间而改变。心电图节律带调查得到了成功应用,特别是得益于医生的全面检查。

https://cdn.ncbi.nlm.nih.gov/pmc/blobs/777a/10947292/c90896099dcc/AJR-31-80-g001.jpg

文献AI研究员

20分钟写一篇综述,助力文献阅读效率提升50倍。

立即体验

用中文搜PubMed

大模型驱动的PubMed中文搜索引擎

马上搜索

文档翻译

学术文献翻译模型,支持多种主流文档格式。

立即体验