Department of Biomolecular Sciences, The Weizmann Institute of Science, Rehovot, Israel.
Department of Immunology, The Weizmann Institute of Science, Rehovot, Israel.
Elife. 2022 Aug 8;11:e77714. doi: 10.7554/eLife.77714.
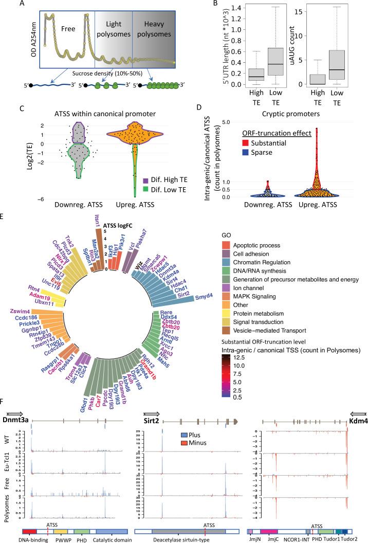
The transformation of normal to malignant cells is accompanied by substantial changes in gene expression programs through diverse mechanisms. Here, we examined the changes in the landscape of transcription start sites and alternative promoter (AP) usage and their impact on the translatome in TCL1-driven chronic lymphocytic leukemia (CLL). Our findings revealed a marked elevation of APs in CLL B cells from Eµ-Tcl1 transgenic mice, which are particularly enriched with intra-genic promoters that generate N-terminally truncated or modified proteins. Intra-genic promoter activation is mediated by (1) loss of function of 'closed chromatin' epigenetic regulators due to the generation of inactive N-terminally modified isoforms or reduced expression; (2) upregulation of transcription factors, including , targeting the intra-genic promoters and their associated enhancers. Exogenous expression of in MEFs is sufficient to induce intra-genic promoters of epigenetic regulators and promote expression. We further found a dramatic translation downregulation of transcripts bearing CNY cap-proximal trinucleotides, reminiscent of cells undergoing metabolic stress. These findings uncovered the role of oncogenic function in altering promoter usage and mRNA translation in leukemogenesis.
正常细胞向恶性细胞的转化伴随着基因表达程序的实质性变化,这些变化通过多种机制发生。在这里,我们研究了 Eµ-Tcl1 转基因小鼠的 CLL B 细胞中转录起始位点和替代启动子 (AP) 使用的变化及其对翻译组的影响。我们的研究结果表明,CLL B 细胞中 AP 的显著升高,这些 AP 特别富含生成 N 端截断或修饰蛋白的内源性启动子。内源性启动子的激活是由以下因素介导的:(1)由于产生无活性的 N 端修饰同工型或表达减少,导致“封闭染色质”表观遗传调节剂的功能丧失;(2)转录因子的上调,包括,靶向内源性启动子及其相关增强子。在 MEFs 中外源表达足以诱导表观遗传调节剂的内源性启动子并促进表达。我们还发现,带有 CNY 帽近端三核苷酸的转录本的翻译显著下调,类似于经历代谢应激的细胞。这些发现揭示了 致癌功能在改变白血病发生中的启动子使用和 mRNA 翻译中的作用。