Suppr超能文献

突触体微小RNA调节阿尔茨海默病中的突触功能。

Synaptosome microRNAs regulate synapse functions in Alzheimer's disease.

作者信息

Kumar Subodh, Orlov Erika, Gowda Prashanth, Bose Chhanda, Swerdlow Russell H, Lahiri Debomoy K, Reddy P Hemachandra

机构信息

Center of Emphasis in Neuroscience, Department of Molecular and Translational Medicine, Texas Tech University Health Sciences Center, 5001 El Paso Drive, El Paso, TX, 79905, USA.

Internal Medicine Department, Texas Tech University Health Sciences Center, 3601 4th Street STOP 9410, Lubbock, TX, 79430, USA.

出版信息

NPJ Genom Med. 2022 Aug 8;7(1):47. doi: 10.1038/s41525-022-00319-8.

Abstract

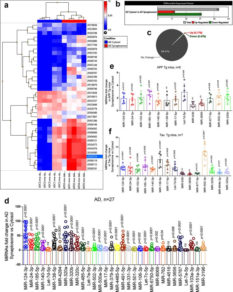
MicroRNAs (miRNAs) are found in nerve terminals, synaptic vesicles, and synaptosomes, but it is unclear whether synaptic and cytosolic miRNA populations differ in Alzheimer's disease (AD) or if synaptosomal miRNAs affect AD synapse activity. To address these questions, we generated synaptosomes and cytosolic fractions from postmortem brains of AD and unaffected control (UC) samples and analyzed them using a global Affymetrix miRNAs microarray platform. A group of miRNAs significantly differed (P < 0.0001) with high fold changes variance (+/- >200-fold) in their expressions in different comparisons: (1) UC synaptosome vs UC cytosol, (2) AD synaptosomes vs AD cytosol, (3) AD cytosol vs UC cytosol, and (4) AD synaptosomes vs UC synaptosomes. MiRNAs data analysis revealed that some potential miRNAs were consistently different across sample groups. These differentially expressed miRNAs were further validated using AD postmortem brains, brains of APP transgenic (Tg2576), Tau transgenic (P301L), and wild-type mice. The miR-501-3p, miR-502-3p, and miR-877-5p were identified as potential synaptosomal miRNAs upregulated with disease progression based on AD Braak stages. Gene Ontology Enrichment and Ingenuity Pathway Analysis of synaptosomal miRNAs showed the involvement of miRNAs in nervous system development, cell junction organization, synapse assembly formation, and function of GABAergic synapse. This is the first description of synaptic versus cytosolic miRNAs in AD and their significance in synapse function.

摘要

微小RNA(miRNA)存在于神经末梢、突触小泡和突触体中,但目前尚不清楚在阿尔茨海默病(AD)中,突触和胞质中的miRNA群体是否存在差异,或者突触体miRNA是否会影响AD突触活性。为了解决这些问题,我们从AD患者和未受影响的对照(UC)样本的死后大脑中提取了突触体和胞质部分,并使用Affymetrix全球miRNA微阵列平台对其进行分析。在不同比较中,一组miRNA的表达存在显著差异(P < 0.0001),且具有高倍数变化方差(+/- >200倍):(1)UC突触体与UC胞质,(2)AD突触体与AD胞质,(3)AD胞质与UC胞质,以及(4)AD突触体与UC突触体。miRNA数据分析显示,一些潜在的miRNA在不同样本组中始终存在差异。使用AD死后大脑、APP转基因(Tg2576)、Tau转基因(P301L)和野生型小鼠的大脑对这些差异表达的miRNA进行了进一步验证。基于AD Braak分期,miR-501-3p、miR-502-3p和miR-877-5p被确定为随着疾病进展而上调的潜在突触体miRNA。对突触体miRNA的基因本体富集分析和通路分析表明,miRNA参与了神经系统发育、细胞连接组织、突触组装形成以及GABA能突触的功能。这是首次对AD中突触与胞质miRNA及其在突触功能中的意义进行描述。

https://cdn.ncbi.nlm.nih.gov/pmc/blobs/9ef3/9359989/d26bd49cbf35/41525_2022_319_Fig1_HTML.jpg

文献AI研究员

20分钟写一篇综述,助力文献阅读效率提升50倍。

立即体验

用中文搜PubMed

大模型驱动的PubMed中文搜索引擎

马上搜索

文档翻译

学术文献翻译模型,支持多种主流文档格式。

立即体验