• 文献检索
  • 文档翻译
  • 深度研究
  • 学术资讯
  • Suppr Zotero 插件Zotero 插件
  • 邀请有礼
  • 套餐&价格
  • 历史记录
应用&插件
Suppr Zotero 插件Zotero 插件浏览器插件Mac 客户端Windows 客户端微信小程序
定价
高级版会员购买积分包购买API积分包
服务
文献检索文档翻译深度研究API 文档MCP 服务
关于我们
关于 Suppr公司介绍联系我们用户协议隐私条款
关注我们

Suppr 超能文献

核心技术专利:CN118964589B侵权必究
粤ICP备2023148730 号-1Suppr @ 2026

文献检索

告别复杂PubMed语法,用中文像聊天一样搜索,搜遍4000万医学文献。AI智能推荐,让科研检索更轻松。

立即免费搜索

文件翻译

保留排版,准确专业,支持PDF/Word/PPT等文件格式,支持 12+语言互译。

免费翻译文档

深度研究

AI帮你快速写综述,25分钟生成高质量综述,智能提取关键信息,辅助科研写作。

立即免费体验

胰岛基因观察——一种有助于胰岛研究的工具。

Islet Gene View-a tool to facilitate islet research.

机构信息

Department of Clinical Sciences, Clinical Research Centre, Lund University, Malmö, Sweden.

Lund University Diabetes Centre (LUDC), Lund, Sweden.

出版信息

Life Sci Alliance. 2022 Aug 10;5(12):e202201376. doi: 10.26508/lsa.202201376.

DOI:10.26508/lsa.202201376
PMID:35948367
原文链接:https://pmc.ncbi.nlm.nih.gov/articles/PMC9366203/
Abstract

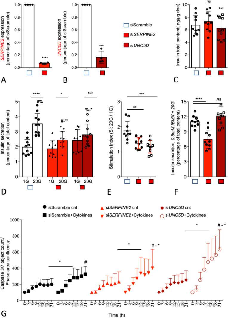
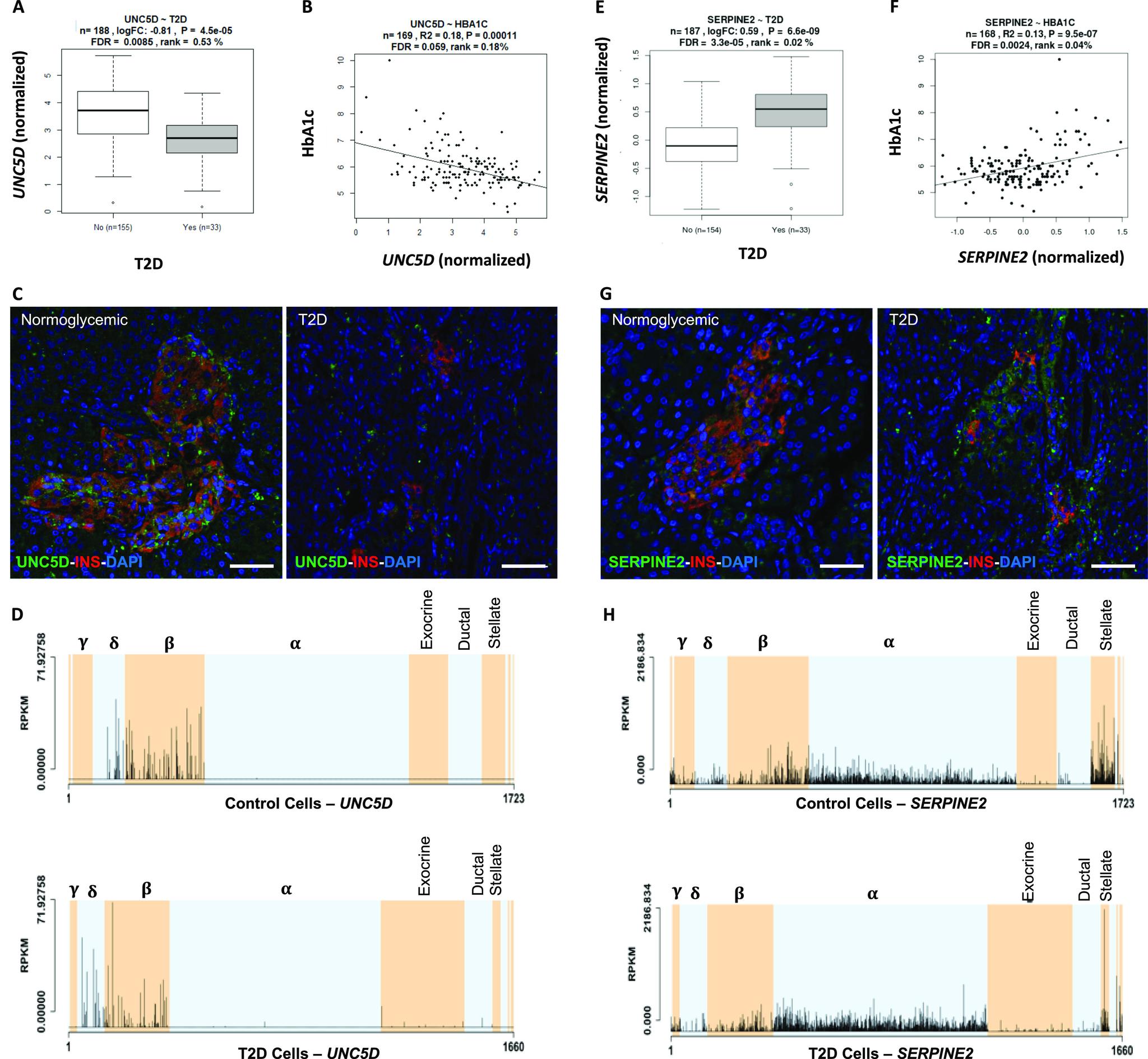
Characterization of gene expression in pancreatic islets and its alteration in type 2 diabetes (T2D) are vital in understanding islet function and T2D pathogenesis. We leveraged RNA sequencing and genome-wide genotyping in islets from 188 donors to create the Islet Gene View (IGW) platform to make this information easily accessible to the scientific community. Expression data were related to islet phenotypes, diabetes status, other islet-expressed genes, islet hormone-encoding genes and for expression in insulin target tissues. The IGW web application produces output graphs for a particular gene of interest. In IGW, 284 differentially expressed genes (DEGs) were identified in T2D donor islets compared with controls. Forty percent of DEGs showed cell-type enrichment and a large proportion significantly co-expressed with islet hormone-encoding genes; glucagon (<i>GCG</i>, 56%), amylin (<i>IAPP</i>, 52%), insulin (<i>INS</i>, 44%), and somatostatin (<i>SST</i>, 24%). Inhibition of two DEGs, <i>UNC5D</i> and <i>SERPINE2</i>, impaired glucose-stimulated insulin secretion and impacted cell survival in a human β-cell model. The exploratory use of IGW could help designing more comprehensive functional follow-up studies and serve to identify therapeutic targets in T2D.

摘要

鉴定胰岛中的基因表达及其在 2 型糖尿病(T2D)中的改变对于理解胰岛功能和 T2D 发病机制至关重要。我们利用 RNA 测序和来自 188 位供体的胰岛全基因组基因分型,创建了胰岛基因观察(IGW)平台,以便科学界能够轻松获取这些信息。表达数据与胰岛表型、糖尿病状态、其他胰岛表达基因、胰岛激素编码基因以及胰岛素靶组织中的表达相关联。IGW 网络应用程序为特定感兴趣的基因生成输出图形。在 IGW 中,与对照相比,在 T2D 供体胰岛中鉴定出 284 个差异表达基因(DEGs)。40%的 DEGs 显示出细胞类型富集,并且很大一部分与胰岛激素编码基因显著共表达;胰高血糖素(<i>GCG</i>,56%)、胰岛素原(<i>IAPP</i>,52%)、胰岛素(<i>INS</i>,44%)和生长抑素(<i>SST</i>,24%)。抑制两个 DEGs,<i>UNC5D</i>和 <i>SERPINE2</i>,会损害葡萄糖刺激的胰岛素分泌,并影响人β细胞模型中的细胞存活。IGW 的探索性使用可以帮助设计更全面的功能后续研究,并有助于确定 T2D 的治疗靶点。

https://cdn.ncbi.nlm.nih.gov/pmc/blobs/a935/9366203/5d2db90d82c0/LSA-2022-01376_FigS12.jpg
https://cdn.ncbi.nlm.nih.gov/pmc/blobs/a935/9366203/fb7802e8baa4/LSA-2022-01376_FigS1.jpg
https://cdn.ncbi.nlm.nih.gov/pmc/blobs/a935/9366203/c2f18dcec459/LSA-2022-01376_Fig1.jpg
https://cdn.ncbi.nlm.nih.gov/pmc/blobs/a935/9366203/7e96466b74cf/LSA-2022-01376_Fig2.jpg
https://cdn.ncbi.nlm.nih.gov/pmc/blobs/a935/9366203/a51e55317043/LSA-2022-01376_Fig3.jpg
https://cdn.ncbi.nlm.nih.gov/pmc/blobs/a935/9366203/854b9d4754d6/LSA-2022-01376_FigS2.jpg
https://cdn.ncbi.nlm.nih.gov/pmc/blobs/a935/9366203/23430c9b93ad/LSA-2022-01376_FigS3.jpg
https://cdn.ncbi.nlm.nih.gov/pmc/blobs/a935/9366203/97a51e273b45/LSA-2022-01376_FigS4.jpg
https://cdn.ncbi.nlm.nih.gov/pmc/blobs/a935/9366203/c789be18a6a7/LSA-2022-01376_FigS5.jpg
https://cdn.ncbi.nlm.nih.gov/pmc/blobs/a935/9366203/2c21931baf46/LSA-2022-01376_Fig4.jpg
https://cdn.ncbi.nlm.nih.gov/pmc/blobs/a935/9366203/9c9bba6934da/LSA-2022-01376_FigS6.jpg
https://cdn.ncbi.nlm.nih.gov/pmc/blobs/a935/9366203/a6fbe072a50d/LSA-2022-01376_Fig5.jpg
https://cdn.ncbi.nlm.nih.gov/pmc/blobs/a935/9366203/e4a1eee95ade/LSA-2022-01376_Fig6.jpg
https://cdn.ncbi.nlm.nih.gov/pmc/blobs/a935/9366203/f62872831aca/LSA-2022-01376_Fig7.jpg
https://cdn.ncbi.nlm.nih.gov/pmc/blobs/a935/9366203/a28973da9c1c/LSA-2022-01376_FigS7.jpg
https://cdn.ncbi.nlm.nih.gov/pmc/blobs/a935/9366203/602658cfce87/LSA-2022-01376_FigS8.jpg
https://cdn.ncbi.nlm.nih.gov/pmc/blobs/a935/9366203/4da33be885db/LSA-2022-01376_Fig8.jpg
https://cdn.ncbi.nlm.nih.gov/pmc/blobs/a935/9366203/99c7af6416e9/LSA-2022-01376_FigS9.jpg
https://cdn.ncbi.nlm.nih.gov/pmc/blobs/a935/9366203/152b42e3616d/LSA-2022-01376_FigS10.jpg
https://cdn.ncbi.nlm.nih.gov/pmc/blobs/a935/9366203/4c4b13498b38/LSA-2022-01376_FigS11.jpg
https://cdn.ncbi.nlm.nih.gov/pmc/blobs/a935/9366203/5d2db90d82c0/LSA-2022-01376_FigS12.jpg
https://cdn.ncbi.nlm.nih.gov/pmc/blobs/a935/9366203/fb7802e8baa4/LSA-2022-01376_FigS1.jpg
https://cdn.ncbi.nlm.nih.gov/pmc/blobs/a935/9366203/c2f18dcec459/LSA-2022-01376_Fig1.jpg
https://cdn.ncbi.nlm.nih.gov/pmc/blobs/a935/9366203/7e96466b74cf/LSA-2022-01376_Fig2.jpg
https://cdn.ncbi.nlm.nih.gov/pmc/blobs/a935/9366203/a51e55317043/LSA-2022-01376_Fig3.jpg
https://cdn.ncbi.nlm.nih.gov/pmc/blobs/a935/9366203/854b9d4754d6/LSA-2022-01376_FigS2.jpg
https://cdn.ncbi.nlm.nih.gov/pmc/blobs/a935/9366203/23430c9b93ad/LSA-2022-01376_FigS3.jpg
https://cdn.ncbi.nlm.nih.gov/pmc/blobs/a935/9366203/97a51e273b45/LSA-2022-01376_FigS4.jpg
https://cdn.ncbi.nlm.nih.gov/pmc/blobs/a935/9366203/c789be18a6a7/LSA-2022-01376_FigS5.jpg
https://cdn.ncbi.nlm.nih.gov/pmc/blobs/a935/9366203/2c21931baf46/LSA-2022-01376_Fig4.jpg
https://cdn.ncbi.nlm.nih.gov/pmc/blobs/a935/9366203/9c9bba6934da/LSA-2022-01376_FigS6.jpg
https://cdn.ncbi.nlm.nih.gov/pmc/blobs/a935/9366203/a6fbe072a50d/LSA-2022-01376_Fig5.jpg
https://cdn.ncbi.nlm.nih.gov/pmc/blobs/a935/9366203/e4a1eee95ade/LSA-2022-01376_Fig6.jpg
https://cdn.ncbi.nlm.nih.gov/pmc/blobs/a935/9366203/f62872831aca/LSA-2022-01376_Fig7.jpg
https://cdn.ncbi.nlm.nih.gov/pmc/blobs/a935/9366203/a28973da9c1c/LSA-2022-01376_FigS7.jpg
https://cdn.ncbi.nlm.nih.gov/pmc/blobs/a935/9366203/602658cfce87/LSA-2022-01376_FigS8.jpg
https://cdn.ncbi.nlm.nih.gov/pmc/blobs/a935/9366203/4da33be885db/LSA-2022-01376_Fig8.jpg
https://cdn.ncbi.nlm.nih.gov/pmc/blobs/a935/9366203/99c7af6416e9/LSA-2022-01376_FigS9.jpg
https://cdn.ncbi.nlm.nih.gov/pmc/blobs/a935/9366203/152b42e3616d/LSA-2022-01376_FigS10.jpg
https://cdn.ncbi.nlm.nih.gov/pmc/blobs/a935/9366203/4c4b13498b38/LSA-2022-01376_FigS11.jpg
https://cdn.ncbi.nlm.nih.gov/pmc/blobs/a935/9366203/5d2db90d82c0/LSA-2022-01376_FigS12.jpg

相似文献

1
Islet Gene View-a tool to facilitate islet research.胰岛基因观察——一种有助于胰岛研究的工具。
Life Sci Alliance. 2022 Aug 10;5(12):e202201376. doi: 10.26508/lsa.202201376.
2
Altered serotonin (5-HT) 1D and 2A receptor expression may contribute to defective insulin and glucagon secretion in human type 2 diabetes.血清素(5-羟色胺,5-HT)1D和2A受体表达的改变可能导致人类2型糖尿病患者胰岛素和胰高血糖素分泌缺陷。
Peptides. 2015 Sep;71:113-20. doi: 10.1016/j.peptides.2015.07.008. Epub 2015 Jul 20.
3
Whole-Genome Bisulfite Sequencing of Human Pancreatic Islets Reveals Novel Differentially Methylated Regions in Type 2 Diabetes Pathogenesis.人类胰岛的全基因组亚硫酸氢盐测序揭示了2型糖尿病发病机制中新型差异甲基化区域。
Diabetes. 2017 Apr;66(4):1074-1085. doi: 10.2337/db16-0996. Epub 2017 Jan 4.
4
Nesfatin-1 stimulates glucagon and insulin secretion and beta cell NUCB2 is reduced in human type 2 diabetic subjects.内脂素-1 可刺激胰高血糖素和胰岛素分泌,并且在人类 2 型糖尿病患者中,β 细胞 NUCB2 减少。
Cell Tissue Res. 2011 Dec;346(3):393-405. doi: 10.1007/s00441-011-1268-5. Epub 2011 Nov 23.
5
Somatostatin secreted by islet delta-cells fulfills multiple roles as a paracrine regulator of islet function.胰岛δ细胞分泌的生长抑素作为胰岛功能的旁分泌调节因子发挥多种作用。
Diabetes. 2009 Feb;58(2):403-11. doi: 10.2337/db08-0792. Epub 2008 Nov 4.
6
In pancreatic islets from type 2 diabetes patients, the dampened circadian oscillators lead to reduced insulin and glucagon exocytosis.在 2 型糖尿病患者的胰岛中,节律振荡器的衰减导致胰岛素和胰高血糖素的胞吐作用减少。
Proc Natl Acad Sci U S A. 2020 Feb 4;117(5):2484-2495. doi: 10.1073/pnas.1916539117. Epub 2020 Jan 21.
7
Cellular stressors may alter islet hormone cell proportions by moderation of alternative splicing patterns.细胞应激因子可能通过调节选择性剪接模式改变胰岛激素细胞的比例。
Hum Mol Genet. 2019 Aug 15;28(16):2763-2774. doi: 10.1093/hmg/ddz094.
8
Type 2 diabetes candidate genes, including PAX5, cause impaired insulin secretion in human pancreatic islets.2 型糖尿病候选基因,包括 PAX5,导致人胰腺胰岛中胰岛素分泌受损。
J Clin Invest. 2023 Feb 15;133(4):e163612. doi: 10.1172/JCI163612.
9
Islet amyloid polypeptide in pancreatic islets from type 2 diabetic subjects.2 型糖尿病患者胰岛中的胰岛淀粉样多肽。
Islets. 2012 May-Jun;4(3):223-32. doi: 10.4161/isl.20477.
10
Genome-wide DNA methylation analysis of human pancreatic islets from type 2 diabetic and non-diabetic donors identifies candidate genes that influence insulin secretion.对2型糖尿病和非糖尿病供体的人类胰岛进行全基因组DNA甲基化分析,确定了影响胰岛素分泌的候选基因。
PLoS Genet. 2014 Mar 6;10(3):e1004160. doi: 10.1371/journal.pgen.1004160. eCollection 2014 Mar.

引用本文的文献

1
VAMP8 Is an Endosomal v-SNARE That Supports GLP-1 Receptor Recycling in Pancreatic β-Cells.VAMP8是一种内体v-SNARE蛋白,它支持胰腺β细胞中胰高血糖素样肽-1受体的再循环。
Diabetes. 2025 Sep 1;74(9):1577-1588. doi: 10.2337/db24-0921.
2
Genetic architecture of oral glucose-stimulated insulin release provides biological insights into type 2 diabetes aetiology.口服葡萄糖刺激胰岛素释放的遗传结构为 2 型糖尿病发病机制提供了生物学见解。
Nat Metab. 2024 Oct;6(10):1897-1912. doi: 10.1038/s42255-024-01140-6. Epub 2024 Oct 17.
3
HumanIslets: An integrated platform for human islet data access and analysis.

本文引用的文献

1
Genetic variant effects on gene expression in human pancreatic islets and their implications for T2D.遗传变异对人胰腺胰岛中基因表达的影响及其对 T2D 的意义。
Nat Commun. 2020 Sep 30;11(1):4912. doi: 10.1038/s41467-020-18581-8.
2
BCL-xL/BCL2L1 is a critical anti-apoptotic protein that promotes the survival of differentiating pancreatic cells from human pluripotent stem cells.BCL-xL/BCL2L1 是一种关键的抗凋亡蛋白,可促进人多能干细胞分化的胰腺细胞的存活。
Cell Death Dis. 2020 May 18;11(5):378. doi: 10.1038/s41419-020-2589-7.
3
Temporal patterns in the risk of chronic health conditions in survivors of childhood cancer diagnosed 1970-99: a report from the Childhood Cancer Survivor Study cohort.
人类胰岛:一个用于人类胰岛数据访问和分析的集成平台。
bioRxiv. 2024 Jun 22:2024.06.19.599613. doi: 10.1101/2024.06.19.599613.
4
Pancreatic beta-cell IL-22 receptor deficiency induces age-dependent dysregulation of insulin biosynthesis and systemic glucose homeostasis.胰岛β细胞 IL-22 受体缺陷导致胰岛素生物合成和全身葡萄糖稳态的年龄依赖性失调。
Nat Commun. 2024 May 29;15(1):4527. doi: 10.1038/s41467-024-48320-2.
5
Investigating the Impact of IL6 on Insulin Secretion: Evidence from INS-1 Cells, Human Pancreatic Islets, and Serum Analysis.探讨 IL6 对胰岛素分泌的影响:来自 INS-1 细胞、人胰腺胰岛和血清分析的证据。
Cells. 2024 Apr 15;13(8):685. doi: 10.3390/cells13080685.
6
Intracellular C3 protects β-cells from IL-1β-driven cytotoxicity via interaction with Fyn-related kinase.细胞内 C3 通过与 Fyn 相关激酶相互作用,保护β细胞免受 IL-1β 驱动的细胞毒性。
Proc Natl Acad Sci U S A. 2024 Feb 20;121(8):e2312621121. doi: 10.1073/pnas.2312621121. Epub 2024 Feb 12.
7
CLEC11A improves insulin secretion and promotes cell proliferation in human beta-cells.CLEC11A 可改善人胰岛β细胞的胰岛素分泌功能并促进其增殖。
J Mol Endocrinol. 2023 Jun 21;71(1). doi: 10.1530/JME-22-0066. Print 2023 Jul 1.
8
The Chd4 Helicase Regulates Chromatin Accessibility and Gene Expression Critical for β-Cell Function In Vivo.Chd4 解旋酶调节体内β细胞功能关键的染色质可及性和基因表达。
Diabetes. 2023 Jun 1;72(6):746-757. doi: 10.2337/db22-0939.
9
MafB-dependent neurotransmitter signaling promotes β cell migration in the developing pancreas.MafB 依赖性神经递质信号促进发育中胰腺的β细胞迁移。
Development. 2023 Mar 15;150(6). doi: 10.1242/dev.201009. Epub 2023 Mar 27.
10
Cryo-EM structure supports a role of AQP7 as a junction protein.冷冻电镜结构支持 AQP7 作为连接蛋白的作用。
Nat Commun. 2023 Feb 3;14(1):600. doi: 10.1038/s41467-023-36272-y.
儿童癌症幸存者中诊断为 1970-99 年的慢性健康状况风险的时间模式:来自儿童癌症幸存者研究队列的报告。
Lancet Oncol. 2018 Dec;19(12):1590-1601. doi: 10.1016/S1470-2045(18)30537-0. Epub 2018 Nov 8.
4
A variant of the glucose transporter gene SLC2A2 modifies the glycaemic response to metformin therapy in recently diagnosed type 2 diabetes.SLC2A2 葡萄糖转运基因的变异可改变近期诊断的 2 型糖尿病患者接受二甲双胍治疗的血糖反应。
Diabetologia. 2019 Feb;62(2):286-291. doi: 10.1007/s00125-018-4759-z. Epub 2018 Nov 9.
5
Fine-mapping type 2 diabetes loci to single-variant resolution using high-density imputation and islet-specific epigenome maps.利用高密度基因分型和胰岛特异性表观基因组图谱对 2 型糖尿病位点进行精细映射到单变体分辨率。
Nat Genet. 2018 Nov;50(11):1505-1513. doi: 10.1038/s41588-018-0241-6. Epub 2018 Oct 8.
6
GeNets: a unified web platform for network-based genomic analyses.GeNets:一个用于基于网络的基因组分析的统一网络平台。
Nat Methods. 2018 Jul;15(7):543-546. doi: 10.1038/s41592-018-0039-6. Epub 2018 Jun 18.
7
Novel subgroups of adult-onset diabetes and their association with outcomes: a data-driven cluster analysis of six variables.基于六个变量的聚类分析:成人发病型糖尿病的新型亚组及其与结局的关系
Lancet Diabetes Endocrinol. 2018 May;6(5):361-369. doi: 10.1016/S2213-8587(18)30051-2. Epub 2018 Mar 5.
8
Systems biology of the IMIDIA biobank from organ donors and pancreatectomised patients defines a novel transcriptomic signature of islets from individuals with type 2 diabetes.从器官捐献者和胰腺切除术患者的 IMIDIA 生物银行的系统生物学研究中,定义了 2 型糖尿病个体胰岛的新型转录组特征。
Diabetologia. 2018 Mar;61(3):641-657. doi: 10.1007/s00125-017-4500-3. Epub 2017 Nov 28.
9
Identification of novel biomarkers to monitor β-cell function and enable early detection of type 2 diabetes risk.鉴定新型生物标志物以监测β细胞功能并实现2型糖尿病风险的早期检测。
PLoS One. 2017 Aug 28;12(8):e0182932. doi: 10.1371/journal.pone.0182932. eCollection 2017.
10
An Expanded Genome-Wide Association Study of Type 2 Diabetes in Europeans.欧洲人2型糖尿病的全基因组关联研究扩展版
Diabetes. 2017 Nov;66(11):2888-2902. doi: 10.2337/db16-1253. Epub 2017 May 31.