• 文献检索
  • 文档翻译
  • 深度研究
  • 学术资讯
  • Suppr Zotero 插件Zotero 插件
  • 邀请有礼
  • 套餐&价格
  • 历史记录
应用&插件
Suppr Zotero 插件Zotero 插件浏览器插件Mac 客户端Windows 客户端微信小程序
定价
高级版会员购买积分包购买API积分包
服务
文献检索文档翻译深度研究API 文档MCP 服务
关于我们
关于 Suppr公司介绍联系我们用户协议隐私条款
关注我们

Suppr 超能文献

核心技术专利:CN118964589B侵权必究
粤ICP备2023148730 号-1Suppr @ 2026

文献检索

告别复杂PubMed语法,用中文像聊天一样搜索,搜遍4000万医学文献。AI智能推荐,让科研检索更轻松。

立即免费搜索

文件翻译

保留排版,准确专业,支持PDF/Word/PPT等文件格式,支持 12+语言互译。

免费翻译文档

深度研究

AI帮你快速写综述,25分钟生成高质量综述,智能提取关键信息,辅助科研写作。

立即免费体验

植物乳杆菌SR37 - 3和SR61 - 2发酵乳对L - 精氨酸甲酯诱导的高血压大鼠的降压活性

Antihypertensive Activity of Milk Fermented by Lactiplantibacillus plantarum SR37-3 and SR61-2 in L-NAME-Induced Hypertensive Rats.

作者信息

Yuan Lin, Li Ying, Chen Moutong, Xue Liang, Wang Juan, Ding Yu, Zhang Jumei, Wu Shi, Ye Qinghua, Zhang Shuhong, Yang Runshi, Zhao Hui, Wu Lei, Liang Tingting, Xie Xinqiang, Wu Qingping

机构信息

School of Food and Biological Engineering, Shaanxi University of Science and Technology, Xi'an 710021, China.

Guangdong Provincial Key Laboratory of Microbial Safety and Health, State Key Laboratory of Applied Microbiology Southern China, Institute of Microbiology, Guangdong Academy of Sciences, Guangzhou 510070, China.

出版信息

Foods. 2022 Aug 4;11(15):2332. doi: 10.3390/foods11152332.

DOI:10.3390/foods11152332
PMID:35954098
原文链接:https://pmc.ncbi.nlm.nih.gov/articles/PMC9367739/
Abstract

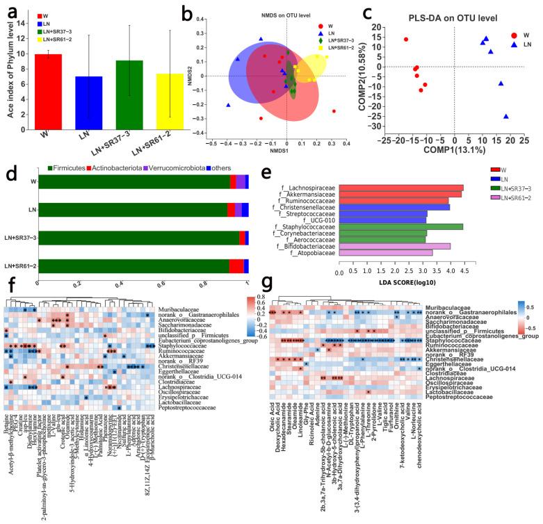
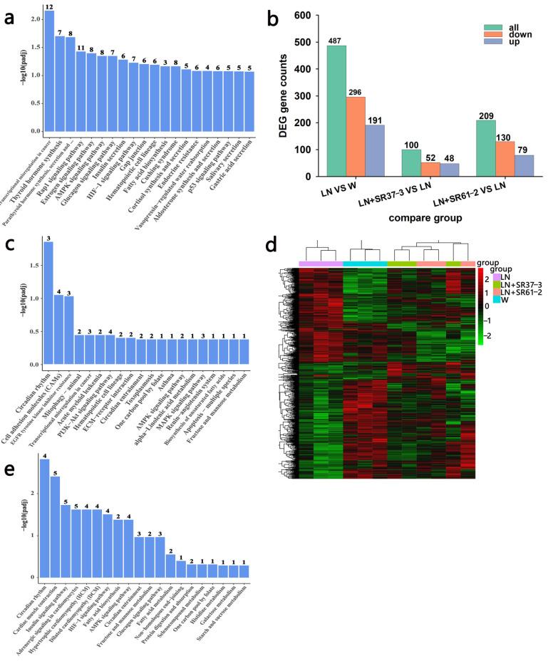
Probiotic fermented milk can lower the incidence rate of hypertension and is beneficial to the regulation of the intestinal microecology. However, the underlying molecular mechanism remains elusive. Here, we evaluated the role of the gut microbiota and its metabolites in the antihypertensive effect of milk fermented by the Lactiplantibacillus plantarum strains SR37-3 (PFM-SR37-3) and SR61-2 (PFM-SR61-2) in Ng-nitro-L-arginine methyl ester induced hypertensive rats. The results showed that PFM-SR37-3 and PFM-SR61-2 intervention significantly lowered the blood pressure (BP) of NG-nitro-L-arginine methyl ester induced hypertensive rats and attenuated renal injury. In particular, long-term administration of PFM inhibited a progressive elevation in SBP (170.22 ± 8.40 and 133.28 ± 6.09 by model group and PFM-SR37-3 treated model group, respectively, at the end of the 4 weeks; p < 0.01 PFM-SR37-3 treated model group versus model group) and DBP (133.83 ± 5.91 and 103.00 ± 6.41 by model group and PFM-SR37-3 treated model group, respectively, at the end of the 4 weeks; p < 0.01 PFM-SR37-3 treated model group versus model group). PFM-SR37-3 and PFM-SR61-2 reshaped the gut microbiome and metabolome, and especially regulated the metabolic levels of L-phenylalanine, L-methionine and L-valine in the intestine and blood circulation. The analysis of the target organ’s aortic transcriptome indicated that the protective effects of PFM-SR37-3 and PFM-SR61-2 were accompanied by the modulation of the BP circadian rhythm pathway, which was conducive to cardiovascular function. Vascular transcriptomic analysis showed that circadian rhythm and AMPK might be potential targets of hypertension. In addition, the ACE inhibition rates of Lactiplantibacillus plantarum SR37-3 and Lactiplantibacillus plantarum SR61-2 in vitro were 70.5% and 68.9%, respectively. Our research provides new insights into novel and safe options for hypertension treatment.

摘要

益生菌发酵乳可降低高血压发病率,有利于肠道微生态的调节。然而,其潜在的分子机制仍不清楚。在此,我们评估了肠道微生物群及其代谢产物在植物乳杆菌SR37-3(PFM-SR37-3)和SR61-2(PFM-SR61-2)发酵乳对N-硝基-L-精氨酸甲酯诱导的高血压大鼠的降压作用中的作用。结果表明,PFM-SR37-3和PFM-SR61-2干预显著降低了N-硝基-L-精氨酸甲酯诱导的高血压大鼠的血压(BP),并减轻了肾损伤。特别是,长期给予PFM可抑制收缩压的逐渐升高(4周结束时,模型组为170.22±8.40,PFM-SR37-3治疗模型组为133.28±6.09;PFM-SR37-3治疗模型组与模型组相比,p<0.01)和舒张压(4周结束时,模型组为133.83±5.91,PFM-SR37-3治疗模型组为103.00±6.41;PFM-SR37-3治疗模型组与模型组相比,p<0.01)。PFM-SR37-3和PFM-SR61-2重塑了肠道微生物组和代谢组,尤其调节了肠道和血液循环中L-苯丙氨酸、L-蛋氨酸和L-缬氨酸的代谢水平。对靶器官主动脉转录组的分析表明,PFM-SR37-3和PFM-SR61-2的保护作用伴随着血压昼夜节律途径的调节,这有利于心血管功能。血管转录组分析表明,昼夜节律和AMPK可能是高血压的潜在靶点。此外,植物乳杆菌SR37-3和植物乳杆菌SR61-2在体外的ACE抑制率分别为70.5%和68.9%。我们的研究为高血压治疗的新的安全选择提供了新的见解。

https://cdn.ncbi.nlm.nih.gov/pmc/blobs/bd0d/9367739/482b4d9ba31c/foods-11-02332-g007.jpg
https://cdn.ncbi.nlm.nih.gov/pmc/blobs/bd0d/9367739/411f135575ea/foods-11-02332-g001.jpg
https://cdn.ncbi.nlm.nih.gov/pmc/blobs/bd0d/9367739/0737a31a5ffd/foods-11-02332-g002.jpg
https://cdn.ncbi.nlm.nih.gov/pmc/blobs/bd0d/9367739/a09fb470039b/foods-11-02332-g003.jpg
https://cdn.ncbi.nlm.nih.gov/pmc/blobs/bd0d/9367739/e9d9a10ac556/foods-11-02332-g004.jpg
https://cdn.ncbi.nlm.nih.gov/pmc/blobs/bd0d/9367739/8a5855d2ed13/foods-11-02332-g005.jpg
https://cdn.ncbi.nlm.nih.gov/pmc/blobs/bd0d/9367739/6756c3cbaf7f/foods-11-02332-g006.jpg
https://cdn.ncbi.nlm.nih.gov/pmc/blobs/bd0d/9367739/482b4d9ba31c/foods-11-02332-g007.jpg
https://cdn.ncbi.nlm.nih.gov/pmc/blobs/bd0d/9367739/411f135575ea/foods-11-02332-g001.jpg
https://cdn.ncbi.nlm.nih.gov/pmc/blobs/bd0d/9367739/0737a31a5ffd/foods-11-02332-g002.jpg
https://cdn.ncbi.nlm.nih.gov/pmc/blobs/bd0d/9367739/a09fb470039b/foods-11-02332-g003.jpg
https://cdn.ncbi.nlm.nih.gov/pmc/blobs/bd0d/9367739/e9d9a10ac556/foods-11-02332-g004.jpg
https://cdn.ncbi.nlm.nih.gov/pmc/blobs/bd0d/9367739/8a5855d2ed13/foods-11-02332-g005.jpg
https://cdn.ncbi.nlm.nih.gov/pmc/blobs/bd0d/9367739/6756c3cbaf7f/foods-11-02332-g006.jpg
https://cdn.ncbi.nlm.nih.gov/pmc/blobs/bd0d/9367739/482b4d9ba31c/foods-11-02332-g007.jpg

相似文献

1
Antihypertensive Activity of Milk Fermented by Lactiplantibacillus plantarum SR37-3 and SR61-2 in L-NAME-Induced Hypertensive Rats.植物乳杆菌SR37 - 3和SR61 - 2发酵乳对L - 精氨酸甲酯诱导的高血压大鼠的降压活性
Foods. 2022 Aug 4;11(15):2332. doi: 10.3390/foods11152332.
2
Antihypertensive activity of blueberries fermented by Lactobacillus plantarum DSM 15313 and effects on the gut microbiota in healthy rats.植物乳杆菌DSM 15313发酵蓝莓的降压活性及其对健康大鼠肠道微生物群的影响。
Clin Nutr. 2015 Aug;34(4):719-26. doi: 10.1016/j.clnu.2014.08.009. Epub 2014 Aug 23.
3
Characterization and ACE Inhibitory Activity of Fermented Milk with Probiotic K25 as Analyzed by GC-MS-Based Metabolomics Approach.基于 GC-MS 代谢组学分析的益生菌 K25 发酵乳的特性及 ACE 抑制活性研究。
J Microbiol Biotechnol. 2020 Jun 28;30(6):903-911. doi: 10.4014/jmb.1911.11007.
4
Lactiplantibacillus plantarum ZJ316-fermented milk ameliorates dextran sulfate sodium-induced chronic colitis by improving the inflammatory response and regulating intestinal microbiota.植物乳杆菌ZJ316发酵乳通过改善炎症反应和调节肠道微生物群来减轻葡聚糖硫酸钠诱导的慢性结肠炎。
J Dairy Sci. 2023 Nov;106(11):7352-7366. doi: 10.3168/jds.2023-23251. Epub 2023 May 18.
5
Short-term intake of ZDY2013 fermented milk promotes homoeostasis of gut microbiota under enterotoxigenic challenge.短期摄入 ZDY2013 发酵乳可促进肠毒素挑战下肠道微生物群的动态平衡。
Food Funct. 2021 Jun 8;12(11):5118-5129. doi: 10.1039/d1fo00162k.
6
ST-III-fermented milk improves autistic-like behaviors in valproic acid-induced autism spectrum disorder mice by altering gut microbiota.ST-III发酵乳通过改变肠道微生物群改善丙戊酸诱导的自闭症谱系障碍小鼠的自闭症样行为。
Front Nutr. 2022 Nov 24;9:1005308. doi: 10.3389/fnut.2022.1005308. eCollection 2022.
7
Antihypertensive Effect of Milk Fermented by K79 on Spontaneously Hypertensive Rats.K79 发酵乳对自发性高血压大鼠的降压作用
Food Sci Anim Resour. 2024 Jan;44(1):178-188. doi: 10.5851/kosfa.2023.e70. Epub 2024 Jan 1.
8
Intake of Blueberry Fermented by Lactobacillus plantarum Affects the Gut Microbiota of L-NAME Treated Rats.鼠李糖乳杆菌发酵蓝莓对 L-NAME 处理大鼠肠道微生物群的影响。
Evid Based Complement Alternat Med. 2013;2013:809128. doi: 10.1155/2013/809128. Epub 2013 Apr 9.
9
Influence of a cholesterol-lowering strain LP3 isolated from traditional fermented yak milk on gut bacterial microbiota and metabolome of rats fed with a high-fat diet.降脂菌株 LP3 对高脂饮食大鼠肠道菌群和代谢组的影响,该菌株分离自传统发酵牦牛乳。
Food Funct. 2020 Sep 23;11(9):8342-8353. doi: 10.1039/d0fo01939a.
10
A novel approach to Lactiplantibacillus plantarum: From probiotic properties to the omics insights.植物乳杆菌的一种新方法:从益生菌特性到组学见解。
Microbiol Res. 2023 Mar;268:127289. doi: 10.1016/j.micres.2022.127289. Epub 2022 Dec 22.

引用本文的文献

1
Co-Culture of With and Impact the Metabolism and Flavor of Fermented Milk.与……共培养及其对发酵乳代谢和风味的影响。 需注意,你提供的原文“Co-Culture of With and Impact the Metabolism and Flavor of Fermented Milk.”表述不太完整规范,可能存在信息缺失,但按照要求进行了翻译。
Food Sci Nutr. 2025 May 6;13(5):e70182. doi: 10.1002/fsn3.70182. eCollection 2025 May.
2
Assessment of hypolipidemic potential of cholesteryl esterase inhibitory peptides in different probiotic fermented milk through in vitro, , and molecular docking studies.通过体外实验和分子对接研究评估不同益生菌发酵乳中胆固醇酯酶抑制肽的降血脂潜力。
Food Chem X. 2024 Nov 14;24:101998. doi: 10.1016/j.fochx.2024.101998. eCollection 2024 Dec 30.
3

本文引用的文献

1
High-throughput metabolomics for evaluating the efficacy and discovering the metabolic mechanism of Luozhen capsules from the excessive liver-fire syndrome of hypertension.基于高血压肝火上炎证评价罗布麻胶囊疗效及发现代谢机制的高通量代谢组学研究
RSC Adv. 2019 Oct 9;9(55):32141-32153. doi: 10.1039/c9ra06622e. eCollection 2019 Oct 7.
2
Microbial Communities and Physiochemical Properties of Four Distinctive Traditionally Fermented Vegetables from North China and Their Influence on Quality and Safety.华北地区四种特色传统发酵蔬菜的微生物群落与理化性质及其对品质和安全性的影响
Foods. 2021 Dec 22;11(1):21. doi: 10.3390/foods11010021.
3
Low-Molecular-Weight Compounds Produced by the Intestinal Microbiota and Cardiovascular Disease.
肠道微生物群产生的低分子量化合物与心血管疾病。
Int J Mol Sci. 2024 Sep 27;25(19):10397. doi: 10.3390/ijms251910397.
4
Oral Administration of Fermented Milk from Co-Starter Containing Y44 Shows an Ameliorating Effect on Hypertension in Spontaneously Hypertensive Rats.口服含Y44的复合发酵剂发酵乳对自发性高血压大鼠的高血压有改善作用。
Foods. 2024 Feb 20;13(5):641. doi: 10.3390/foods13050641.
5
Anti-Diabetic Potentials of Lactobacillus Strains by Modulating Gut Microbiota Structure and β-Cells Regeneration in the Pancreatic Islets of Alloxan-Induced Diabetic Rats.通过调节四氧嘧啶诱导的糖尿病大鼠胰岛中的肠道微生物群结构和β细胞再生来研究乳酸杆菌菌株的抗糖尿病潜力
Probiotics Antimicrob Proteins. 2025 Jun;17(3):1096-1116. doi: 10.1007/s12602-024-10221-7. Epub 2024 Feb 8.
6
Therapeutic applications of gut microbes in cardiometabolic diseases: current state and perspectives.肠道微生物在心脏代谢疾病中的治疗应用:现状与展望。
Appl Microbiol Biotechnol. 2024 Jan 20;108(1):156. doi: 10.1007/s00253-024-13007-7.
7
Antihypertensive Effect of Milk Fermented by K79 on Spontaneously Hypertensive Rats.K79 发酵乳对自发性高血压大鼠的降压作用
Food Sci Anim Resour. 2024 Jan;44(1):178-188. doi: 10.5851/kosfa.2023.e70. Epub 2024 Jan 1.
8
Probiotics: functional food ingredients with the potential to reduce hypertension.益生菌:具有降低高血压潜力的功能性食品成分。
Front Cell Infect Microbiol. 2023 Jul 3;13:1220877. doi: 10.3389/fcimb.2023.1220877. eCollection 2023.
9
Encouraging Tactics with Genetically Modified Probiotics to Improve Immunity for the Prevention of Immune-Related Diseases including Cardio-Metabolic Disorders.利用基因改造益生菌的鼓励策略来改善免疫,以预防包括心血管代谢疾病在内的免疫相关疾病。
Biomolecules. 2022 Dec 21;13(1):10. doi: 10.3390/biom13010010.
10
Intestinal microbiota: A promising therapeutic target for hypertension.肠道微生物群:高血压的一个有前景的治疗靶点。
Front Cardiovasc Med. 2022 Nov 15;9:970036. doi: 10.3389/fcvm.2022.970036. eCollection 2022.
IM96 Exerts Protective Effects against Enterohemorrhagic O157:H7 Infection In Vivo.
IM96对肠出血性O157:H7感染在体内发挥保护作用。
Foods. 2021 Nov 30;10(12):2945. doi: 10.3390/foods10122945.
4
17β-Estradiol Inhibits Proliferation and Oxidative Stress in Vascular Smooth Muscle Cells by Upregulating BHLHE40 Expression.17β-雌二醇通过上调BHLHE40表达抑制血管平滑肌细胞增殖和氧化应激
Front Cardiovasc Med. 2021 Nov 30;8:768662. doi: 10.3389/fcvm.2021.768662. eCollection 2021.
5
Antihypertensive potential of fermented milk: the contribution of lactic acid bacteria proteolysis system and the resultant angiotensin-converting enzyme inhibitory peptide.发酵乳的降压潜力:乳酸菌蛋白水解系统及由此产生的血管紧张素转换酶抑制肽的作用
Food Funct. 2021 Nov 15;12(22):11121-11131. doi: 10.1039/d1fo02435c.
6
Probiotic yogurt blunts the increase of blood pressure in spontaneously hypertensive rats remodeling of the gut microbiota.益生菌酸奶可抑制自发性高血压大鼠血压升高及肠道微生物群的重塑。
Food Funct. 2021 Oct 19;12(20):9773-9783. doi: 10.1039/d1fo01836a.
7
Evaluation of the Cholesterol-Lowering Mechanism of Strain 132 and Strain 201 in Hypercholesterolemia Rats.评价 132 株和 201 株菌在高胆固醇血症大鼠体内的降脂机制。
Nutrients. 2021 Jun 9;13(6):1982. doi: 10.3390/nu13061982.
8
Influence of different household Food Wastes Fractions on Volatile Fatty Acids production by anaerobic fermentation.不同家庭食物废物组分对厌氧发酵产生挥发性脂肪酸的影响。
Bioresour Technol. 2021 Sep;335:125289. doi: 10.1016/j.biortech.2021.125289. Epub 2021 May 14.
9
L-phenylalanine attenuates high salt-induced hypertension in Dahl SS rats through activation of GCH1-BH4.L-苯丙氨酸通过激活 GCH1-BH4 减轻 Dahl SS 大鼠的高盐诱导的高血压。
PLoS One. 2021 Apr 15;16(4):e0250126. doi: 10.1371/journal.pone.0250126. eCollection 2021.
10
Invited review: Effect of antihypertensive fermented milks on gut microbiota.特邀综述:降压发酵乳对肠道微生物群的影响。
J Dairy Sci. 2021 Apr;104(4):3779-3788. doi: 10.3168/jds.2020-19466.