• 文献检索
  • 文档翻译
  • 深度研究
  • 学术资讯
  • Suppr Zotero 插件Zotero 插件
  • 邀请有礼
  • 套餐&价格
  • 历史记录
应用&插件
Suppr Zotero 插件Zotero 插件浏览器插件Mac 客户端Windows 客户端微信小程序
定价
高级版会员购买积分包购买API积分包
服务
文献检索文档翻译深度研究API 文档MCP 服务
关于我们
关于 Suppr公司介绍联系我们用户协议隐私条款
关注我们

Suppr 超能文献

核心技术专利:CN118964589B侵权必究
粤ICP备2023148730 号-1Suppr @ 2026

文献检索

告别复杂PubMed语法,用中文像聊天一样搜索,搜遍4000万医学文献。AI智能推荐,让科研检索更轻松。

立即免费搜索

文件翻译

保留排版,准确专业,支持PDF/Word/PPT等文件格式,支持 12+语言互译。

免费翻译文档

深度研究

AI帮你快速写综述,25分钟生成高质量综述,智能提取关键信息,辅助科研写作。

立即免费体验

烟酰胺、维生素 C 和 PDRN 的联合作用通过调节烟酰胺核苷酸转氢酶来抑制黑色素生成。

The Combination of Niacinamide, Vitamin C, and PDRN Mitigates Melanogenesis by Modulating Nicotinamide Nucleotide Transhydrogenase.

机构信息

Maylin Anti-Aging Center Apgujeong, Seoul 06005, Korea.

Department of Anatomy & Cell Biology, College of Medicine, Gachon University, Incheon 21936, Korea.

出版信息

Molecules. 2022 Aug 2;27(15):4923. doi: 10.3390/molecules27154923.

DOI:10.3390/molecules27154923
PMID:35956878
原文链接:https://pmc.ncbi.nlm.nih.gov/articles/PMC9370691/
Abstract

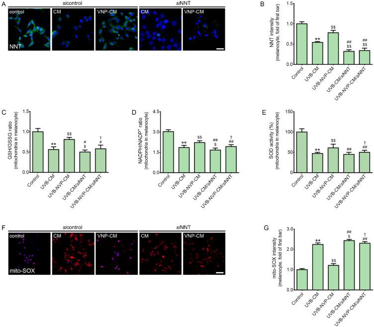
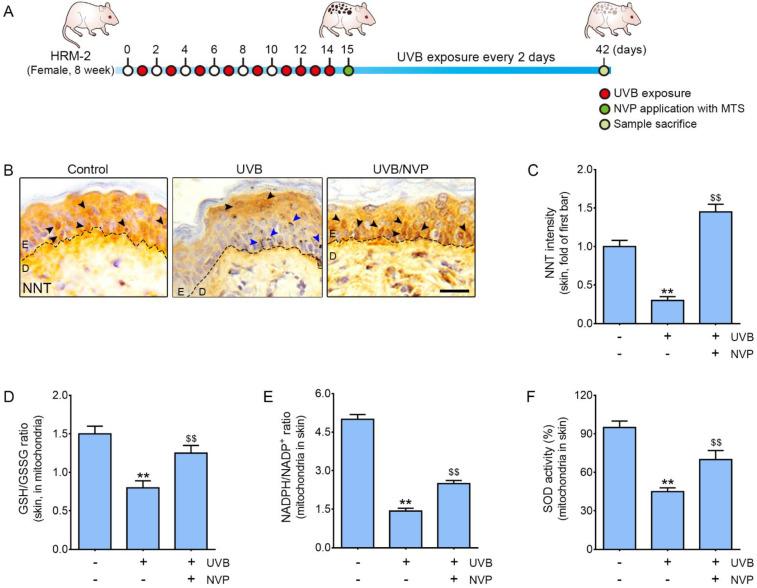
Nicotinamide nucleotide transhydrogenase (NNT) is involved in decreasing melanogenesis through tyrosinase degradation induced by cellular redox changes. Nicotinamide is a component of coenzymes, such as NAD, NADH, NADP, and NADPH, and its levels are modulated by NNT. Vitamin C and polydeoxyribonucleotide (PDRN) are also known to decrease skin pigmentation. We evaluated whether a mixture of nicotinamide, vitamin C, and PDRN (NVP-mix) decreased melanogenesis by modulating mitochondrial oxidative stress and NNT expression in UV-B-irradiated animals and in an in vitro model of melanocytes treated with conditioned media (CM) from UV-B-irradiated keratinocytes. The expression of NNT, GSH/GSSG, and NADPH/NADP in UV-B-irradiated animal skin was significantly decreased by UV-B radiation but increased by NVP-mix treatment. The expression of NNT, GSH/GSSG, and NADPH/NADP ratios decreased in melanocytes after CM treatment, although they increased after NVP-mix administration. In NNT-silenced melanocytes, the GSH/GSSG and NADPH/NADP ratios were further decreased by CM compared with normal melanocytes. NVP-mix decreased melanogenesis signals, such as MC1R, MITF, TYRP1, and TYRP2, and decreased melanosome transfer-related signals, such as RAB32 and RAB27A, in UV-B-irradiated animal skin. NVP-mix also decreased MC1R, MITF, TYRP1, TYRP2, RAB32, and RAB27A in melanocytes treated with CM from UV-irradiated keratinocytes. The expression of MC1R and MITF in melanocytes after CM treatment was unchanged by NNT silencing. However, the expression of TYRP1, TYRP2, RAB32, and RAB27A increased in NNT-silenced melanocytes after CM treatment. NVP-mix also decreased tyrosinase activity and melanin content in UV-B-irradiated animal skin and CM-treated melanocytes. In conclusion, NVP-mix decreased mitochondrial oxidative stress by increasing NNT expression and decreased melanogenesis by decreasing MC1R/MITF, tyrosinase, TYRP1, and TYRP2.

摘要

烟酰胺核苷酸转氢酶(NNT)通过细胞氧化还原变化诱导的酪氨酸酶降解参与黑色素生成的减少。烟酰胺是辅酶的组成部分,如 NAD、NADH、NADP 和 NADPH,其水平受 NNT 调节。维生素 C 和聚脱氧核糖核苷酸(PDRN)也被认为可减少皮肤色素沉着。我们评估了烟酰胺、维生素 C 和 PDRN 的混合物(NVP-混合物)是否通过调节线粒体氧化应激和 NNT 表达来减少 UV-B 照射动物皮肤和用来自 UV-B 照射角质形成细胞的条件培养基(CM)处理的黑素细胞中的黑色素生成。NNT、GSH/GSSG 和 NADPH/NADP 在 UV-B 照射动物皮肤中的表达在 UV-B 辐射下显著降低,但在 NVP-混合物处理下增加。CM 处理后黑素细胞中的 NNT、GSH/GSSG 和 NADPH/NADP 比值降低,尽管 NVP-混合物给药后增加。与正常黑素细胞相比,沉默 NNT 的黑素细胞中的 GSH/GSSG 和 NADPH/NADP 比值在 CM 处理后进一步降低。NVP-混合物降低了黑色素生成信号,如 MC1R、MITF、TYRP1 和 TYRP2,以及与黑色素体转移相关的信号,如 RAB32 和 RAB27A,在 UV-B 照射的动物皮肤中。NVP-混合物还降低了来自 UV-照射角质形成细胞的 CM 处理的黑素细胞中的 MC1R、MITF、TYRP1、TYRP2、RAB32 和 RAB27A。CM 处理后黑素细胞中 MC1R 和 MITF 的表达不受 NNT 沉默的影响。然而,沉默 NNT 后,CM 处理后的黑素细胞中 TYRP1、TYRP2、RAB32 和 RAB27A 的表达增加。NVP-混合物还降低了 UV-B 照射动物皮肤和 CM 处理的黑素细胞中的酪氨酸酶活性和黑色素含量。总之,NVP-混合物通过增加 NNT 表达降低线粒体氧化应激,通过降低 MC1R/MITF、酪氨酸酶、TYRP1 和 TYRP2 来降低黑色素生成。

https://cdn.ncbi.nlm.nih.gov/pmc/blobs/9792/9370691/b87a2fb13447/molecules-27-04923-g004.jpg
https://cdn.ncbi.nlm.nih.gov/pmc/blobs/9792/9370691/7141d24b2f3f/molecules-27-04923-g001.jpg
https://cdn.ncbi.nlm.nih.gov/pmc/blobs/9792/9370691/81046ec073a9/molecules-27-04923-g002.jpg
https://cdn.ncbi.nlm.nih.gov/pmc/blobs/9792/9370691/79da9daf75f5/molecules-27-04923-g003.jpg
https://cdn.ncbi.nlm.nih.gov/pmc/blobs/9792/9370691/b87a2fb13447/molecules-27-04923-g004.jpg
https://cdn.ncbi.nlm.nih.gov/pmc/blobs/9792/9370691/7141d24b2f3f/molecules-27-04923-g001.jpg
https://cdn.ncbi.nlm.nih.gov/pmc/blobs/9792/9370691/81046ec073a9/molecules-27-04923-g002.jpg
https://cdn.ncbi.nlm.nih.gov/pmc/blobs/9792/9370691/79da9daf75f5/molecules-27-04923-g003.jpg
https://cdn.ncbi.nlm.nih.gov/pmc/blobs/9792/9370691/b87a2fb13447/molecules-27-04923-g004.jpg

相似文献

1
The Combination of Niacinamide, Vitamin C, and PDRN Mitigates Melanogenesis by Modulating Nicotinamide Nucleotide Transhydrogenase.烟酰胺、维生素 C 和 PDRN 的联合作用通过调节烟酰胺核苷酸转氢酶来抑制黑色素生成。
Molecules. 2022 Aug 2;27(15):4923. doi: 10.3390/molecules27154923.
2
Radiofrequency Irradiation Attenuated UVB-Induced Skin Pigmentation by Modulating ATP Release and CD39 Expression.射频辐射通过调节 ATP 释放和 CD39 表达来减弱 UVB 诱导的皮肤色素沉着。
Int J Mol Sci. 2023 Mar 14;24(6):5506. doi: 10.3390/ijms24065506.
3
A Mixture of Topical Forms of Polydeoxyribonucleotide, Vitamin C, and Niacinamide Attenuated Skin Pigmentation and Increased Skin Elasticity by Modulating Nuclear Factor Erythroid 2-like 2.一种聚脱氧核苷酸、维生素 C 和烟酰胺的局部制剂混合物通过调节核因子红细胞 2 样 2 减轻皮肤色素沉着并增加皮肤弹性。
Molecules. 2022 Feb 14;27(4):1276. doi: 10.3390/molecules27041276.
4
NNT mediates redox-dependent pigmentation via a UVB- and MITF-independent mechanism.NNT 通过一种不依赖于 UVB 和 MITF 的机制介导氧化还原依赖性色素沉着。
Cell. 2021 Aug 5;184(16):4268-4283.e20. doi: 10.1016/j.cell.2021.06.022. Epub 2021 Jul 6.
5
A spontaneous mutation in the nicotinamide nucleotide transhydrogenase gene of C57BL/6J mice results in mitochondrial redox abnormalities.C57BL/6J 小鼠烟酰胺核苷酸转氢酶基因的自发突变导致线粒体氧化还原异常。
Free Radic Biol Med. 2013 Oct;63:446-56. doi: 10.1016/j.freeradbiomed.2013.05.049. Epub 2013 Jun 7.
6
Fermented Fish Collagen Attenuates Melanogenesis via Decreasing UV-Induced Oxidative Stress.发酵鱼胶原蛋白通过减少 UV 诱导的氧化应激来减弱黑色素生成。
Mar Drugs. 2024 Sep 15;22(9):421. doi: 10.3390/md22090421.
7
Comparable down-regulation of TYR, TYRP1 and TYRP2 genes and inhibition of melanogenesis by tyrostat, tocotrienol-rich fraction and tocopherol in human skin melanocytes improves skin pigmentation.在人皮肤黑素细胞中,酪氨酸酶(TYR)、酪氨酸酶相关蛋白1(TYRP1)和酪氨酸酶相关蛋白2(TYRP2)基因的类似下调以及酪氨酸酶抑制剂、富含生育三烯酚的组分和生育酚对黑素生成的抑制作用可改善皮肤色素沉着。
Clin Ter. 2014;165(1):e39-45.
8
Novel Anti-Melanogenesis Properties of Polydeoxyribonucleotide, a Popular Wound Healing Booster.聚脱氧核糖核苷酸的新型抗黑色素生成特性,一种常用的伤口愈合促进剂。
Int J Mol Sci. 2016 Sep 1;17(9):1448. doi: 10.3390/ijms17091448.
9
N-Nicotinoyl tyramine, a novel niacinamide derivative, inhibits melanogenesis by suppressing MITF gene expression.N-烟酰酪胺,一种新型烟酰胺衍生物,通过抑制MITF基因表达来抑制黑色素生成。
Eur J Pharmacol. 2015 Oct 5;764:1-8. doi: 10.1016/j.ejphar.2015.05.006. Epub 2015 Jun 25.
10
Tokishakuyakusan alleviates ultraviolet-induced skin pigmentation by decreasing the expression of melanogenesis-related enzymes.独活寄生汤通过降低黑色素生成相关酶的表达来减轻紫外线引起的皮肤色素沉着。
J Ethnopharmacol. 2024 Oct 5;332:118348. doi: 10.1016/j.jep.2024.118348. Epub 2024 May 17.

引用本文的文献

1
Research progress on peptides that inhibit melanin synthesis.抑制黑色素合成的肽类研究进展
Front Pharmacol. 2025 Jul 2;16:1610623. doi: 10.3389/fphar.2025.1610623. eCollection 2025.
2
Comparative Analysis of Melatonin and Polydeoxyribonucleotide: Possible Benefits of Co-Treatment Effects and Potential Synergistic Applicability.褪黑素与聚脱氧核糖核苷酸的对比分析:联合治疗效果的潜在益处及潜在协同应用
Int J Mol Sci. 2025 Jun 13;26(12):5703. doi: 10.3390/ijms26125703.
3
Effects of pine needle essential oil on melanin synthesis in B16F10 cells and its mechanism.

本文引用的文献

1
A Mixture of Topical Forms of Polydeoxyribonucleotide, Vitamin C, and Niacinamide Attenuated Skin Pigmentation and Increased Skin Elasticity by Modulating Nuclear Factor Erythroid 2-like 2.一种聚脱氧核苷酸、维生素 C 和烟酰胺的局部制剂混合物通过调节核因子红细胞 2 样 2 减轻皮肤色素沉着并增加皮肤弹性。
Molecules. 2022 Feb 14;27(4):1276. doi: 10.3390/molecules27041276.
2
NNT mediates redox-dependent pigmentation via a UVB- and MITF-independent mechanism.NNT 通过一种不依赖于 UVB 和 MITF 的机制介导氧化还原依赖性色素沉着。
Cell. 2021 Aug 5;184(16):4268-4283.e20. doi: 10.1016/j.cell.2021.06.022. Epub 2021 Jul 6.
3
Applications of Marine Organism-Derived Polydeoxyribonucleotide: Its Potential in Biomedical Engineering.
松针精油对B16F10细胞黑色素合成的影响及其机制
Biomed Rep. 2025 Jun 6;23(2):133. doi: 10.3892/br.2025.2011. eCollection 2025 Aug.
4
Metabolome and transcriptome analyses reveal the mechanism underlying the differences in skin development between the two duck breeds during embryonic stage.代谢组学和转录组学分析揭示了两个鸭品种胚胎期皮肤发育差异的潜在机制。
Poult Sci. 2025 Jun 6;104(9):105403. doi: 10.1016/j.psj.2025.105403.
5
Study on the Differences in Fecal Metabolites and Microbial Diversity of Jiangshan Black-Bone Chickens with Different Earlobe Colors.不同耳垂颜色江山乌骨鸡粪便代谢物及微生物多样性差异研究
Animals (Basel). 2024 Oct 23;14(21):3060. doi: 10.3390/ani14213060.
6
Microneedles: A novel clinical technology for evaluating skin characteristics.微针:一种用于评估皮肤特征的新型临床技术。
Skin Res Technol. 2024 Mar;30(3):e13647. doi: 10.1111/srt.13647.
7
Decoding the Effect of Age on the Taste Perception of Chicken Breast Soup Based on LC-QTOF-MS/MS Combined with a Chemometric Approach.基于LC-QTOF-MS/MS结合化学计量学方法解析年龄对鸡胸肉汤味觉感知的影响
Foods. 2023 Feb 3;12(3):674. doi: 10.3390/foods12030674.
8
[Research Progress in Niacinamide in the Prevention and Treatment of Mouth and Systemic Diseases].[烟酰胺在口腔及全身疾病防治中的研究进展]
Sichuan Da Xue Xue Bao Yi Xue Ban. 2023 Jan;54(1):14-19. doi: 10.12182/20230160105.
海洋生物来源多脱氧核糖核苷酸的应用:在生物医学工程中的潜力。
Mar Drugs. 2021 May 22;19(6):296. doi: 10.3390/md19060296.
4
Melanogenesis Connection with Innate Immunity and Toll-Like Receptors.黑色素生成与固有免疫和 Toll 样受体的关系。
Int J Mol Sci. 2020 Dec 21;21(24):9769. doi: 10.3390/ijms21249769.
5
3-O-ethyl-l-ascorbic acid: Characterisation and investigation of single solvent systems for delivery to the skin.3 - O - 乙基 - L - 抗坏血酸:用于皮肤给药的单一溶剂系统的表征与研究
Int J Pharm X. 2019 Jul 19;1:100025. doi: 10.1016/j.ijpx.2019.100025. eCollection 2019 Dec.
6
The protein kinase activity of fructokinase A specifies the antioxidant responses of tumor cells by phosphorylating p62.果糖激酶 A 的蛋白激酶活性通过磷酸化 p62 来特异性指定肿瘤细胞的抗氧化反应。
Sci Adv. 2019 Apr 24;5(4):eaav4570. doi: 10.1126/sciadv.aav4570. eCollection 2019 Apr.
7
Microneedles: A smart approach and increasing potential for transdermal drug delivery system.微针:经皮给药系统的一种智能方法和日益增长的潜力。
Biomed Pharmacother. 2019 Jan;109:1249-1258. doi: 10.1016/j.biopha.2018.10.078. Epub 2018 Nov 9.
8
Transcriptional regulation of Rab32/38, a specific marker of pigment cell formation in Ciona robusta.秀丽隐杆线虫 Rab32/38 转录调控,秀丽隐杆线虫色素细胞形成的特异性标记。
Dev Biol. 2019 Apr 15;448(2):111-118. doi: 10.1016/j.ydbio.2018.11.013. Epub 2018 Nov 22.
9
Effects and Mechanism of Nicotinamide Against UVA- and/or UVB-mediated DNA Damages in Normal Melanocytes.烟酰胺对 UVA 和/或 UVB 诱导正常黑素细胞 DNA 损伤的作用及机制。
Photochem Photobiol. 2019 Jan;95(1):331-337. doi: 10.1111/php.12994. Epub 2018 Sep 21.
10
Glutathione system in animal model of solid tumors: From regulation to therapeutic target.实体瘤动物模型中的谷胱甘肽系统:从调控到治疗靶点。
Crit Rev Oncol Hematol. 2018 Aug;128:43-57. doi: 10.1016/j.critrevonc.2018.05.014. Epub 2018 May 21.