Suppr超能文献

三七皂苷通过抑制……减少……刺激的髓核细胞凋亡和内质网应激。 (原文部分内容缺失,导致翻译不够完整准确)

Panax notoginseng saponin reduces -stimulated apoptosis and endoplasmic reticulum stress of nucleus pulposus cells by suppressing .

作者信息

Zheng Yuchen, Chen Xiaosheng, Lan Tao, Yan Bin, Zhang Rui

机构信息

Department of Spine Surgery, Shenzhen Second People's Hospital, The First Affiliated Hospital of Shenzhen University, Shenzhen, China.

出版信息

Ann Transl Med. 2022 Jul;10(13):748. doi: 10.21037/atm-22-3203.

Abstract

BACKGROUND

It is well documented that the malignant biological behaviors of nucleus pulposus cells (NPCs) could trigger intervertebral disc degeneration (IDD). Panax notoginseng saponin (PNS) is a traditional Chinese medicine that inhibits osteoclastogenesis. However, its effects on the phenotypes of NPCs in IDD remains largely unknown. This study sought to examine the role of PNS in IDD and its regulatory mechanism.

METHODS

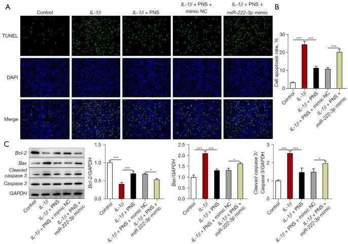
First, human NPCs (hNPCs) were treated with interleukin-1 beta () to induce an IDD cell model. Cell proliferation and apoptosis were estimated by Cell Counting Kit-8 (CCK-8) and terminal deoxynucleotidyl transferase dUTP nick end labeling (TUNEL) assays. Western blot was employed to examine the levels of proteins related to apoptosis and endoplasmic reticulum (ER) stress. Enzyme-linked immunosorbent assays (ELISAs) were used to test inflammatory factors levels. Immunofluorescence (IF) assays were used to determine the nuclear translocation of nuclear factor-kappa beta () . Reverse transcription-quantitative polymerase chain reaction (RT-qPCR)was used to detect expression.

RESULTS

We discovered that PNS enhanced the viability but reduced the apoptosis, inflammation, and ER stress response of -induced hNPCs in a concentration-dependent manner. Additionally, PNS significantly reduced expression in the -induced hNPCs. Notably, these PNS effects were reversed by the upregulation of .

CONCLUSIONS

In summary, PNS appears to facilitate the proliferation and attenuate the apoptosis, inflammatory response, and ER stress response of -induced hNPCs by inhibiting expression. Our findings provide a theoretical basis for a novel drug application in IDD research.

摘要

背景

有充分文献记载,髓核细胞(NPCs)的恶性生物学行为可引发椎间盘退变(IDD)。三七皂苷(PNS)是一种抑制破骨细胞生成的传统中药。然而,其对IDD中NPCs表型的影响仍 largely 未知。本研究旨在探讨PNS在IDD中的作用及其调控机制。

方法

首先,用人NPCs(hNPCs)用白细胞介素-1β()处理以诱导IDD细胞模型。通过细胞计数试剂盒-8(CCK-8)和末端脱氧核苷酸转移酶dUTP缺口末端标记(TUNEL)试验评估细胞增殖和凋亡。采用蛋白质印迹法检测与凋亡和内质网(ER)应激相关的蛋白质水平。酶联免疫吸附测定(ELISAs)用于检测炎症因子水平。免疫荧光(IF)试验用于确定核因子-κB()的核转位。逆转录定量聚合酶链反应(RT-qPCR)用于检测 表达。

结果

我们发现PNS以浓度依赖的方式增强了 -诱导的hNPCs的活力,但降低了其凋亡、炎症和ER应激反应。此外,PNS显著降低了 -诱导的hNPCs中的 表达。值得注意的是, 的上调逆转了这些PNS效应。

结论

总之,PNS似乎通过抑制 表达促进 -诱导的hNPCs的增殖并减弱其凋亡、炎症反应和ER应激反应。我们的发现为IDD研究中的新型药物应用提供了理论基础。

https://cdn.ncbi.nlm.nih.gov/pmc/blobs/93ea/9358501/c46a4d4dfab0/atm-10-13-748-f1.jpg

文献检索

告别复杂PubMed语法,用中文像聊天一样搜索,搜遍4000万医学文献。AI智能推荐,让科研检索更轻松。

立即免费搜索

文件翻译

保留排版,准确专业,支持PDF/Word/PPT等文件格式,支持 12+语言互译。

免费翻译文档

深度研究

AI帮你快速写综述,25分钟生成高质量综述,智能提取关键信息,辅助科研写作。

立即免费体验