Suppr超能文献

选择记忆检索策略:抑制在齿状回中的关键作用。

Choosing memory retrieval strategies: A critical role for inhibition in the dentate gyrus.

作者信息

Albrecht Anne, Müller Iris, Weiglein Aliće, Pollali Evangelia, Çalışkan Gürsel, Stork Oliver

机构信息

Institute of Anatomy, Otto-von-Guericke-University, Leipziger Str. 44, 39120, Magdeburg, Germany.

Institute of Biology, Otto-von-Guericke-University, Leipziger Str. 44, 39120, Magdeburg, Germany.

出版信息

Neurobiol Stress. 2022 Jul 31;20:100474. doi: 10.1016/j.ynstr.2022.100474. eCollection 2022 Sep.

Abstract

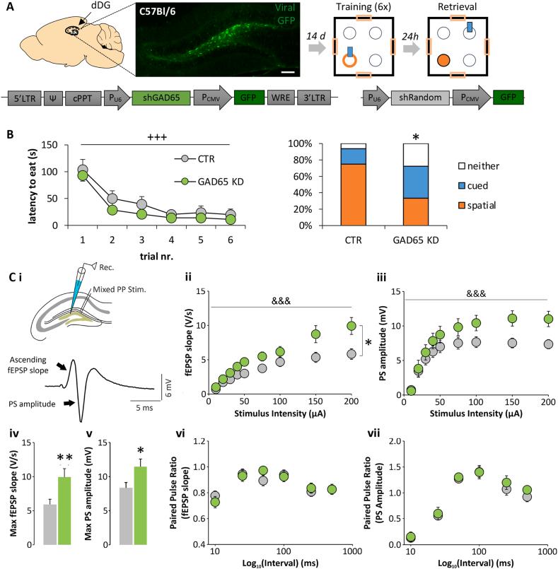
Remembering the location of food is essential for survival. Rodents and humans employ mainly hippocampus-dependent spatial strategies, but when being stressed they shift to striatum-mediated stimulus-based strategies. To investigate underlying brain circuits, we tested mice with a heightened stress susceptibility due to a lack of the GABA-synthetizing enzyme GAD65 (GAD65-/- mice) in a dual solution task. Here, GAD65-/- mice preferred to locate a food reward in an open field via a proximal cue, while their wildtype littermates preferred a spatial strategy. The analysis of cFos co-activation across brain regions and of stress-induced mRNA expression changes of GAD65 pointed towards the hippocampal dorsal dentate gyrus (dDG) as a central structure for mediating stress effects on strategy choices via GAD65. Reducing the GAD65 expression locally in the dDG by a shRNA mediated knock down was sufficient to replicate the phenotype of the global GAD65 knock out and to increase dDG excitability. Using DREADD vectors to specifically interfere with dDG circuit activity during dual solution retrieval but not learning confirmed that the dDG modulates strategy choices and that a balanced excitability of this structure is necessary to establish spatial strategy preference. These data highlight the dDG as a critical hub for choosing between spatial and non-spatial foraging strategies.

摘要

记住食物的位置对生存至关重要。啮齿动物和人类主要采用依赖海马体的空间策略,但在受到压力时,它们会转向纹状体介导的基于刺激的策略。为了研究潜在的脑回路,我们在一项双解决方案任务中测试了由于缺乏GABA合成酶GAD65而具有较高应激易感性的小鼠(GAD65基因敲除小鼠)。在这里,GAD65基因敲除小鼠更喜欢通过近端线索在开阔场地中找到食物奖励,而它们的野生型同窝小鼠则更喜欢空间策略。对跨脑区的cFos共激活以及GAD65应激诱导的mRNA表达变化的分析表明,海马体背侧齿状回(dDG)是通过GAD65介导应激对策略选择影响的核心结构。通过shRNA介导的敲低在dDG局部降低GAD65表达足以复制全局GAD65基因敲除的表型并增加dDG的兴奋性。使用DREADD载体在双解决方案检索期间而非学习期间特异性干扰dDG回路活动证实,dDG调节策略选择,并且该结构的平衡兴奋性对于建立空间策略偏好是必要的。这些数据突出了dDG作为在空间和非空间觅食策略之间进行选择的关键枢纽。

https://cdn.ncbi.nlm.nih.gov/pmc/blobs/6ba2/9357949/6628f352a482/ga1.jpg

文献检索

告别复杂PubMed语法,用中文像聊天一样搜索,搜遍4000万医学文献。AI智能推荐,让科研检索更轻松。

立即免费搜索

文件翻译

保留排版,准确专业,支持PDF/Word/PPT等文件格式,支持 12+语言互译。

免费翻译文档

深度研究

AI帮你快速写综述,25分钟生成高质量综述,智能提取关键信息,辅助科研写作。

立即免费体验