Department of Breast Surgery, The First Affiliated Hospital of Zhengzhou University, Zhengzhou, 450052, Henan, People's Republic of China.
Department of Plastic Surgery, The First Affiliated Hospital of Zhengzhou University, Zhengzhou, 450052, Henan, People's Republic of China.
Sci Rep. 2022 Aug 12;12(1):13766. doi: 10.1038/s41598-022-18044-8.
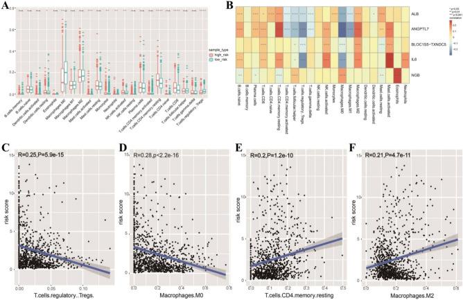
Ferroptosis is a type of cell regulated necrosis triggered by intracellular phospholipid peroxidation, which is more immunogenic than apoptosis. Therefore, genes controlling ferroptosis may be promising candidate biomarkers for tumor therapy. In this study, we investigate the function of genes associated with ferroptosis in breast cancer (BC) and systematically evaluate the relationship between ferroptosis-related gene expression and prognosis of BC patients from the Cancer Genome Atlas database. By using the consensus clustering method, 1203 breast cancer samples were clustered into two clearly divided subgroups based on the expression of 237 ferroptosis-related genes. Then differentially expressed analysis and least absolute shrinkage and selection operator were used to identify the prognosis-related genes. Furthermore, the genetic risk signature was constructed using the expression of prognosis-related genes. Our results showed that the genetic risk signature can identify patient subgroups with distinct prognosis in either training cohort or validation, and the genetic risk signature was associated with the tumor immune microenvironment. Finally, the Cox regression analysis indicated that our risk signature was an independent prognostic factor for BC patients and this signature was verified by the polymerase chain reaction and western blot. Within this study, we identified a novel prognostic classifier based on five ferroptosis-related genes which may provide a new reference for the treatment of BRCA patients.
铁死亡是一种由细胞内磷脂过氧化引发的细胞程序性死亡,其免疫原性强于细胞凋亡。因此,控制铁死亡的基因可能是肿瘤治疗有前途的候选生物标志物。本研究通过使用共识聚类方法,根据 237 个铁死亡相关基因的表达,将 1203 个乳腺癌样本聚类为两个明显不同的亚组。然后使用差异表达分析和最小绝对收缩和选择算子识别与预后相关的基因。此外,使用预后相关基因的表达构建了遗传风险特征。我们的结果表明,遗传风险特征可以在训练队列或验证队列中识别出具有不同预后的患者亚组,并且该特征与肿瘤免疫微环境有关。最后,Cox 回归分析表明,我们的风险特征是乳腺癌患者的独立预后因素,这一特征通过聚合酶链反应和 Western blot 得到了验证。在本研究中,我们基于五个铁死亡相关基因鉴定了一个新的预后分类器,这可能为 BRCA 患者的治疗提供新的参考。