• 文献检索
  • 文档翻译
  • 深度研究
  • 学术资讯
  • Suppr Zotero 插件Zotero 插件
  • 邀请有礼
  • 套餐&价格
  • 历史记录
应用&插件
Suppr Zotero 插件Zotero 插件浏览器插件Mac 客户端Windows 客户端微信小程序
定价
高级版会员购买积分包购买API积分包
服务
文献检索文档翻译深度研究API 文档MCP 服务
关于我们
关于 Suppr公司介绍联系我们用户协议隐私条款
关注我们

Suppr 超能文献

核心技术专利:CN118964589B侵权必究
粤ICP备2023148730 号-1Suppr @ 2026

文献检索

告别复杂PubMed语法,用中文像聊天一样搜索,搜遍4000万医学文献。AI智能推荐,让科研检索更轻松。

立即免费搜索

文件翻译

保留排版,准确专业,支持PDF/Word/PPT等文件格式,支持 12+语言互译。

免费翻译文档

深度研究

AI帮你快速写综述,25分钟生成高质量综述,智能提取关键信息,辅助科研写作。

立即免费体验

南美洲有蹄类动物迁徙的物候驱动因素:表征原驼的移动和季节性栖息地利用情况

Phenological drivers of ungulate migration in South America: characterizing the movement and seasonal habitat use of guanacos.

作者信息

Candino Malena, Donadio Emiliano, Pauli Jonathan N

机构信息

Department of Forest and Wildlife Ecology, University of Wisconsin, Madison, WI, 53706, USA.

Fundación Rewilding Argentina, CP 1425, Buenos Aires, Argentina.

出版信息

Mov Ecol. 2022 Aug 13;10(1):34. doi: 10.1186/s40462-022-00332-7.

DOI:10.1186/s40462-022-00332-7
PMID:35964073
原文链接:https://pmc.ncbi.nlm.nih.gov/articles/PMC9375948/
Abstract

BACKGROUND

Migration is a widespread strategy among ungulates to cope with seasonality. Phenology, especially in seasonally snow-covered landscapes featuring "white waves" of snow accumulation and "green waves" of plant green-up, is a phenomenon that many migratory ungulates navigate. Guanacos (Lama guanicoe) are native camelids to South America and might be the last ungulate in South America that migrates. However, a detailed description of guanacos´ migratory attributes, including whether they surf or jump phenological waves is lacking.

METHODS

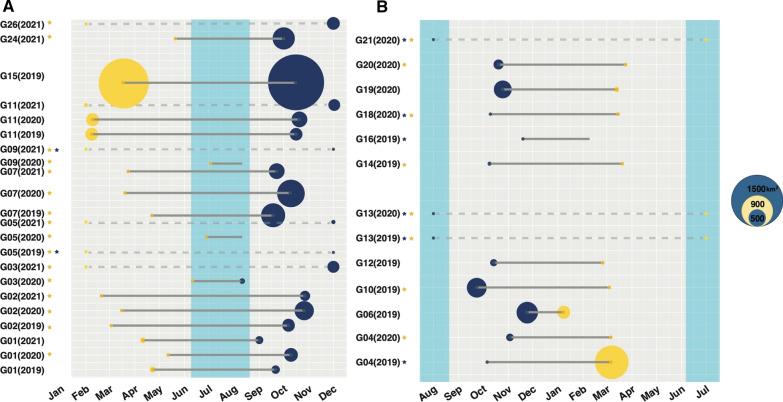
We quantified the migratory movements of 21 adult guanacos over three years in Patagonia, Argentina. We analyzed annual movement patterns using net squared displacement (NSD) and home range overlap and quantified snow and vegetation phenology via remotely sensed products.

RESULTS

We found that 74% of the individual guanacos exhibited altitudinal migrations. For migratory guanacos, we observed fidelity of migratory ranges and residence time, but flexibility around migration propensity, timing, and duration of migration. The scarce vegetation and arid conditions within our study area seemed to prevent guanacos from surfing green waves; instead, guanacos appeared to avoid white waves.

CONCLUSION

Our study shows that guanaco elevational migration is driven by a combination of vegetation availability and snow cover, reveals behavioral plasticity of their migration, and highlights the importance of snow phenology as a driver of ungulate migrations.

摘要

背景

迁徙是有蹄类动物应对季节性变化的一种普遍策略。物候现象,尤其是在季节性积雪覆盖的景观中出现的积雪“白浪”和植物返青“绿浪”,是许多迁徙有蹄类动物需要应对的现象。原驼(骆马属)是南美洲本土的骆驼科动物,可能是南美洲最后一种仍在进行迁徙的有蹄类动物。然而,目前缺乏对原驼迁徙特性的详细描述,包括它们是否会顺应或跳过物候波动。

方法

我们对阿根廷巴塔哥尼亚地区21只成年原驼在三年时间里的迁徙活动进行了量化。我们使用净平方位移(NSD)和活动范围重叠分析了年度移动模式,并通过遥感产品对积雪和植被物候进行了量化。

结果

我们发现74%的原驼个体表现出垂直迁徙。对于迁徙的原驼,我们观察到它们在迁徙范围和停留时间上具有忠诚度,但在迁徙倾向、时间和持续时间方面具有灵活性。我们研究区域内稀少的植被和干旱条件似乎阻止了原驼顺应绿浪;相反,原驼似乎会避开白浪。

结论

我们的研究表明,原驼的垂直迁徙是由植被可利用性和积雪覆盖共同驱动的,揭示了它们迁徙行为的可塑性,并突出了积雪物候作为有蹄类动物迁徙驱动因素的重要性。

https://cdn.ncbi.nlm.nih.gov/pmc/blobs/62df/9375948/362e67481072/40462_2022_332_Fig5_HTML.jpg
https://cdn.ncbi.nlm.nih.gov/pmc/blobs/62df/9375948/2b56e559480d/40462_2022_332_Fig1_HTML.jpg
https://cdn.ncbi.nlm.nih.gov/pmc/blobs/62df/9375948/f29a572adf01/40462_2022_332_Fig2_HTML.jpg
https://cdn.ncbi.nlm.nih.gov/pmc/blobs/62df/9375948/21b38dc0a706/40462_2022_332_Fig3_HTML.jpg
https://cdn.ncbi.nlm.nih.gov/pmc/blobs/62df/9375948/64ee0ce83fb7/40462_2022_332_Fig4_HTML.jpg
https://cdn.ncbi.nlm.nih.gov/pmc/blobs/62df/9375948/362e67481072/40462_2022_332_Fig5_HTML.jpg
https://cdn.ncbi.nlm.nih.gov/pmc/blobs/62df/9375948/2b56e559480d/40462_2022_332_Fig1_HTML.jpg
https://cdn.ncbi.nlm.nih.gov/pmc/blobs/62df/9375948/f29a572adf01/40462_2022_332_Fig2_HTML.jpg
https://cdn.ncbi.nlm.nih.gov/pmc/blobs/62df/9375948/21b38dc0a706/40462_2022_332_Fig3_HTML.jpg
https://cdn.ncbi.nlm.nih.gov/pmc/blobs/62df/9375948/64ee0ce83fb7/40462_2022_332_Fig4_HTML.jpg
https://cdn.ncbi.nlm.nih.gov/pmc/blobs/62df/9375948/362e67481072/40462_2022_332_Fig5_HTML.jpg

相似文献

1
Phenological drivers of ungulate migration in South America: characterizing the movement and seasonal habitat use of guanacos.南美洲有蹄类动物迁徙的物候驱动因素:表征原驼的移动和季节性栖息地利用情况
Mov Ecol. 2022 Aug 13;10(1):34. doi: 10.1186/s40462-022-00332-7.
2
Response of pumas (Puma concolor) to migration of their primary prey in Patagonia.巴塔哥尼亚地区主要猎物迁徙对美洲狮(Puma concolor)的影响。
PLoS One. 2017 Dec 6;12(12):e0188877. doi: 10.1371/journal.pone.0188877. eCollection 2017.
3
Spring phenology drives range shifts in a migratory Arctic ungulate with key implications for the future.春季物候驱动着迁徙北极有蹄类动物的分布范围变化,这对未来具有重要意义。
Glob Chang Biol. 2021 Oct;27(19):4546-4563. doi: 10.1111/gcb.15682. Epub 2021 Jul 12.
4
Drought reshuffles plant phenology and reduces the foraging benefit of green-wave surfing for a migratory ungulate.干旱打乱了植物物候节律,降低了迁徙有蹄类动物的绿色浪潮觅食效益。
Glob Chang Biol. 2020 Aug;26(8):4215-4225. doi: 10.1111/gcb.15169. Epub 2020 Jun 11.
5
Guanacos and sheep: evidence for continuing competition in arid Patagonia.骆马和绵羊:在干旱的巴塔哥尼亚仍存在持续竞争的证据。
Oecologia. 2001 Dec;129(4):561-570. doi: 10.1007/s004420100770. Epub 2001 Aug 2.
6
Springing forward: Migrating songbirds catch up with the start of spring in North America.春困秋乏:候鸟在北美洲赶上春天的开始。
J Anim Ecol. 2024 Mar;93(3):294-306. doi: 10.1111/1365-2656.14025. Epub 2023 Nov 16.
7
Choosing what is left: the spatial structure of a wild herbivore population within a livestock-dominated landscape.选择剩余的空间:家畜主导景观中野生食草动物种群的空间结构
PeerJ. 2020 Apr 8;8:e8945. doi: 10.7717/peerj.8945. eCollection 2020.
8
A migratory northern ungulate in the pursuit of spring: jumping or surfing the green wave?追寻春天的北迁有蹄类动物:跳跃还是冲浪绿色浪潮?
Am Nat. 2012 Oct;180(4):407-24. doi: 10.1086/667590. Epub 2012 Aug 23.
9
The greenscape shapes surfing of resource waves in a large migratory herbivore.绿色景观塑造了大型迁徙食草动物中资源波的动态变化。
Ecol Lett. 2017 Jun;20(6):741-750. doi: 10.1111/ele.12772. Epub 2017 Apr 25.
10
The effects of poaching and habitat structure on anti-predator behavioral strategies: A guanaco population in a high cold desert as case study.偷猎和栖息地结构对反捕食者行为策略的影响:以高寒沙漠中的原驼种群为例的研究。
PLoS One. 2017 Aug 31;12(8):e0184018. doi: 10.1371/journal.pone.0184018. eCollection 2017.

引用本文的文献

1
On the interface between cultural transmission, phenotypic diversity, demography and the conservation of migratory ungulates.文化传播、表型多样性、种群统计学与有蹄类迁徙动物保护之间的界面
Philos Trans R Soc Lond B Biol Sci. 2025 May;380(1925):20240131. doi: 10.1098/rstb.2024.0131. Epub 2025 May 1.
2
It's time to go-Drivers and plasticity of migration phenology in a short-distance migratory ungulate.是时候出发了——一种短途迁徙有蹄类动物迁徙物候的驱动因素与可塑性。
J Anim Ecol. 2025 Jun;94(6):1204-1220. doi: 10.1111/1365-2656.70031. Epub 2025 Mar 20.
3
Toward a comparative framework for studies of altitudinal migration.

本文引用的文献

1
Evolutionary causes and consequences of ungulate migration.有蹄类动物迁徙的进化原因和结果。
Nat Ecol Evol. 2022 Jul;6(7):998-1006. doi: 10.1038/s41559-022-01749-4. Epub 2022 May 5.
2
Staying close to home: Ecological constraints on space use and range fidelity in a mountain ungulate.待在家附近:山地有蹄类动物空间利用和活动范围忠诚度的生态限制
Ecol Evol. 2021 Jul 9;11(16):11051-11064. doi: 10.1002/ece3.7893. eCollection 2021 Aug.
3
Spring phenology drives range shifts in a migratory Arctic ungulate with key implications for the future.
迈向用于研究海拔迁移的比较框架。
Ecol Evol. 2024 Aug 31;14(9):e70240. doi: 10.1002/ece3.70240. eCollection 2024 Sep.
4
Non-invasive assessment of hormonal fluctuations during pregnancy in guanacos () and its application in a wild population.原驼孕期激素波动的非侵入性评估及其在野生种群中的应用。
Conserv Physiol. 2024 Feb 9;12(1):coae003. doi: 10.1093/conphys/coae003. eCollection 2024.
5
Diverse environmental cues drive the size of reproductive aggregation in a rheophilic fish.多种环境线索决定了一种喜流水鱼类繁殖群体的规模。
Mov Ecol. 2023 Mar 22;11(1):16. doi: 10.1186/s40462-023-00379-0.
春季物候驱动着迁徙北极有蹄类动物的分布范围变化,这对未来具有重要意义。
Glob Chang Biol. 2021 Oct;27(19):4546-4563. doi: 10.1111/gcb.15682. Epub 2021 Jul 12.
4
The plasticity of ungulate migration in a changing world.有蹄类动物在不断变化的世界中的迁移可塑性。
Ecology. 2021 Apr;102(4):e03293. doi: 10.1002/ecy.3293. Epub 2021 Mar 8.
5
Tracking snowmelt to jump the green wave: phenological drivers of migration in a northern ungulate.追踪融雪以赶上“绿色浪潮”:北方有蹄类动物迁徙的物候驱动因素。
Ecology. 2021 Mar;102(3):e03268. doi: 10.1002/ecy.3268. Epub 2021 Feb 3.
6
Wave-like Patterns of Plant Phenology Determine Ungulate Movement Tactics.植物物候的波动模式决定了有蹄类动物的运动策略。
Curr Biol. 2020 Sep 7;30(17):3444-3449.e4. doi: 10.1016/j.cub.2020.06.032. Epub 2020 Jul 2.
7
Drought reshuffles plant phenology and reduces the foraging benefit of green-wave surfing for a migratory ungulate.干旱打乱了植物物候节律,降低了迁徙有蹄类动物的绿色浪潮觅食效益。
Glob Chang Biol. 2020 Aug;26(8):4215-4225. doi: 10.1111/gcb.15169. Epub 2020 Jun 11.
8
Plasticity in elk migration timing is a response to changing environmental conditions.驼鹿迁徙时间的可塑性是对环境变化的一种响应。
Glob Chang Biol. 2019 Jul;25(7):2368-2381. doi: 10.1111/gcb.14629. Epub 2019 May 1.
9
Integrating temporal refugia into landscapes of fear: prey exploit predator downtimes to forage in risky places.将暂时避难所融入恐惧景观:猎物利用捕食者的休息时间在危险区域觅食。
Oecologia. 2019 Apr;189(4):883-890. doi: 10.1007/s00442-019-04381-5. Epub 2019 Mar 13.
10
Migratory plasticity is not ubiquitous among large herbivores.迁徙性可塑性并非大型食草动物普遍具有的特性。
J Anim Ecol. 2019 Mar;88(3):450-460. doi: 10.1111/1365-2656.12926. Epub 2018 Dec 7.