Suppr超能文献

鉴定哮喘中与细胞焦亡相关的亚型并建立预后模型和免疫特征。

Identification of pyroptosis-related subtypes and establishment of prognostic model and immune characteristics in asthma.

机构信息

College of Traditional Chinese Medicine, Beijing University of Chinese Medicine, Beijing, China.

National Institute of Traditional Chinese Medicine (TCM) Constitution and Preventive Medicine, Beijing University of Chinese Medicine, Beijing, China.

出版信息

Front Immunol. 2022 Jul 28;13:937832. doi: 10.3389/fimmu.2022.937832. eCollection 2022.

Abstract

BACKGROUND

Although studies have shown that cell pyroptosis is involved in the progression of asthma, a systematic analysis of the clinical significance of pyroptosis-related genes (PRGs) cooperating with immune cells in asthma patients is still lacking.

METHODS

Transcriptome sequencing datasets from patients with different disease courses were used to screen pyroptosis-related differentially expressed genes and perform biological function analysis. Clustering based on K-means unsupervised clustering method is performed to identify pyroptosis-related subtypes in asthma and explore biological functional characteristics of poorly controlled subtypes. Diagnostic markers between subtypes were screened and validated using an asthma mouse model. The infiltration of immune cells in airway epithelium was evaluated based on CIBERSORT, and the correlation between diagnostic markers and immune cells was analyzed. Finally, a risk prediction model was established and experimentally verified using differentially expressed genes between pyroptosis subtypes in combination with asthma control. The cMAP database and molecular docking were utilized to predict potential therapeutic drugs.

RESULTS

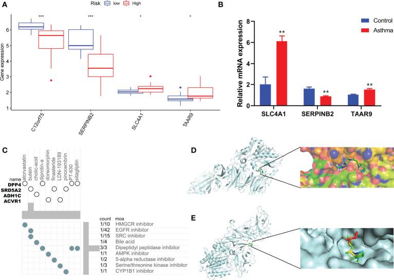
Nineteen differentially expressed PRGs and two subtypes were identified between patients with mild-to-moderate and severe asthma conditions. Significant differences were observed in asthma control and FEV1 reversibility between the two subtypes. Poor control subtypes were closely related to glucocorticoid resistance and airway remodeling. BNIP3 was identified as a diagnostic marker and associated with immune cell infiltration such as, M2 macrophages. The risk prediction model containing four genes has accurate classification efficiency and prediction value. Small molecules obtained from the cMAP database that may have therapeutic effects on asthma are mainly DPP4 inhibitors.

CONCLUSION

Pyroptosis and its mediated immune phenotype are crucial in the occurrence, development, and prognosis of asthma. The predictive models and drugs developed on the basis of PRGs may provide new solutions for the management of asthma.

摘要

背景

尽管已有研究表明细胞焦亡参与了哮喘的进展,但系统分析哮喘患者中与焦亡相关的基因(PRGs)与免疫细胞协同作用的临床意义仍有待研究。

方法

使用来自不同病程患者的转录组测序数据集筛选与焦亡相关的差异表达基因,并进行生物学功能分析。基于 K-means 无监督聚类方法进行聚类,以识别哮喘中与焦亡相关的亚型,并探索控制不佳亚型的生物学功能特征。使用哮喘小鼠模型筛选和验证亚型之间的诊断标志物。基于 CIBERSORT 评估气道上皮中免疫细胞的浸润情况,并分析诊断标志物与免疫细胞之间的相关性。最后,使用哮喘中焦亡亚型之间差异表达基因结合哮喘控制情况建立并通过实验验证风险预测模型。使用 cMAP 数据库和分子对接预测潜在的治疗药物。

结果

在轻中度和重度哮喘患者之间鉴定出 19 个差异表达的 PRG 和两个亚型。这两个亚型在哮喘控制和 FEV1 可逆性方面存在显著差异。控制不佳的亚型与糖皮质激素抵抗和气道重塑密切相关。BNIP3 被鉴定为一个诊断标志物,与 M2 巨噬细胞等免疫细胞浸润相关。包含四个基因的风险预测模型具有准确的分类效率和预测价值。cMAP 数据库中获得的可能对哮喘有治疗作用的小分子主要是 DPP4 抑制剂。

结论

焦亡及其介导的免疫表型在哮喘的发生、发展和预后中至关重要。基于 PRGs 开发的预测模型和药物可能为哮喘的管理提供新的解决方案。

https://cdn.ncbi.nlm.nih.gov/pmc/blobs/423a/9368761/725b1989a8b0/fimmu-13-937832-g001.jpg

文献检索

告别复杂PubMed语法,用中文像聊天一样搜索,搜遍4000万医学文献。AI智能推荐,让科研检索更轻松。

立即免费搜索

文件翻译

保留排版,准确专业,支持PDF/Word/PPT等文件格式,支持 12+语言互译。

免费翻译文档

深度研究

AI帮你快速写综述,25分钟生成高质量综述,智能提取关键信息,辅助科研写作。

立即免费体验