Suppr超能文献

通过转录组学鉴定慢性阻塞性肺疾病中与线粒体功能障碍和程序性细胞死亡相关的生物标志物

Identification of biomarkers associated with mitochondrial dysfunction and programmed cell death in chronic obstructive pulmonary disease via transcriptomics.

作者信息

Yang Xiaojuan, Duan Yutao, Qiu Lei, Huang Xia, Li Fei

机构信息

Department of Pulmonary and Critical Care Medicine, Shanxi Provincial People's Hospital, Taiyuan, China.

Radiology Department, The First People's Hospital of Jinzhong, Jinzhong, Shanxi, China.

出版信息

Front Genet. 2025 Jun 19;16:1567173. doi: 10.3389/fgene.2025.1567173. eCollection 2025.

Abstract

BACKGROUND

Research has demonstrated that the homeostasis of mitochondria and programmed cell death (PCD) are intimately linked to chronic obstructive pulmonary disease (COPD). Consequently, identifying biomarkers of COPD from mitochondria-related genes (MRGs) and programmed cell death-related genes (PCD-RGs) is of paramount importance.

METHODS

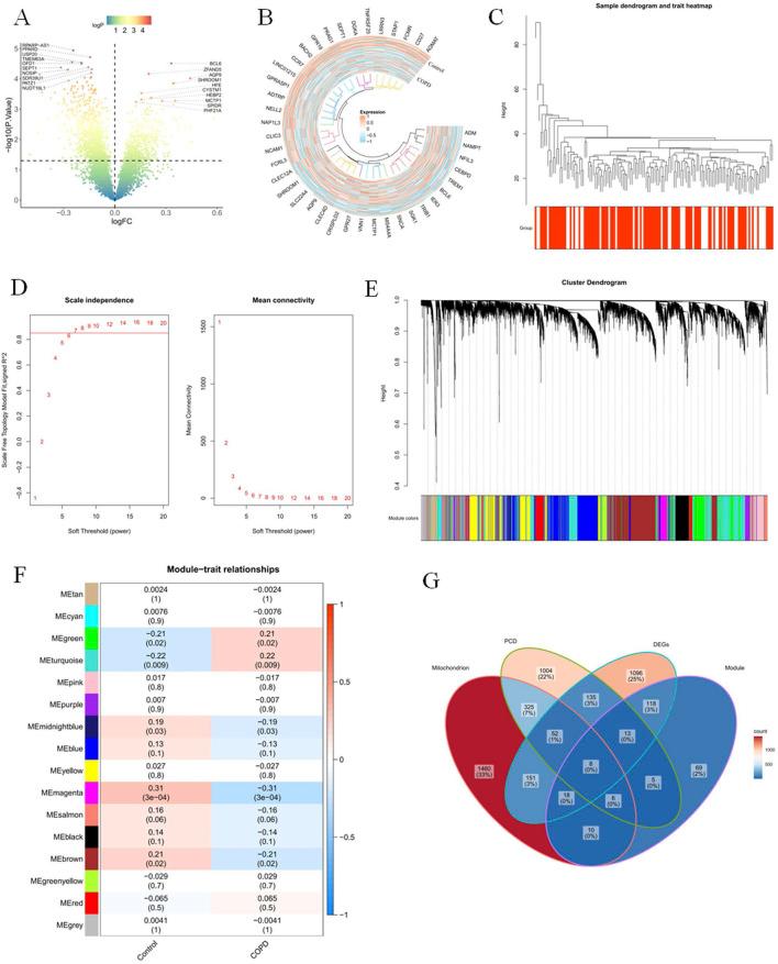
Differentially expressed genes (DEGs) from the GSE42057 dataset and COPD-related genes (COPD-RGs) via weighted gene co-expression network analysis (WGCNA) were intersected with MRGs and PCD-RGs to select candidates. Machine learning identified biomarkers, validated across GSE42057 and GSE94916 datasets. Pathway enrichment, immune infiltration, and drug prediction analyses were performed.

RESULTS

Eight candidate genes were derived from intersecting DEGs, COPD-RGs, MRGs, and PCD-RGs. Five biomarkers (BCL2, CCR7, FAM162A, FOXO1, RPS3) were identified, showing consistent dysregulation in COPD. These biomarkers activated the "ribosome" pathway. CCR7 and FOXO1 correlated positively with naïve B cells, while BCL2 negatively correlated with M0 macrophages. BCL2 exhibited strong binding to dolastatin 10, beauvericin, and micellar paclitaxel. RT-qPCR confirmed biomarker expression.

CONCLUSION

BCL2, CCR7, FAM162A, FOXO1, and RPS3 are biomarkers for COPD, providing a new breakthrough point for the treatment of this disease.

摘要

背景

研究表明,线粒体稳态与程序性细胞死亡(PCD)与慢性阻塞性肺疾病(COPD)密切相关。因此,从线粒体相关基因(MRGs)和程序性细胞死亡相关基因(PCD-RGs)中鉴定COPD的生物标志物至关重要。

方法

通过加权基因共表达网络分析(WGCNA)从GSE42057数据集中筛选出差异表达基因(DEGs),并将其与COPD相关基因(COPD-RGs)与MRGs和PCD-RGs进行交集分析以选择候选基因。机器学习识别生物标志物,并在GSE42057和GSE94916数据集中进行验证。进行通路富集、免疫浸润和药物预测分析。

结果

通过对DEGs、COPD-RGs、MRGs和PCD-RGs进行交集分析,得到8个候选基因。鉴定出5个生物标志物(BCL2、CCR7、FAM162A、FOXO1、RPS3),在COPD中表现出一致的失调。这些生物标志物激活了“核糖体”通路。CCR7和FOXO1与幼稚B细胞呈正相关,而BCL2与M0巨噬细胞呈负相关。BCL2与多拉司他汀10、白僵菌素和胶束紫杉醇表现出强烈的结合。RT-qPCR证实了生物标志物的表达。

结论

BCL2、CCR7、FAM162A、FOXO1和RPS3是COPD的生物标志物,为该疾病的治疗提供了新的突破点。

https://cdn.ncbi.nlm.nih.gov/pmc/blobs/76b6/12222144/485f74d00852/fgene-16-1567173-g001.jpg

文献AI研究员

20分钟写一篇综述,助力文献阅读效率提升50倍。

立即体验

用中文搜PubMed

大模型驱动的PubMed中文搜索引擎

马上搜索

文档翻译

学术文献翻译模型,支持多种主流文档格式。

立即体验