Suppr超能文献

全基因组和转录组分析鉴定出与猪攻击性相关的 SLCO3A1。

Comprehensive Genome and Transcriptome Analysis Identifies SLCO3A1 Associated with Aggressive Behavior in Pigs.

机构信息

College of Animal Science and Technology, Nanjing Agricultural University, Nanjing 210095, China.

出版信息

Biomolecules. 2023 Sep 12;13(9):1381. doi: 10.3390/biom13091381.

Abstract

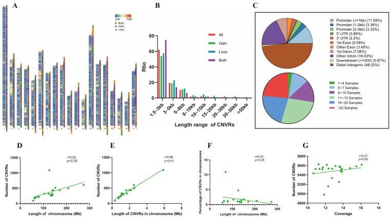
Copy number variation (CNV) represents a significant reservoir of genetic diversity within the genome and exhibits a strong association with economically valuable traits in livestock. The manifestation of aggressive behavior in pigs has detrimental effects on production efficiency, immune competency, and meat quality. Nevertheless, the impact of CNV on the aggressive behavior of pigs remains elusive. In this investigation, we employed an integrated analysis of genome and transcriptome data to investigate the interplay between CNV, gene expression changes, and indicators of aggressive behavior in weaned pigs. Specifically, a subset of pigs comprising the most aggressive pigs (MAP, = 12) and the least aggressive pigs (LAP, = 11) was purposefully selected from a herd of 500 weaned pigs following a mixing procedure based on their composite aggressive score (CAS). Subsequently, we thoroughly analyzed copy number variation regions (CNVRs) across the entire genome using next-generation sequencing techniques, ultimately revealing the presence of 6869 CNVRs. Using genome-wide association study (GWAS) analysis and evaluating variance-stabilizing transformation (V) values, we successfully identified distinct CNVRs that distinguished the MAP and LAP counterparts. Among the prioritized CNVRs, CNVR-4962 (designated as the top-ranked -value and V value, No. 1) was located within the Solute Carrier Organic Anion Transporter Family Member 3A1 (SLCO3A1) gene. The results of our analyses indicated a significantly higher ( < 0.05) copy number of in the MAP compared to the LAP. Furthermore, this increased copy number exhibited a positive correlation with the CAS of the pigs ( < 0.05). Furthermore, we integrated genomic data with transcriptomic data from the temporal lobe to facilitate the examination of expression quantitative trait loci (eQTL). Importantly, these observations were consistent with the mRNA expression pattern of in the temporal lobe of both MAP and LAP ( < 0.05). Consequently, our findings strongly suggest that CNVs affecting may influence gene expression through a dosage effect. These results highlight the potential of as a candidate gene associated with aggressive traits in pig breeding programs.

摘要

拷贝数变异(CNV)代表了基因组内遗传多样性的重要储备,并且与家畜中具有经济价值的性状密切相关。猪的攻击性行为表现对生产效率、免疫能力和肉质质量都有不利影响。然而,CNV 对猪的攻击性行为的影响仍然难以捉摸。在这项研究中,我们采用了基因组和转录组数据的综合分析方法,研究了 CNV、基因表达变化和断奶仔猪攻击行为指标之间的相互作用。具体来说,我们从一个由 500 头断奶仔猪组成的群体中,根据它们的综合攻击得分(CAS),通过混合程序选择了最具攻击性的猪(MAP,n = 12)和最不具攻击性的猪(LAP,n = 11)作为研究对象。随后,我们使用下一代测序技术对整个基因组的拷贝数变异区域(CNVRs)进行了全面分析,最终发现了 6869 个 CNVRs。通过全基因组关联研究(GWAS)分析和评估方差稳定化转换(V)值,我们成功地鉴定出了区分 MAP 和 LAP 的不同 CNVRs。在优先 CNVR 中,CNVR-4962(命名为排名最高的 - 值和 V 值,第 1 号)位于溶质载体有机阴离子转运家族成员 3A1(SLCO3A1)基因内。分析结果表明,MAP 的 拷贝数显著高于 LAP(<0.05)。此外,这个增加的拷贝数与猪的 CAS 呈正相关(<0.05)。此外,我们将基因组数据与颞叶的转录组数据相结合,以研究表达数量性状基因座(eQTL)。重要的是,这些观察结果与 MAP 和 LAP 颞叶中的 基因的 mRNA 表达模式一致(<0.05)。因此,我们的研究结果强烈表明,影响 的 CNVs 可能通过剂量效应影响基因表达。这些结果突出了 作为与猪育种计划中攻击性状相关的候选基因的潜力。

https://cdn.ncbi.nlm.nih.gov/pmc/blobs/7f4a/10526945/d08c40df6a45/biomolecules-13-01381-g001.jpg

文献检索

告别复杂PubMed语法,用中文像聊天一样搜索,搜遍4000万医学文献。AI智能推荐,让科研检索更轻松。

立即免费搜索

文件翻译

保留排版,准确专业,支持PDF/Word/PPT等文件格式,支持 12+语言互译。

免费翻译文档

深度研究

AI帮你快速写综述,25分钟生成高质量综述,智能提取关键信息,辅助科研写作。

立即免费体验