• 文献检索
  • 文档翻译
  • 深度研究
  • 学术资讯
  • Suppr Zotero 插件Zotero 插件
  • 邀请有礼
  • 套餐&价格
  • 历史记录
应用&插件
Suppr Zotero 插件Zotero 插件浏览器插件Mac 客户端Windows 客户端微信小程序
定价
高级版会员购买积分包购买API积分包
服务
文献检索文档翻译深度研究API 文档MCP 服务
关于我们
关于 Suppr公司介绍联系我们用户协议隐私条款
关注我们

Suppr 超能文献

核心技术专利:CN118964589B侵权必究
粤ICP备2023148730 号-1Suppr @ 2026

文献检索

告别复杂PubMed语法,用中文像聊天一样搜索,搜遍4000万医学文献。AI智能推荐,让科研检索更轻松。

立即免费搜索

文件翻译

保留排版,准确专业,支持PDF/Word/PPT等文件格式,支持 12+语言互译。

免费翻译文档

深度研究

AI帮你快速写综述,25分钟生成高质量综述,智能提取关键信息,辅助科研写作。

立即免费体验

单纯疱疹病毒 1 可在感染特应性皮炎患者皮肤时绕过受损的表皮屏障。

Herpes Simplex Virus 1 Can Bypass Impaired Epidermal Barriers upon Infection of Skin from Atopic Dermatitis Patients.

机构信息

Center for Biochemistry, University Hospital Cologne, University of Cologne, Cologne, Germany.

Department Cell Biology of the Skin, University Hospital Cologne, University of Cologne, Cologne, Germany.

出版信息

J Virol. 2022 Sep 14;96(17):e0086422. doi: 10.1128/jvi.00864-22. Epub 2022 Aug 15.

DOI:10.1128/jvi.00864-22
PMID:35969080
原文链接:https://pmc.ncbi.nlm.nih.gov/articles/PMC9472615/
Abstract

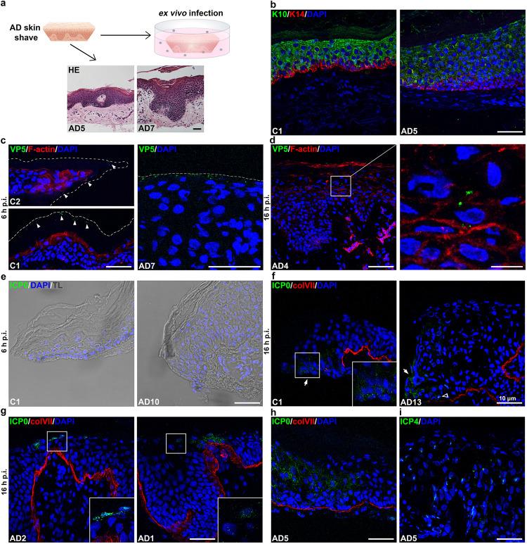
To infect its human host, herpes simplex virus 1 (HSV-1) must overcome the protective barriers of skin and mucosa. Here, we addressed whether pathological skin conditions can facilitate viral entry via the skin surface and used infection studies to explore viral invasion in atopic dermatitis (AD) skin characterized by disturbed barrier functions. Our focus was on the visualization of the onset of infection in single cells to determine the primary entry portals in the epidermis. After infection of lesional AD skin, we observed infected cells in suprabasal layers indicating successful invasion in the epidermis via the skin surface which was never detected in control skin where only sample edges allowed viral access. The redistribution of filaggrin, loricrin, and tight-junction components in the lesional skin samples suggested multiple defective mechanical barriers. To dissect the parameters that contribute to HSV-1 invasion, we induced an AD-like phenotype by adding the Th2 cytokines interleukin 4 (IL-4) and IL-13 to healthy human skin samples. Strikingly, we detected infected cells in the epidermis, implying that the IL-4/IL-13-driven inflammation is sufficient to induce modifications allowing HSV-1 to penetrate the skin surface. In summary, not only did lesional AD skin facilitate HSV-1 penetration but IL-4/IL-13 responses alone allowed virus invasion. Our results suggest that the defective epidermal barriers of AD skin and the inflammation-induced altered barriers in healthy skin can make receptors accessible for HSV-1. Herpes simplex virus 1 (HSV-1) can target skin to establish primary infection in the epithelium. While the human skin provides effective barriers against viral invasion under healthy conditions, a prominent example of successful invasion is the disseminated HSV-1 infection in the skin of atopic dermatitis (AD) patients. AD is characterized by impaired epidermal barrier functions, chronic inflammation, and dysbiosis of skin microbiota. We addressed the initial invasion process of HSV-1 in atopic dermatitis skin to understand whether the physical barrier functions are sufficiently disturbed to allow the virus to invade skin and reach its receptors on skin cells. Our results demonstrate that HSV-1 can indeed penetrate and initiate infection in atopic dermatitis skin. Since treatment of skin with IL-4 and IL-13 already resulted in successful invasion, we assume that inflammation-induced barrier defects play an important role for the facilitated access of HSV-1 to its target cells.

摘要

为了感染其人类宿主,单纯疱疹病毒 1(HSV-1)必须克服皮肤和黏膜的保护屏障。在这里,我们研究了病理性皮肤状况是否可以通过皮肤表面促进病毒进入,并使用感染研究来探索具有受损屏障功能的特应性皮炎(AD)皮肤中的病毒入侵。我们的重点是观察单个细胞中感染的开始,以确定表皮中的初始感染门户。在感染病变的 AD 皮肤后,我们观察到在基底层以上的层中有感染的细胞,这表明病毒通过皮肤表面成功地入侵了表皮,而在对照皮肤中从未检测到这种情况,对照皮肤中只有样本边缘允许病毒进入。病变皮肤样本中丝聚蛋白、兜甲蛋白和紧密连接成分的重新分布表明存在多个机械屏障缺陷。为了剖析有助于 HSV-1 入侵的参数,我们通过向健康人皮肤样本中添加 Th2 细胞因子白细胞介素 4(IL-4)和白细胞介素 13(IL-13)来诱导类似 AD 的表型。引人注目的是,我们在表皮中检测到感染的细胞,这意味着 IL-4/IL-13 驱动的炎症足以诱导允许 HSV-1 穿透皮肤表面的修饰。总之,不仅病变的 AD 皮肤促进了 HSV-1 的渗透,而且 IL-4/IL-13 反应本身就允许病毒入侵。我们的研究结果表明,AD 皮肤的表皮屏障缺陷和健康皮肤中炎症诱导的改变的屏障可以使 HSV-1 的受体变得易于接近。单纯疱疹病毒 1(HSV-1)可以靶向皮肤,在表皮中建立原发性感染。虽然人类皮肤在健康条件下为病毒入侵提供了有效的屏障,但特应性皮炎(AD)患者皮肤中广泛传播的 HSV-1 感染是成功入侵的一个突出例子。AD 的特征是表皮屏障功能受损、慢性炎症和皮肤微生物群失调。我们研究了 HSV-1 在特应性皮炎皮肤中的初始入侵过程,以了解物理屏障功能是否受到足够的干扰,从而允许病毒入侵皮肤并到达皮肤细胞上的受体。我们的研究结果表明,HSV-1 确实可以穿透并启动特应性皮炎皮肤的感染。由于用 IL-4 和 IL-13 处理皮肤已经导致成功的入侵,我们假设炎症诱导的屏障缺陷在 HSV-1 更容易进入其靶细胞中发挥了重要作用。

https://cdn.ncbi.nlm.nih.gov/pmc/blobs/3b11/9472615/7fd836e0fde0/jvi.00864-22-f005.jpg
https://cdn.ncbi.nlm.nih.gov/pmc/blobs/3b11/9472615/515f6d8635d6/jvi.00864-22-f001.jpg
https://cdn.ncbi.nlm.nih.gov/pmc/blobs/3b11/9472615/dcf96c9bb466/jvi.00864-22-f002.jpg
https://cdn.ncbi.nlm.nih.gov/pmc/blobs/3b11/9472615/dddb84adb6d3/jvi.00864-22-f003.jpg
https://cdn.ncbi.nlm.nih.gov/pmc/blobs/3b11/9472615/84707e7fbbbc/jvi.00864-22-f004.jpg
https://cdn.ncbi.nlm.nih.gov/pmc/blobs/3b11/9472615/7fd836e0fde0/jvi.00864-22-f005.jpg
https://cdn.ncbi.nlm.nih.gov/pmc/blobs/3b11/9472615/515f6d8635d6/jvi.00864-22-f001.jpg
https://cdn.ncbi.nlm.nih.gov/pmc/blobs/3b11/9472615/dcf96c9bb466/jvi.00864-22-f002.jpg
https://cdn.ncbi.nlm.nih.gov/pmc/blobs/3b11/9472615/dddb84adb6d3/jvi.00864-22-f003.jpg
https://cdn.ncbi.nlm.nih.gov/pmc/blobs/3b11/9472615/84707e7fbbbc/jvi.00864-22-f004.jpg
https://cdn.ncbi.nlm.nih.gov/pmc/blobs/3b11/9472615/7fd836e0fde0/jvi.00864-22-f005.jpg

相似文献

1
Herpes Simplex Virus 1 Can Bypass Impaired Epidermal Barriers upon Infection of Skin from Atopic Dermatitis Patients.单纯疱疹病毒 1 可在感染特应性皮炎患者皮肤时绕过受损的表皮屏障。
J Virol. 2022 Sep 14;96(17):e0086422. doi: 10.1128/jvi.00864-22. Epub 2022 Aug 15.
2
Infection of Human Skin Models with Herpes Simplex Virus 1: Accessibility of the Receptor Nectin-1 during Formation or Impairment of Epidermal Barriers Is Restricted by Tight Junctions.单纯疱疹病毒 1 感染人类皮肤模型:在表皮屏障形成或损伤过程中,受体 nectin-1 的可及性受紧密连接限制。
J Virol. 2023 Jun 29;97(6):e0026223. doi: 10.1128/jvi.00262-23. Epub 2023 Jun 8.
3
Infection of Human Skin with Herpes Simplex Virus 1 Reveals Mechanical Wounds as Insufficient Entry Portals via the Skin Surface.单纯疱疹病毒 1 感染人体皮肤揭示了机械性创伤不足以作为皮肤表面的进入门户。
J Virol. 2021 Oct 13;95(21):e0133821. doi: 10.1128/JVI.01338-21. Epub 2021 Aug 11.
4
Mechanical Barriers Restrict Invasion of Herpes Simplex Virus 1 into Human Oral Mucosa.机械屏障限制单纯疱疹病毒1侵入人类口腔黏膜。
J Virol. 2017 Oct 27;91(22). doi: 10.1128/JVI.01295-17. Print 2017 Nov 15.
5
IL-25 enhances HSV-1 replication by inhibiting filaggrin expression, and acts synergistically with Th2 cytokines to enhance HSV-1 replication.白细胞介素-25 通过抑制丝聚合蛋白表达增强单纯疱疹病毒-1 的复制,并与 Th2 细胞因子协同作用增强单纯疱疹病毒-1 的复制。
J Invest Dermatol. 2013 Dec;133(12):2678-2685. doi: 10.1038/jid.2013.223. Epub 2013 May 8.
6
Entry mechanisms of herpes simplex virus 1 into murine epidermis: involvement of nectin-1 and herpesvirus entry mediator as cellular receptors.单纯疱疹病毒 1 进入鼠表皮的进入机制:神经节苷脂 1 和疱疹病毒进入介体作为细胞受体的参与。
J Virol. 2015 Jan;89(1):262-74. doi: 10.1128/JVI.02917-14. Epub 2014 Oct 15.
7
Ex Vivo Infection of Murine Epidermis with Herpes Simplex Virus Type 1.用1型单纯疱疹病毒对小鼠表皮进行体外感染。
J Vis Exp. 2015 Aug 24(102):e53046. doi: 10.3791/53046.
8
Role of Nectin-1 and Herpesvirus Entry Mediator as Cellular Receptors for Herpes Simplex Virus 1 on Primary Murine Dermal Fibroblasts.Nectin-1和疱疹病毒进入介质作为单纯疱疹病毒1在原代小鼠真皮成纤维细胞上的细胞受体的作用。
J Virol. 2015 Sep;89(18):9407-16. doi: 10.1128/JVI.01415-15. Epub 2015 Jul 1.
9
Invasion of Herpes Simplex Virus 1 into Murine Dermis: Role of Nectin-1 and Herpesvirus Entry Mediator as Cellular Receptors during Aging.单纯疱疹病毒 1 入侵小鼠真皮:在衰老过程中作为细胞受体的神经纤毛蛋白 1 和疱疹病毒进入介体的作用。
J Virol. 2020 Feb 14;94(5). doi: 10.1128/JVI.02046-19.
10
Loss of ATP2A2 Allows Herpes Simplex Virus 1 Infection of a Human Epidermis Model by Disrupting Innate Immunity and Barrier Function.ATP2A2 的缺失通过破坏先天免疫和屏障功能允许单纯疱疹病毒 1 感染人类表皮模型。
J Invest Dermatol. 2018 Dec;138(12):2540-2549. doi: 10.1016/j.jid.2018.05.019. Epub 2018 Jun 2.

引用本文的文献

1
Regulation of inflammatory cytokines and activation of PI3K/Akt pathway by Yiqi Jiedu Formula in recurrent Herpes Simplex Keratitis: Experimental and network pharmacology evidence.益气解毒方对复发性单纯疱疹性角膜炎炎症细胞因子的调控及PI3K/Akt通路的激活:实验及网络药理学证据
Virus Res. 2025 May;355:199561. doi: 10.1016/j.virusres.2025.199561. Epub 2025 Mar 20.
2
Herpes simplex virus assembly and spread in murine skin after infection from the outside.单纯疱疹病毒从外部感染后在小鼠皮肤中的组装与传播。
J Virol. 2025 Mar 18;99(3):e0163824. doi: 10.1128/jvi.01638-24. Epub 2025 Feb 13.
3
Breaching the Barrier: Investigating Initial Herpes Simplex Viral Infection and Spread in Human Skin and Mucosa.

本文引用的文献

1
Type 2 Inflammation Contributes to Skin Barrier Dysfunction in Atopic Dermatitis.2型炎症导致特应性皮炎的皮肤屏障功能障碍。
JID Innov. 2022 Apr 26;2(5):100131. doi: 10.1016/j.xjidi.2022.100131. eCollection 2022 Sep.
2
Human Skin Infection with Herpes Simplex Virus 1.人感染单纯疱疹病毒1型所致皮肤感染
Bio Protoc. 2022 May 5;12(9):e4411. doi: 10.21769/BioProtoc.4411.
3
Infection of Human Skin with Herpes Simplex Virus 1 Reveals Mechanical Wounds as Insufficient Entry Portals via the Skin Surface.单纯疱疹病毒 1 感染人体皮肤揭示了机械性创伤不足以作为皮肤表面的进入门户。
突破屏障:研究人类皮肤和黏膜中单纯疱疹病毒初次感染和传播。
Viruses. 2024 Nov 18;16(11):1790. doi: 10.3390/v16111790.
4
Genomic Correlation, Shared Loci, and Causal Relationship Between Bullous Pemphigoid and Atopic Dermatitis: A Large-Scale Genome-Wide Cross-Trait Analysis.大样本全基因组关联分析显示大疱性类天疱疮和特应性皮炎之间的基因组相关性、共享位点和因果关系
Mol Genet Genomic Med. 2024 Oct;12(10):e70022. doi: 10.1002/mgg3.70022.
5
Impaired endocytosis and accumulation in early endosomal compartments defines herpes simplex virus-mediated disruption of the nonclassical MHC class I-related molecule MR1.先天免疫识别的分子基础
J Biol Chem. 2024 Oct;300(10):107748. doi: 10.1016/j.jbc.2024.107748. Epub 2024 Sep 12.
6
An Intrinsic Host Defense against HSV-1 Relies on the Activation of Xenophagy with the Active Clearance of Autophagic Receptors.一种针对 HSV-1 的内在宿主防御依赖于异噬作用的激活,以及自噬受体的主动清除。
Cells. 2024 Jul 26;13(15):1256. doi: 10.3390/cells13151256.
7
Infection of Human Skin Models with Herpes Simplex Virus 1: Accessibility of the Receptor Nectin-1 during Formation or Impairment of Epidermal Barriers Is Restricted by Tight Junctions.单纯疱疹病毒 1 感染人类皮肤模型:在表皮屏障形成或损伤过程中,受体 nectin-1 的可及性受紧密连接限制。
J Virol. 2023 Jun 29;97(6):e0026223. doi: 10.1128/jvi.00262-23. Epub 2023 Jun 8.
8
The Expression of Plasmacytoid Dendritic Cells and TLR7/9-MyD88-IRAKs Pathway in Chronic Eczema Lesions.浆细胞样树突状细胞及TLR7/9-MyD88-IRAKs通路在慢性湿疹皮损中的表达
Clin Cosmet Investig Dermatol. 2023 Apr 24;16:1079-1087. doi: 10.2147/CCID.S405491. eCollection 2023.
9
Use of a Silkworm () Larvae By-Product for the Treatment of Atopic Dermatitis: Inhibition of NF-κB Nuclear Translocation and MAPK Signaling.利用家蚕幼虫副产物治疗特应性皮炎:抑制 NF-κB 核易位和 MAPK 信号通路。
Nutrients. 2023 Apr 5;15(7):1775. doi: 10.3390/nu15071775.
10
Infection: Relapsing Atopic Dermatitis and Microbial Restoration.感染:复发性特应性皮炎与微生物恢复
Antibiotics (Basel). 2023 Jan 20;12(2):222. doi: 10.3390/antibiotics12020222.
J Virol. 2021 Oct 13;95(21):e0133821. doi: 10.1128/JVI.01338-21. Epub 2021 Aug 11.
4
Atopic dermatitis: Role of the skin barrier, environment, microbiome, and therapeutic agents.特应性皮炎:皮肤屏障、环境、微生物群及治疗药物的作用
J Dermatol Sci. 2021 Jun;102(3):142-157. doi: 10.1016/j.jdermsci.2021.04.007. Epub 2021 May 2.
5
The structural basis of herpesvirus entry.疱疹病毒进入的结构基础。
Nat Rev Microbiol. 2021 Feb;19(2):110-121. doi: 10.1038/s41579-020-00448-w. Epub 2020 Oct 21.
6
Which Way Do We Go? Complex Interactions in Atopic Dermatitis Pathogenesis.我们该往何处去?特应性皮炎发病机制中的复杂相互作用。
J Invest Dermatol. 2021 Feb;141(2):274-284. doi: 10.1016/j.jid.2020.07.006. Epub 2020 Sep 15.
7
Atopic dermatitis.特应性皮炎。
Lancet. 2020 Aug 1;396(10247):345-360. doi: 10.1016/S0140-6736(20)31286-1.
8
Claudin-1 decrease impacts epidermal barrier function in atopic dermatitis lesions dose-dependently.Claudin-1 的减少会使特应性皮炎皮损的表皮屏障功能呈剂量依赖性下降。
Sci Rep. 2020 Feb 6;10(1):2024. doi: 10.1038/s41598-020-58718-9.
9
Eczema Herpeticum: Clinical and Pathophysiological Aspects.疱疹样湿疹:临床与病理生理学方面。
Clin Rev Allergy Immunol. 2020 Aug;59(1):1-18. doi: 10.1007/s12016-019-08768-3.
10
Loss of ATP2A2 Allows Herpes Simplex Virus 1 Infection of a Human Epidermis Model by Disrupting Innate Immunity and Barrier Function.ATP2A2 的缺失通过破坏先天免疫和屏障功能允许单纯疱疹病毒 1 感染人类表皮模型。
J Invest Dermatol. 2018 Dec;138(12):2540-2549. doi: 10.1016/j.jid.2018.05.019. Epub 2018 Jun 2.