Ali Mir, LaCanna Ryan, Lian Zhaorui, Huang Jian, Tan Yinfei, Shao Wenna, Yu Xiang, Tian Ying
Department of Cardiovascular Sciences, Center for Translational Medicine, Temple University Lewis Katz School of Medicine, Philadelphia, PA 19140, USA.
Coriell Institute for Medical Research, Camden, NJ 08103, USA.
iScience. 2022 Aug 3;25(8):104843. doi: 10.1016/j.isci.2022.104843. eCollection 2022 Aug 19.
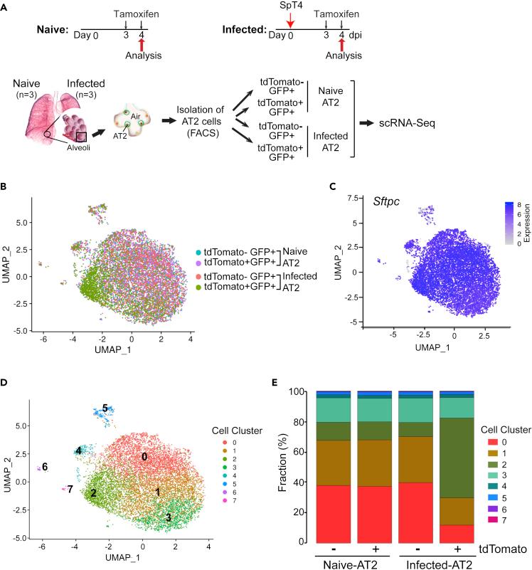
The significance of alveolar epithelial type 2 (AT2) cell proliferation for lung alveolar epithelial homeostasis and regeneration after injury has been widely accepted. However, the heterogeneity of AT2 cell population for cell proliferation capacity remains disputed. By single-cell RNA sequencing and genetic lineage labeling using the Ki67 knock-in mouse model, we map all proliferative AT2 cells in homeostatic and regenerating murine lungs after injury induced by infection. The proliferative AT2 cell population displays a unique transcriptional program, which is regulated by activating transcription factor 3 (ATF3) and thyroid hormone receptor alpha (THRA) transcription factors. Overexpression of these two transcription factors in AT2 cells promoted AT2 cell proliferation and improved lung function after injury. These results indicate that increased expression of ATF3 and THRA at the onset of lung epithelial regeneration is required to permit rapid AT2 cell proliferation and hence progression through the recovery of lung epithelium.
肺泡Ⅱ型(AT2)细胞增殖对肺上皮稳态及损伤后再生的重要性已被广泛认可。然而,AT2细胞群体在细胞增殖能力方面的异质性仍存在争议。通过单细胞RNA测序以及使用Ki67基因敲入小鼠模型进行遗传谱系标记,我们绘制了感染诱导损伤后稳态和再生小鼠肺中所有增殖性AT2细胞的图谱。增殖性AT2细胞群体表现出独特的转录程序,该程序由激活转录因子3(ATF3)和甲状腺激素受体α(THRA)转录因子调控。在AT2细胞中过表达这两种转录因子可促进AT2细胞增殖,并改善损伤后的肺功能。这些结果表明,肺上皮再生开始时ATF3和THRA表达增加是实现AT2细胞快速增殖从而推动肺上皮恢复进程所必需的。