• 文献检索
  • 文档翻译
  • 深度研究
  • 学术资讯
  • Suppr Zotero 插件Zotero 插件
  • 邀请有礼
  • 套餐&价格
  • 历史记录
应用&插件
Suppr Zotero 插件Zotero 插件浏览器插件Mac 客户端Windows 客户端微信小程序
定价
高级版会员购买积分包购买API积分包
服务
文献检索文档翻译深度研究API 文档MCP 服务
关于我们
关于 Suppr公司介绍联系我们用户协议隐私条款
关注我们

Suppr 超能文献

核心技术专利:CN118964589B侵权必究
粤ICP备2023148730 号-1Suppr @ 2026

文献检索

告别复杂PubMed语法,用中文像聊天一样搜索,搜遍4000万医学文献。AI智能推荐,让科研检索更轻松。

立即免费搜索

文件翻译

保留排版,准确专业,支持PDF/Word/PPT等文件格式,支持 12+语言互译。

免费翻译文档

深度研究

AI帮你快速写综述,25分钟生成高质量综述,智能提取关键信息,辅助科研写作。

立即免费体验

兔肩胛间棕色脂肪组织在生理条件下白化的比较转录组分析。

Comparative transcriptomic analysis of rabbit interscapular brown adipose tissue whitening under physiological conditions.

机构信息

Key Laboratory of Regenerative Biology, Guangdong Provincial Key Laboratory of Stem Cell and Regenerative Medicine, Guangzhou Institutes of Biomedicine and Health, Chinese Academy of Sciences, Guangzhou, China.

University of Chinese Academy of Sciences, Beijing, China.

出版信息

Adipocyte. 2022 Dec;11(1):529-549. doi: 10.1080/21623945.2022.2111053.

DOI:10.1080/21623945.2022.2111053
PMID:36000239
原文链接:https://pmc.ncbi.nlm.nih.gov/articles/PMC9427046/
Abstract

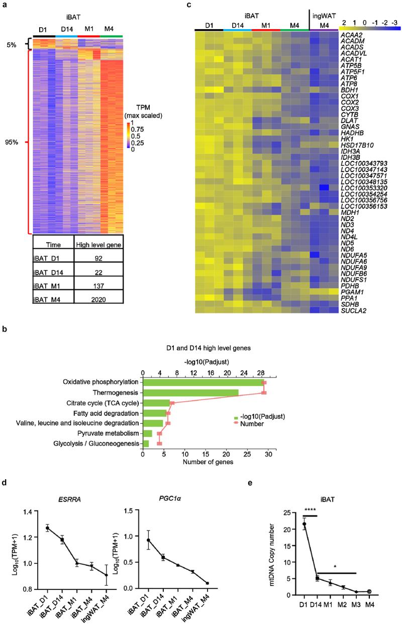
Interscapular brown adipose tissue (iBAT) of both rabbits and humans exhibits a similar whitening phenomenon under physiological conditions. However, a detailed characterization of iBAT whitening in them is still lacking. Here, we chose rabbits as a model to gain a better understanding of the molecular signature changes during the whitening process of iBAT by transcriptomic analysis of rabbit iBAT at day 1, day 14, 1 month and 4 months after birth. We applied non-invasive MRI imaging to monitor the whitening process and correlated these changes with analysis of morphological, histological and molecular features. Principal component analysis (PCA) of differentially expressed genes delineated three major phases for the whitening process as Brown, Transition and Whitened BAT phases. RNA-sequencing data revealed that whitening of iBAT was an orchestrated process where multiple types of cells and tissues participated in a variety of physiological processes including neovascularization, formation of new nervous networks and immune regulation. Several key metabolic and signalling pathways contributed to whitening of iBAT, and immune cells and immune regulation appeared to play an overarching role.

摘要

兔和人类的肩胛间棕色脂肪组织 (iBAT) 在生理条件下均表现出类似的白化现象。然而,它们的 iBAT 白化的详细特征描述仍然缺乏。在这里,我们选择兔子作为模型,通过对出生后 1 天、14 天、1 个月和 4 个月的兔 iBAT 的转录组分析,来更好地了解 iBAT 白化过程中的分子特征变化。我们应用非侵入性 MRI 成像来监测白化过程,并将这些变化与形态学、组织学和分子特征分析相关联。差异表达基因的主成分分析 (PCA) 将白化过程划分为三个主要阶段:棕色、过渡和白化 BAT 阶段。RNA-seq 数据显示,iBAT 的白化是一个协调的过程,其中多种类型的细胞和组织参与了多种生理过程,包括新生血管形成、新神经网络的形成和免疫调节。几个关键的代谢和信号通路有助于 iBAT 的白化,免疫细胞和免疫调节似乎起着主导作用。

https://cdn.ncbi.nlm.nih.gov/pmc/blobs/df3f/9427046/bdaf75fcf0d7/KADI_A_2111053_F0006_OC.jpg
https://cdn.ncbi.nlm.nih.gov/pmc/blobs/df3f/9427046/26416a592646/KADI_A_2111053_F0001_OC.jpg
https://cdn.ncbi.nlm.nih.gov/pmc/blobs/df3f/9427046/4a6e23fb927a/KADI_A_2111053_F0002_OC.jpg
https://cdn.ncbi.nlm.nih.gov/pmc/blobs/df3f/9427046/9cbf478e1db5/KADI_A_2111053_F0003_OC.jpg
https://cdn.ncbi.nlm.nih.gov/pmc/blobs/df3f/9427046/275a7fa7cddf/KADI_A_2111053_F0004_OC.jpg
https://cdn.ncbi.nlm.nih.gov/pmc/blobs/df3f/9427046/2b6d7a0e7220/KADI_A_2111053_F0005_OC.jpg
https://cdn.ncbi.nlm.nih.gov/pmc/blobs/df3f/9427046/bdaf75fcf0d7/KADI_A_2111053_F0006_OC.jpg
https://cdn.ncbi.nlm.nih.gov/pmc/blobs/df3f/9427046/26416a592646/KADI_A_2111053_F0001_OC.jpg
https://cdn.ncbi.nlm.nih.gov/pmc/blobs/df3f/9427046/4a6e23fb927a/KADI_A_2111053_F0002_OC.jpg
https://cdn.ncbi.nlm.nih.gov/pmc/blobs/df3f/9427046/9cbf478e1db5/KADI_A_2111053_F0003_OC.jpg
https://cdn.ncbi.nlm.nih.gov/pmc/blobs/df3f/9427046/275a7fa7cddf/KADI_A_2111053_F0004_OC.jpg
https://cdn.ncbi.nlm.nih.gov/pmc/blobs/df3f/9427046/2b6d7a0e7220/KADI_A_2111053_F0005_OC.jpg
https://cdn.ncbi.nlm.nih.gov/pmc/blobs/df3f/9427046/bdaf75fcf0d7/KADI_A_2111053_F0006_OC.jpg

相似文献

1
Comparative transcriptomic analysis of rabbit interscapular brown adipose tissue whitening under physiological conditions.兔肩胛间棕色脂肪组织在生理条件下白化的比较转录组分析。
Adipocyte. 2022 Dec;11(1):529-549. doi: 10.1080/21623945.2022.2111053.
2
Brown adipose tissue involution associated with progressive restriction in progenitor competence.棕色脂肪组织退化与祖细胞功能逐渐受限有关。
Cell Rep. 2022 Apr 12;39(2):110575. doi: 10.1016/j.celrep.2022.110575.
3
Integrated analysis of microRNAs, circular RNAs, long non-coding RNAs, and mRNAs revealed competing endogenous RNA networks involved in brown adipose tissue whitening in rabbits.环状 RNA、长链非编码 RNA 和 mRNAs 的综合分析揭示了涉及兔棕色脂肪组织白化的竞争性内源性 RNA 网络。
BMC Genomics. 2022 Nov 28;23(1):779. doi: 10.1186/s12864-022-09025-2.
4
Comparative transcriptome and Lipidome analyses suggest a lipid droplet-specific response to heat exposure of brown adipose tissue in normal and obese mice.比较转录组和脂质组分析表明,正常和肥胖小鼠的棕色脂肪组织在受热时脂滴会产生特异性反应。
Life Sci. 2022 Jun 15;299:120540. doi: 10.1016/j.lfs.2022.120540. Epub 2022 Apr 8.
5
Characterising nitric oxide-mediated metabolic benefits of low-dose ultraviolet radiation in the mouse: a focus on brown adipose tissue.描述低剂量紫外线辐射通过一氧化氮介导的小鼠代谢益处:以棕色脂肪组织为重点。
Diabetologia. 2020 Jan;63(1):179-193. doi: 10.1007/s00125-019-05022-5. Epub 2019 Nov 11.
6
PPAR-α activation counters brown adipose tissue whitening: a comparative study between high-fat- and high-fructose-fed mice.过氧化物酶体增殖物激活受体-α 的激活可对抗棕色脂肪组织的白化:高脂肪和高果糖喂养的小鼠之间的比较研究。
Nutrition. 2020 Oct;78:110791. doi: 10.1016/j.nut.2020.110791. Epub 2020 Mar 6.
7
Cerenkov luminescence imaging of interscapular brown adipose tissue using a TSPO-targeting PET probe in the UCP1 ThermoMouse.利用 TSPO 靶向 PET 探针在 UCP1 热鼠中对肩胛间棕色脂肪组织进行契伦科夫发光成像。
Theranostics. 2022 Aug 29;12(14):6380-6394. doi: 10.7150/thno.74828. eCollection 2022.
8
Dynamics of transcriptome and chromatin accessibility revealed sequential regulation of potential transcription factors during the brown adipose tissue whitening in rabbits.转录组和染色质可及性动力学揭示了家兔棕色脂肪组织白化过程中潜在转录因子的顺序调控。
Front Cell Dev Biol. 2022 Sep 26;10:981661. doi: 10.3389/fcell.2022.981661. eCollection 2022.
9
Dynamic contrast-enhanced MRI of brown and beige adipose tissues.棕色和米色脂肪组织的动态对比增强磁共振成像
Magn Reson Med. 2020 Jul;84(1):384-395. doi: 10.1002/mrm.28118. Epub 2019 Dec 4.
10
Interscapular brown adipose tissue denervation does not promote the oxidative activity of inguinal white adipose tissue in male mice.肩胛间棕色脂肪组织去神经支配不会促进雄性小鼠腹股沟白色脂肪组织的氧化活性。
Am J Physiol Endocrinol Metab. 2018 Nov 1;315(5):E815-E824. doi: 10.1152/ajpendo.00210.2018. Epub 2018 Aug 28.

引用本文的文献

1
Quantitative assessment of brown adipose tissue whitening in a high-fat-diet murine model using synthetic magnetic resonance imaging.使用合成磁共振成像对高脂饮食小鼠模型中的棕色脂肪组织白化进行定量评估。
Heliyon. 2024 Mar 9;10(6):e27314. doi: 10.1016/j.heliyon.2024.e27314. eCollection 2024 Mar 30.
2
Progress and obstacles in transplantation of brown adipose tissue or engineered cells with thermogenic potential for metabolic benefits.棕色脂肪组织或具有产热潜能的工程细胞移植用于代谢益处的进展和障碍。
Front Endocrinol (Lausanne). 2023 May 16;14:1191278. doi: 10.3389/fendo.2023.1191278. eCollection 2023.

本文引用的文献

1
Brown adipose tissue involution associated with progressive restriction in progenitor competence.棕色脂肪组织退化与祖细胞功能逐渐受限有关。
Cell Rep. 2022 Apr 12;39(2):110575. doi: 10.1016/j.celrep.2022.110575.
2
Progressive brown adipocyte dysfunction: Whitening and impaired nonshivering thermogenesis as long-term obesity complications.进行性棕色脂肪细胞功能障碍:肥胖长期并发症的白化和受损的非颤抖性产热。
J Nutr Biochem. 2022 Jul;105:109002. doi: 10.1016/j.jnutbio.2022.109002. Epub 2022 Mar 26.
3
A single-cell atlas of human and mouse white adipose tissue.
人类和小鼠白色脂肪组织的单细胞图谱
Nature. 2022 Mar;603(7903):926-933. doi: 10.1038/s41586-022-04518-2. Epub 2022 Mar 16.
4
The transcriptional profile of adipose-derived stromal cells (ASC) mirrors the whitening of adipose tissue with age.脂肪来源基质细胞(ASC)的转录谱反映了脂肪组织随年龄增长而出现的变白现象。
Eur J Cell Biol. 2022 Apr;101(2):151206. doi: 10.1016/j.ejcb.2022.151206. Epub 2022 Feb 8.
5
Adipose-tissue plasticity in health and disease.健康与疾病中的脂肪组织可塑性。
Cell. 2022 Feb 3;185(3):419-446. doi: 10.1016/j.cell.2021.12.016.
6
Novel insights into adipose tissue heterogeneity.对脂肪组织异质性的新认识。
Rev Endocr Metab Disord. 2022 Feb;23(1):5-12. doi: 10.1007/s11154-021-09703-8. Epub 2021 Dec 21.
7
De Novo Reconstruction of Transcriptome Identified Long Non-Coding RNA Regulator of Aging-Related Brown Adipose Tissue Whitening in Rabbits.转录组的从头重建鉴定出与兔衰老相关的棕色脂肪组织白化的长链非编码RNA调控因子。
Biology (Basel). 2021 Nov 13;10(11):1176. doi: 10.3390/biology10111176.
8
Emerging roles of epigenetic regulation in obesity and metabolic disease.表观遗传调控在肥胖和代谢性疾病中的新兴作用。
J Biol Chem. 2021 Nov;297(5):101296. doi: 10.1016/j.jbc.2021.101296. Epub 2021 Oct 9.
9
Interferon regulatory factor 7 impairs cellular metabolism in aging adipose-derived stromal cells.干扰素调节因子7损害衰老脂肪来源基质细胞的细胞代谢。
J Cell Sci. 2021 Jun 1;134(11). doi: 10.1242/jcs.256230. Epub 2021 Jun 7.
10
Epidemiology and determinants of obesity in China.中国肥胖症的流行病学及决定因素。
Lancet Diabetes Endocrinol. 2021 Jun;9(6):373-392. doi: 10.1016/S2213-8587(21)00045-0.