Suppr超能文献

紫外线照射增强二氧化钛改性氧化锆种植体的成骨活性

Enhanced osteogenic activity of titania-modified zirconia implant by ultraviolet irradiation.

作者信息

Tang Shuang, Wang Yan, Zong Zhenyu, Ding Ning, Zhang Zutai

机构信息

Beijing Institute of Dental Research, School of Stomatology, Capital Medical University, Beijing, China.

出版信息

Front Bioeng Biotechnol. 2022 Aug 8;10:945869. doi: 10.3389/fbioe.2022.945869. eCollection 2022.

Abstract

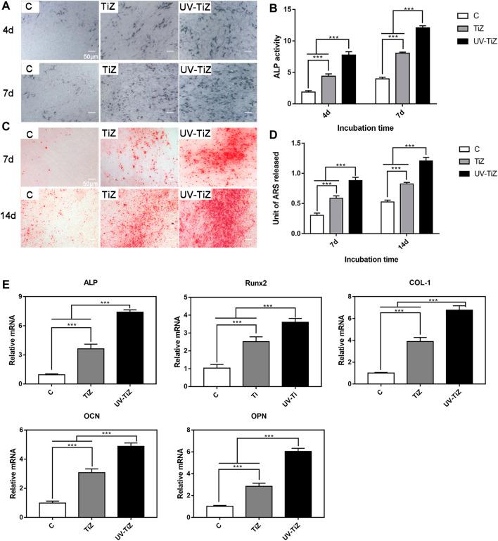
Zirconia is a superior implant material owing to its high mechanical strength, durable corrosion resistance, superior aesthetic effect and excellent biocompatibility. However, the bioactivity of zirconia surfaces remains a great challenge for implant osseointegration. A titania (TiO) coating was innovatively synthesized on the surface of zirconia by infiltration in a suspension of zirconium oxychloride and titania for dense sintering. Subsequently, the coating was subjected to ultraviolet (UV) light to enhance the biological inertness of zirconia. Scanning electron microscopy (SEM), X-ray photoelectron spectroscopy (XPS), X-ray diffraction (XRD) and contact angle analysis were conducted to confirm the surface characteristics. Afterwards, assessments of cell adhesion, proliferation and osteogenic differentiation of MC3T3-E1 cells were performed. Zirconia samples were implanted into rat femurs to assess biocompatibility and host tissue response . Micro-CT evaluation and histological testing were conducted. After UV irradiation, the content of hydroxyl groups and hydrophilicity of TiO-modified zirconia were significantly increased. The results of experiments showed that TiO-modified zirconia subjected to UV light could promote cell proliferation and spreading, enhance ALP activity and the degree of mineralization, and upregulate osteogenesis-related genes. Furthermore, assessments confirmed that UV-irradiated TiO-modified zirconia implants maximized the promotion of osseointegration. TiO-modified zirconia after UV treatment will have broad clinical application prospects in improving the osseointegration of zirconia implants.

摘要

氧化锆因其高机械强度、持久的耐腐蚀性、卓越的美学效果和出色的生物相容性而成为一种优质的植入材料。然而,氧化锆表面的生物活性仍然是植入物骨整合面临的巨大挑战。通过在氧氯化锆和二氧化钛的悬浮液中渗透进行致密烧结,在氧化锆表面创新地合成了二氧化钛(TiO)涂层。随后,对该涂层进行紫外线(UV)照射以增强氧化锆的生物惰性。进行扫描电子显微镜(SEM)、X射线光电子能谱(XPS)、X射线衍射(XRD)和接触角分析以确认表面特性。之后,对MC3T3-E1细胞的细胞粘附、增殖和成骨分化进行评估。将氧化锆样品植入大鼠股骨以评估生物相容性和宿主组织反应。进行显微CT评估和组织学测试。紫外线照射后,TiO改性氧化锆的羟基含量和亲水性显著增加。实验结果表明,经紫外线处理的TiO改性氧化锆可促进细胞增殖和铺展,增强碱性磷酸酶(ALP)活性和矿化程度,并上调成骨相关基因。此外,评估证实,紫外线照射的TiO改性氧化锆植入物对骨整合的促进作用最大。紫外线处理后的TiO改性氧化锆在改善氧化锆植入物的骨整合方面将具有广阔的临床应用前景。

https://cdn.ncbi.nlm.nih.gov/pmc/blobs/93ba/9393212/7aca3b8e1939/fbioe-10-945869-g001.jpg

文献检索

告别复杂PubMed语法,用中文像聊天一样搜索,搜遍4000万医学文献。AI智能推荐,让科研检索更轻松。

立即免费搜索

文件翻译

保留排版,准确专业,支持PDF/Word/PPT等文件格式,支持 12+语言互译。

免费翻译文档

深度研究

AI帮你快速写综述,25分钟生成高质量综述,智能提取关键信息,辅助科研写作。

立即免费体验