Suppr超能文献

以单细胞分辨率揭示非唐氏综合征急性巨核细胞白血病的肿瘤内异质性。

Revealing the intratumoral heterogeneity of non-DS acute megakaryoblastic leukemia in single-cell resolution.

作者信息

Su Narun, Li Zifeng, Yang Jiapeng, Fu Yang, Zhu Xiaohua, Miao Hui, Yu Yi, Jiang Wenjin, Le Jun, Qian Xiaowen, Wang Hongsheng, Qian Maoxiang, Zhai Xiaowen

机构信息

Department of Hematology and Oncology, National Children's Medical Center, Children's Hospital of Fudan University, Shanghai, China.

National Children's Medical Center and the Shanghai Key Laboratory of Medical Epigenetics, Institute of Pediatrics, Institutes of Biomedical Sciences, Children's Hospital of Fudan University, Fudan University, Shanghai, China.

出版信息

Front Oncol. 2022 Aug 8;12:915833. doi: 10.3389/fonc.2022.915833. eCollection 2022.

Abstract

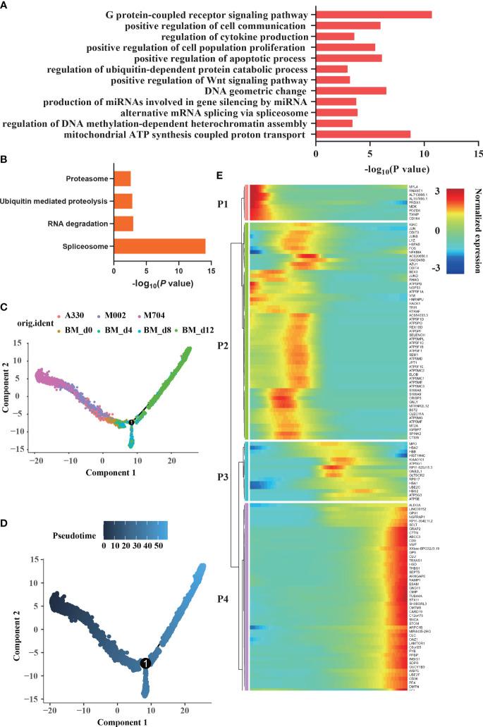
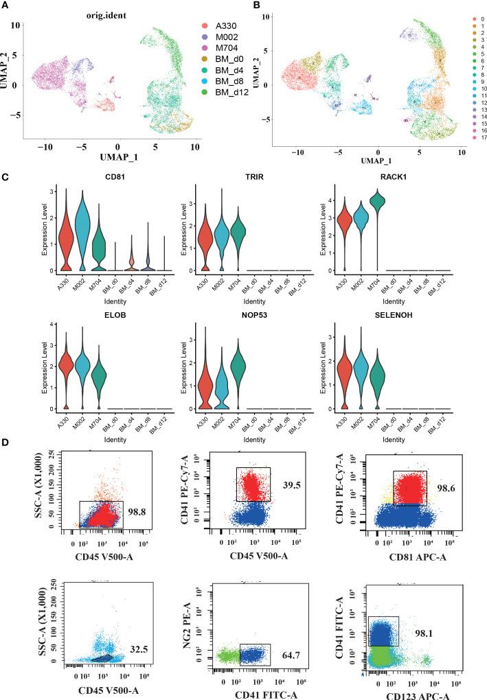
Pediatric acute megakaryoblastic leukemia (AMKL) is a subtype of acute myeloid leukemia (AML) characterized by abnormal megakaryoblasts, and it is divided into the AMKL patients with Down syndrome (DS-AMKL) and AMKL patients without DS (non-DS-AMKL). Pediatric non-DS-AMKL is a heterogeneous disease with extremely poor outcome. We performed single-cell RNA sequencing (scRNA-seq) of the bone marrow from two fusion-positive and one fusion-positive non-DS-AMKL children. Meanwhile, we downloaded the scRNA-seq data of normal megakaryocyte (MK) cells of the fetal liver and bone marrow from healthy donors as normal controls. We conducted cell clustering, cell-type identification, inferCNV analysis, Gene Ontology (GO), Kyoto Encyclopedia of Genes and Genomes (KEGG) enrichment, and Monocle2 analysis to investigate the intratumoral heterogeneity of AMKL. Using canonical markers, we identified and characterized the abnormal blasts and other normal immune cells from three AMKL samples. We found intratumoral heterogeneity of AMKL in various cell-type proportions, malignant cells' diverse copy number variations (CNVs), maturities, significant genes expressions, and enriched pathways. We also identified potential markers for pediatric AMKL, namely, , , , , , and . Our work offered insight into the heterogeneity of pediatric acute megakaryoblastic leukemia and established the single-cell transcriptomic landscape of AMKL for the first time.

摘要

小儿急性巨核细胞白血病(AMKL)是急性髓系白血病(AML)的一种亚型,其特征为异常巨核母细胞,分为唐氏综合征相关的AMKL患者(DS-AMKL)和非唐氏综合征相关的AMKL患者(非DS-AMKL)。小儿非DS-AMKL是一种异质性疾病,预后极差。我们对两名融合阳性和一名融合阳性非DS-AMKL儿童的骨髓进行了单细胞RNA测序(scRNA-seq)。同时,我们下载了来自健康供体的胎儿肝脏和骨髓正常巨核细胞(MK)的scRNA-seq数据作为正常对照。我们进行了细胞聚类、细胞类型鉴定、inferCNV分析、基因本体论(GO)、京都基因与基因组百科全书(KEGG)富集分析和Monocle2分析,以研究AMKL的肿瘤内异质性。使用标准标志物,我们从三个AMKL样本中鉴定并表征了异常母细胞和其他正常免疫细胞。我们发现AMKL在各种细胞类型比例、恶性细胞的不同拷贝数变异(CNV)、成熟度、显著基因表达和富集途径方面存在肿瘤内异质性。我们还鉴定了小儿AMKL的潜在标志物,即 、 、 、 、 和 。我们的工作为小儿急性巨核细胞白血病的异质性提供了见解,并首次建立了AMKL的单细胞转录组图谱。

https://cdn.ncbi.nlm.nih.gov/pmc/blobs/ab53/9394455/366a11372547/fonc-12-915833-g001.jpg

文献AI研究员

20分钟写一篇综述,助力文献阅读效率提升50倍。

立即体验

用中文搜PubMed

大模型驱动的PubMed中文搜索引擎

马上搜索

文档翻译

学术文献翻译模型,支持多种主流文档格式。

立即体验