Suppr超能文献

代谢成熟增加了人诱导多能干细胞衍生心肌细胞对缺氧损伤的易感性。

Metabolic Maturation Increases Susceptibility to Hypoxia-induced Damage in Human iPSC-derived Cardiomyocytes.

机构信息

Department of Cardiology, Laboratory of Experimental Cardiology, Regenerative Medicine Centre Utrecht, University Medical Centre Utrecht, University Utrecht, Utrecht, The Netherlands.

Cardiovascular Institute and Department of Medicine, Stanford University, Stanford, CA, USA.

出版信息

Stem Cells Transl Med. 2022 Oct 21;11(10):1040-1051. doi: 10.1093/stcltm/szac061.

Abstract

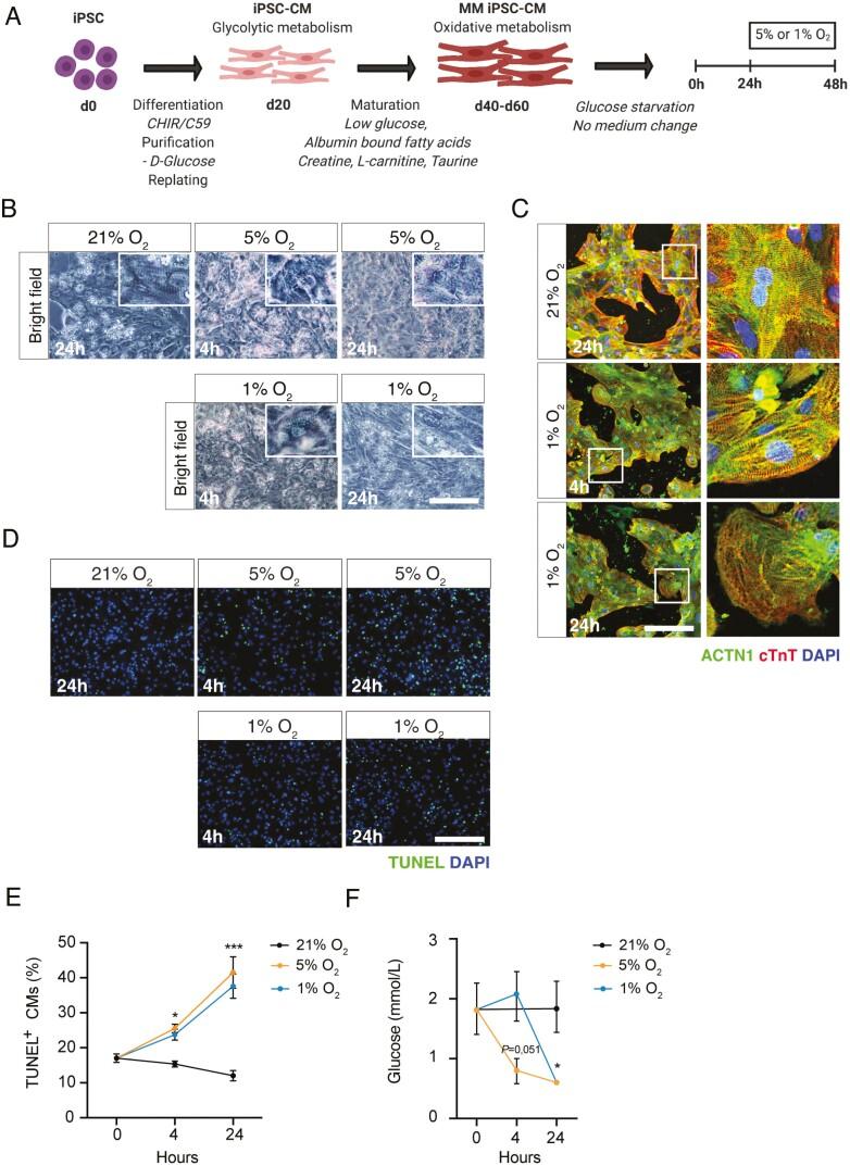
The development of new cardioprotective approaches using in vivo models of ischemic heart disease remains challenging as differences in cardiac physiology, phenotype, and disease progression between humans and animals influence model validity and prognostic value. Furthermore, economical and ethical considerations have to be taken into account, especially when using large animal models with relevance for conducting preclinical studies. The development of human-induced pluripotent stem cell-derived cardiomyocytes (iPSC-CMs) has opened new opportunities for in vitro studies on cardioprotective compounds. However, the immature cellular phenotype of iPSC-CMs remains a roadblock for disease modeling. Here, we show that metabolic maturation renders the susceptibility of iPSC-CMs to hypoxia further toward a clinically representative phenotype. iPSC-CMs cultured in a conventional medium did not show significant cell death after exposure to hypoxia. In contrast, metabolically matured (MM) iPSC-CMs showed inhibited mitochondrial respiration after exposure to hypoxia and increased cell death upon increased durations of hypoxia. Furthermore, we confirmed the applicability of MM iPSC-CMs for in vitro studies of hypoxic damage by validating the known cardioprotective effect of necroptosis inhibitor necrostatin-1. Our results provide important steps to improving and developing valid and predictive human in vitro models of ischemic heart disease.

摘要

利用缺血性心脏病的体内模型开发新的心脏保护方法仍然具有挑战性,因为人类和动物之间的心脏生理学、表型和疾病进展的差异会影响模型的有效性和预测价值。此外,还必须考虑经济和伦理因素,特别是在使用与进行临床前研究相关的大型动物模型时。人诱导多能干细胞衍生的心肌细胞(iPSC-CMs)的发展为心脏保护化合物的体外研究开辟了新的机会。然而,iPSC-CMs 不成熟的细胞表型仍然是疾病建模的障碍。在这里,我们表明代谢成熟使 iPSC-CMs 对缺氧的敏感性进一步向更具临床代表性的表型靠拢。在常规培养基中培养的 iPSC-CMs 在暴露于缺氧后不会发生明显的细胞死亡。相比之下,代谢成熟(MM)的 iPSC-CMs 在暴露于缺氧后抑制线粒体呼吸,并在缺氧时间延长时增加细胞死亡。此外,我们通过验证坏死抑制剂 Necrostatin-1 的已知心脏保护作用,证实了 MM iPSC-CMs 适用于缺氧损伤的体外研究。我们的研究结果为改善和开发有效的、具有预测性的缺血性心脏病的人类体外模型提供了重要步骤。

https://cdn.ncbi.nlm.nih.gov/pmc/blobs/19e4/9585948/a72fe9ee302f/szac061_fig6.jpg

文献检索

告别复杂PubMed语法,用中文像聊天一样搜索,搜遍4000万医学文献。AI智能推荐,让科研检索更轻松。

立即免费搜索

文件翻译

保留排版,准确专业,支持PDF/Word/PPT等文件格式,支持 12+语言互译。

免费翻译文档

深度研究

AI帮你快速写综述,25分钟生成高质量综述,智能提取关键信息,辅助科研写作。

立即免费体验