Suppr超能文献

通过区域负载含环丙沙星的壳聚糖水凝胶对微弧氧化钛进行表面改性以改善其生物学性能。

Surface configuration of microarc oxidized Ti with regionally loaded chitosan hydrogel containing ciprofloxacin for improving biological performance.

作者信息

Zhou Rui, Zhou Ying, Cheng Jiahui, Cao Jianyun, Li Ming, Yu Hailing, Wei Daqing, Li Baoqiang, Wang Yaming, Zhou Yu

机构信息

State Key Laboratory for Mechanical Behavior of Materials, Xi'an Jiaotong University, Xi'an, 710049, PR China.

The Second Affiliated Hospital of Xi'an Jiaotong University (Xibei Hospital), Xi'an, 710004, PR China.

出版信息

Mater Today Bio. 2022 Aug 8;16:100380. doi: 10.1016/j.mtbio.2022.100380. eCollection 2022 Dec.

Abstract

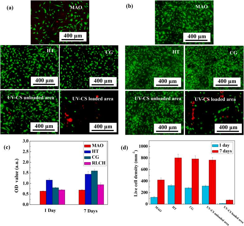
The bacterial colonization and poor osseointegration of Ti implants significantly compromise their applications in load-bearing bone repair and replacement. To endorse the Ti with both excellent bioactivity and antibacterial ability, we developed a microarc oxidation coating that was modified uniformly by hydroxyapatite (HA) nanodots arrays and loaded regionally with chitosan hydrogel containing ciprofloxacin. The bonding between the HA nanodots covered coating and the chitosan hydrogel is further enhanced via silanization and chemical grafting of glutaraldehyde. Benefiting from the regionally loaded structure of the chitosan hydrogel, the chitosan hydrogel unloaded area can promote the cell adhesion and proliferation with excellent bioactivity, though relatively low OD value of cck8 has been observed at the beginning of the cell culturing. Whereas, the OD value of cck8 rises with the prolongation of the cell culturing time due to the degradation of the regionally loaded chitosan hydrogel. With the help of the laden ciprofloxacin in chitosan hydrogels, the sample effectively sterilizes the bacterial with a bacteriostatic ring. Therefore, regional loading of chitosan hydrogel containing ciprofloxacin on the modified microarc oxidation coating is a good approach to endorse Ti with both excellent bioactivity and antibacterial ability.

摘要

钛植入物的细菌定植和较差的骨整合显著限制了它们在承重骨修复和置换中的应用。为了赋予钛优异的生物活性和抗菌能力,我们开发了一种微弧氧化涂层,该涂层由羟基磷灰石(HA)纳米点阵列均匀修饰,并局部负载含环丙沙星的壳聚糖水凝胶。通过硅烷化和戊二醛的化学接枝,进一步增强了覆盖有HA纳米点的涂层与壳聚糖水凝胶之间的结合。受益于壳聚糖水凝胶的局部负载结构,壳聚糖水凝胶未负载区域可促进细胞粘附和增殖,具有优异的生物活性,尽管在细胞培养开始时观察到cck8的OD值相对较低。然而,由于局部负载的壳聚糖水凝胶的降解,随着细胞培养时间的延长,cck8的OD值升高。借助壳聚糖水凝胶中负载的环丙沙星,样品通过抑菌环有效地对细菌进行了杀菌。因此,在改性微弧氧化涂层上局部负载含环丙沙星的壳聚糖水凝胶是赋予钛优异生物活性和抗菌能力的良好方法。

https://cdn.ncbi.nlm.nih.gov/pmc/blobs/eaf7/9399291/7e5deb0191b9/ga1.jpg

文献检索

告别复杂PubMed语法,用中文像聊天一样搜索,搜遍4000万医学文献。AI智能推荐,让科研检索更轻松。

立即免费搜索

文件翻译

保留排版,准确专业,支持PDF/Word/PPT等文件格式,支持 12+语言互译。

免费翻译文档

深度研究

AI帮你快速写综述,25分钟生成高质量综述,智能提取关键信息,辅助科研写作。

立即免费体验