• 文献检索
  • 文档翻译
  • 深度研究
  • 学术资讯
  • Suppr Zotero 插件Zotero 插件
  • 邀请有礼
  • 套餐&价格
  • 历史记录
应用&插件
Suppr Zotero 插件Zotero 插件浏览器插件Mac 客户端Windows 客户端微信小程序
定价
高级版会员购买积分包购买API积分包
服务
文献检索文档翻译深度研究API 文档MCP 服务
关于我们
关于 Suppr公司介绍联系我们用户协议隐私条款
关注我们

Suppr 超能文献

核心技术专利:CN118964589B侵权必究
粤ICP备2023148730 号-1Suppr @ 2026

文献检索

告别复杂PubMed语法,用中文像聊天一样搜索,搜遍4000万医学文献。AI智能推荐,让科研检索更轻松。

立即免费搜索

文件翻译

保留排版,准确专业,支持PDF/Word/PPT等文件格式,支持 12+语言互译。

免费翻译文档

深度研究

AI帮你快速写综述,25分钟生成高质量综述,智能提取关键信息,辅助科研写作。

立即免费体验

单月桂酸甘油酯通过抑制Th17、中性粒细胞、巨噬细胞的浸润及改变肠道微生物群来改善右旋糖酐硫酸钠诱导的急性结肠炎。

Glycerol monolaurate ameliorates DSS-induced acute colitis by inhibiting infiltration of Th17, neutrophils, macrophages and altering the gut microbiota.

作者信息

He Ke-Jie, Dong Jia-Hui, Ouyang Xiao-Mei, Huo Ya-Ni, Cheng Xiao-Shen, Lin Ying, Li Yue, Gong Guoyu, Liu Jingjing, Ren Jian-Lin, Guleng Bayasi

机构信息

Department of Gastroenterology, Zhongshan Hospital of Xiamen University, School of Medicine, Xiamen University, Xiamen, China.

Binhai County People's Hospital, Yancheng, China.

出版信息

Front Nutr. 2022 Aug 12;9:911315. doi: 10.3389/fnut.2022.911315. eCollection 2022.

DOI:10.3389/fnut.2022.911315
PMID:36034889
原文链接:https://pmc.ncbi.nlm.nih.gov/articles/PMC9413164/
Abstract

BACKGROUND AND AIMS

Inflammatory bowel disease (IBD) places a heavy medical burden on countries and families due to repeated and prolonged attacks, and the incidence and prevalence of IBD are increasing worldwide. Therefore, finding an effective treatment is a matter of great urgency. Glycerol monolaurate (GML), which has a twelve-carbon chain, is a compound naturally found in human breast milk. Some studies have shown that GML has antibacterial and anti-inflammatory effects. However, the specific mechanism of action remains unclear.

METHODS

Acute colitis was established in mice using 3% DSS, and glycerol monolaurate (500 mg·kg-) was administered for two weeks. QPCR and western blotting were performed to examine the inflammatory status. Mice described were subjected to flow cytometry analysis for immune cell activation.

RESULTS

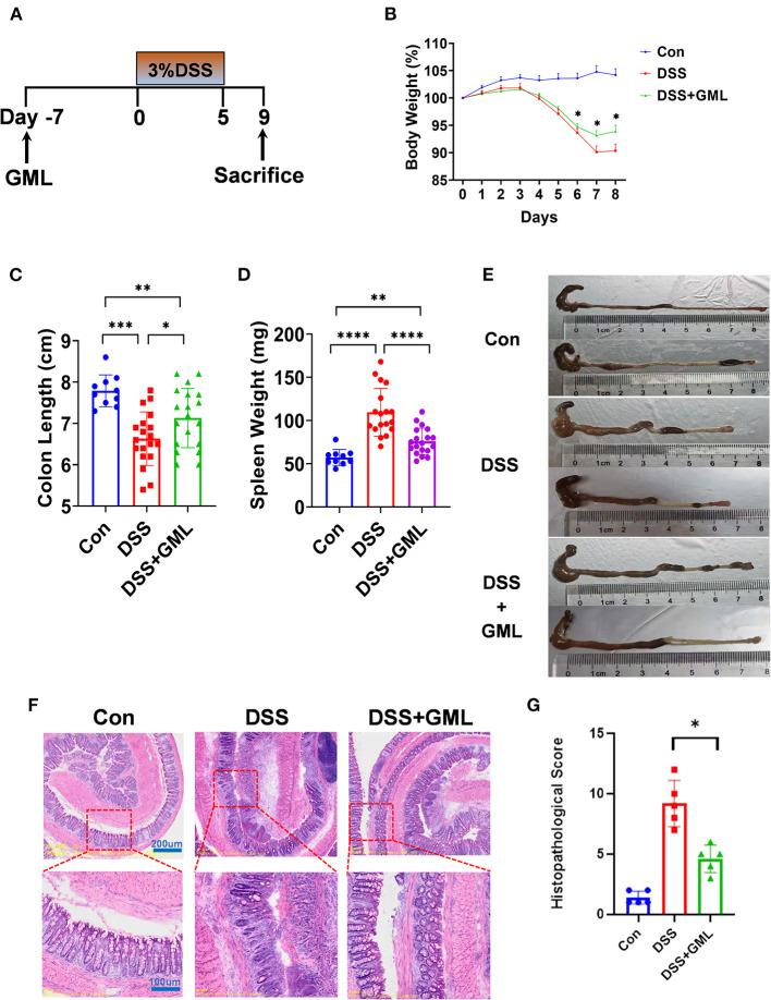
GML treated alleviated macroscopic symptoms such as shortened colons, increased spleen weight, and caused weight loss in mice with DSS-induced colitis. In addition, GML decreased the expression of pro-inflammatory factors (NF-α, IL-1β and IL-1α) and increased the expression of anti-inflammatory factors (IL-10 and TGF-β). GML inhibited the activation of the MAPK and NF-κB signalling pathways, improved tissue damage, and increased the expression of intestinal tight junction proteins. In addition, LPMCs extracted from intestinal tissue via flow cytometry showed that GML treatment led to a decrease of Th17 cells, Neutrophils and Macrophages. 16S rDNA sequencing showed that GML increased the abundance of commensal bacterium such as Akkermansia and Lactobacillus murinus.

CONCLUSIONS

We showed that oral administration of GML ameliorated DSS-induced colitis by inhibiting infiltration of Th17 cells, Neutrophils, and Macrophages, protecting the intestinal mucosal barrier and altered the abundance of commensal bacterium. This study provides new insights into the biological function and therapeutic potential of GML in the treatment of IBD.

摘要

背景与目的

炎症性肠病(IBD)因反复发作且病程迁延,给国家和家庭带来沉重的医疗负担,且IBD在全球的发病率和患病率都在上升。因此,找到有效的治疗方法迫在眉睫。单月桂酸甘油酯(GML)有一条十二碳链,是一种天然存在于人乳中的化合物。一些研究表明GML具有抗菌和抗炎作用。然而,其具体作用机制仍不清楚。

方法

用3%葡聚糖硫酸钠(DSS)在小鼠中建立急性结肠炎模型,并给予单月桂酸甘油酯(500 mg·kg-1)两周。进行定量聚合酶链反应(QPCR)和蛋白质免疫印迹法检测炎症状态。对上述小鼠进行流式细胞术分析以检测免疫细胞激活情况。

结果

GML治疗减轻了DSS诱导的结肠炎小鼠的宏观症状,如结肠缩短、脾脏重量增加和体重减轻。此外,GML降低了促炎因子(NF-α、IL-1β和IL-1α)的表达,增加了抗炎因子(IL-10和TGF-β)的表达。GML抑制丝裂原活化蛋白激酶(MAPK)和核因子κB(NF-κB)信号通路的激活,改善组织损伤,并增加肠道紧密连接蛋白的表达。此外,通过流式细胞术从肠道组织中提取的淋巴细胞(LPMCs)显示,GML治疗导致辅助性T细胞17(Th17)细胞、中性粒细胞和巨噬细胞减少。16S核糖体DNA(rDNA)测序显示,GML增加了诸如阿克曼氏菌和鼠乳杆菌等共生菌的丰度。

结论

我们发现口服GML可通过抑制Th17细胞、中性粒细胞和巨噬细胞的浸润、保护肠道黏膜屏障及改变共生菌丰度来改善DSS诱导的结肠炎。本研究为GML在IBD治疗中的生物学功能和治疗潜力提供了新的见解。

https://cdn.ncbi.nlm.nih.gov/pmc/blobs/8a24/9413164/f715df6a6dfa/fnut-09-911315-g0005.jpg
https://cdn.ncbi.nlm.nih.gov/pmc/blobs/8a24/9413164/0ae6fe66e545/fnut-09-911315-g0001.jpg
https://cdn.ncbi.nlm.nih.gov/pmc/blobs/8a24/9413164/a7a07bbf1439/fnut-09-911315-g0002.jpg
https://cdn.ncbi.nlm.nih.gov/pmc/blobs/8a24/9413164/679789f39989/fnut-09-911315-g0003.jpg
https://cdn.ncbi.nlm.nih.gov/pmc/blobs/8a24/9413164/698afb38655d/fnut-09-911315-g0004.jpg
https://cdn.ncbi.nlm.nih.gov/pmc/blobs/8a24/9413164/f715df6a6dfa/fnut-09-911315-g0005.jpg
https://cdn.ncbi.nlm.nih.gov/pmc/blobs/8a24/9413164/0ae6fe66e545/fnut-09-911315-g0001.jpg
https://cdn.ncbi.nlm.nih.gov/pmc/blobs/8a24/9413164/a7a07bbf1439/fnut-09-911315-g0002.jpg
https://cdn.ncbi.nlm.nih.gov/pmc/blobs/8a24/9413164/679789f39989/fnut-09-911315-g0003.jpg
https://cdn.ncbi.nlm.nih.gov/pmc/blobs/8a24/9413164/698afb38655d/fnut-09-911315-g0004.jpg
https://cdn.ncbi.nlm.nih.gov/pmc/blobs/8a24/9413164/f715df6a6dfa/fnut-09-911315-g0005.jpg

相似文献

1
Glycerol monolaurate ameliorates DSS-induced acute colitis by inhibiting infiltration of Th17, neutrophils, macrophages and altering the gut microbiota.单月桂酸甘油酯通过抑制Th17、中性粒细胞、巨噬细胞的浸润及改变肠道微生物群来改善右旋糖酐硫酸钠诱导的急性结肠炎。
Front Nutr. 2022 Aug 12;9:911315. doi: 10.3389/fnut.2022.911315. eCollection 2022.
2
Novel Gut Microbiota Patterns Involved in the Attenuation of Dextran Sodium Sulfate-Induced Mouse Colitis Mediated by Glycerol Monolaurate via Inducing Anti-inflammatory Responses.甘油单月桂酸酯通过诱导抗炎反应减轻葡聚糖硫酸钠诱导的小鼠结肠炎中涉及的新型肠道微生物群模式。
mBio. 2021 Oct 26;12(5):e0214821. doi: 10.1128/mBio.02148-21. Epub 2021 Oct 12.
3
Maternal supplementation with glycerol monolaurate improves the intestinal health of suckling piglets by inhibiting the NF-κB/MAPK pathways and improving oxidative stability.母体补充月桂酸单甘油酯可通过抑制NF-κB/MAPK信号通路和提高氧化稳定性来改善哺乳仔猪的肠道健康。
Food Funct. 2023 Apr 3;14(7):3290-3303. doi: 10.1039/d3fo00068k.
4
Glycerol monolaurate improved intestinal barrier, antioxidant capacity, inflammatory response and microbiota dysbiosis in large yellow croaker (Larimichthys crocea) fed with high soybean oil diets.甘油月桂酸酯改善了大黄鱼(Larimichthys crocea)在高脂肪大豆油饲料喂养下的肠道屏障、抗氧化能力、炎症反应和微生物群落失调。
Fish Shellfish Immunol. 2023 Oct;141:109031. doi: 10.1016/j.fsi.2023.109031. Epub 2023 Aug 26.
5
2,3,5,4'-Tetrahydroxystilbene-2-O-β-D-glucoside, a major bioactive component from Polygoni multiflori Radix (Heshouwu) suppresses DSS induced acute colitis in BALb/c mice by modulating gut microbiota.2,3,5,4'-四羟基二苯乙烯-2-O-β-D-葡萄糖苷,何首乌的主要生物活性成分,通过调节肠道微生物群抑制 DSS 诱导的 BALb/c 小鼠急性结肠炎。
Biomed Pharmacother. 2021 May;137:111420. doi: 10.1016/j.biopha.2021.111420. Epub 2021 Feb 23.
6
Ganluyin ameliorates DSS-induced ulcerative colitis by inhibiting the enteric-origin LPS/TLR4/NF-κB pathway.甘露饮通过抑制肠源性 LPS/TLR4/NF-κB 通路改善 DSS 诱导的溃疡性结肠炎。
J Ethnopharmacol. 2022 May 10;289:115001. doi: 10.1016/j.jep.2022.115001. Epub 2022 Jan 24.
7
Astragalin Attenuates Dextran Sulfate Sodium (DSS)-Induced Acute Experimental Colitis by Alleviating Gut Microbiota Dysbiosis and Inhibiting NF-κB Activation in Mice.黄芪苷通过减轻肠道微生物群失调和抑制小鼠核因子-κB激活来减轻葡聚糖硫酸钠(DSS)诱导的急性实验性结肠炎。
Front Immunol. 2020 Sep 15;11:2058. doi: 10.3389/fimmu.2020.02058. eCollection 2020.
8
Rhubarb Peony Decoction ameliorates ulcerative colitis in mice by regulating gut microbiota to restoring Th17/Treg balance.大黄牡丹汤通过调节肠道微生物群恢复 Th17/Treg 平衡来改善小鼠溃疡性结肠炎。
J Ethnopharmacol. 2019 Mar 1;231:39-49. doi: 10.1016/j.jep.2018.08.033. Epub 2018 Aug 28.
9
Glycerol Monolaurate Ameliorated Intestinal Barrier and Immunity in Broilers by Regulating Intestinal Inflammation, Antioxidant Balance, and Intestinal Microbiota.甘油单月桂酸酯通过调节肠道炎症、抗氧化平衡和肠道微生物群来改善肉鸡的肠道屏障和免疫力。
Front Immunol. 2021 Sep 23;12:713485. doi: 10.3389/fimmu.2021.713485. eCollection 2021.
10
Glycerol-Monolaurate-Mediated Attenuation of Metabolic Syndrome is Associated with the Modulation of Gut Microbiota in High-Fat-Diet-Fed Mice.甘油单月桂酸酯介导的代谢综合征衰减与高脂肪饮食喂养小鼠肠道微生物群的调节有关。
Mol Nutr Food Res. 2019 Sep;63(18):e1801417. doi: 10.1002/mnfr.201801417. Epub 2019 Aug 29.

引用本文的文献

1
-Glycerol monolaurate promotes tight junction proteins expression through PKC/MAPK/ATF-2 signaling pathway.月桂酸单甘油酯通过PKC/MAPK/ATF-2信号通路促进紧密连接蛋白的表达。
Front Nutr. 2025 Jul 31;12:1598991. doi: 10.3389/fnut.2025.1598991. eCollection 2025.
2
Biological Function of Medium-Chain Fatty Acids and Their Application in Aquatic Animals: A Review.中链脂肪酸的生物学功能及其在水生动物中的应用:综述
Animals (Basel). 2025 Aug 6;15(15):2294. doi: 10.3390/ani15152294.
3
Complex Medium-Chain Triglycerides Mitigate Porcine Epidemic Diarrhea Virus Infection in Piglets by Enhancing Anti-Inflammation, Antioxidation, and Intestinal Barrier Function.

本文引用的文献

1
In vivo antiviral effect of plant essential oils against avian infectious bronchitis virus.植物精油对禽传染性支气管炎病毒的体内抗病毒作用。
BMC Vet Res. 2022 Mar 7;18(1):90. doi: 10.1186/s12917-022-03183-x.
2
Integrated metabolomic and gene expression analyses to study the effects of glycerol monolaurate on flesh quality in large yellow croaker (Larimichthys crocea).综合代谢组学和基因表达分析研究甘油单月桂酸酯对大黄鱼(Larimichthys crocea)肉质的影响。
Food Chem. 2022 Jan 15;367:130749. doi: 10.1016/j.foodchem.2021.130749. Epub 2021 Aug 3.
3
Toward the development of defined microbial therapeutics.
复合中链甘油三酯通过增强抗炎、抗氧化和肠道屏障功能减轻仔猪感染猪流行性腹泻病毒。
Viruses. 2025 Jun 27;17(7):920. doi: 10.3390/v17070920.
4
Dietary Glyceryl Monolaurate Supplementation During Pregnancy Enhances Fetal Intrauterine Development and Antioxidant Capacity in Sows via Microbiota Modulation.孕期补充膳食月桂酸单甘油酯可通过调节微生物群促进母猪胎儿的子宫内发育和抗氧化能力。
Antioxidants (Basel). 2025 Jun 25;14(7):783. doi: 10.3390/antiox14070783.
5
The effects of a hydrolyzed protein diet on the plasma, fecal and urine metabolome in cats with chronic enteropathy.水解蛋白饮食对患有慢性肠炎的猫的血浆、粪便和尿液代谢组的影响。
Sci Rep. 2023 Nov 15;13(1):19979. doi: 10.1038/s41598-023-47334-y.
朝着开发明确的微生物治疗药物的方向发展。
Int Immunol. 2021 Nov 25;33(12):761-766. doi: 10.1093/intimm/dxab038.
4
New insights into IL-6 family cytokines in metabolism, hepatology and gastroenterology.白细胞介素-6家族细胞因子在代谢、肝病学和胃肠病学方面的新见解。
Nat Rev Gastroenterol Hepatol. 2021 Nov;18(11):787-803. doi: 10.1038/s41575-021-00473-x. Epub 2021 Jul 1.
5
Probiotics: A Promising Candidate for Management of Colorectal Cancer.益生菌:结直肠癌管理的一个有前景的候选者。
Cancers (Basel). 2021 Jun 25;13(13):3178. doi: 10.3390/cancers13133178.
6
Probiotics, Prebiotics and Synbiotics in Inflammatory Bowel Diseases.炎症性肠病中的益生菌、益生元与合生元
J Clin Med. 2021 Jun 2;10(11):2466. doi: 10.3390/jcm10112466.
7
Self-tunable engineered yeast probiotics for the treatment of inflammatory bowel disease.用于治疗炎症性肠病的自调谐工程酵母益生菌。
Nat Med. 2021 Jul;27(7):1212-1222. doi: 10.1038/s41591-021-01390-x. Epub 2021 Jun 28.
8
Glucocorticoid Therapy in Inflammatory Bowel Disease: Mechanisms and Clinical Practice.炎症性肠病中的糖皮质激素治疗:机制与临床实践。
Front Immunol. 2021 Jun 3;12:691480. doi: 10.3389/fimmu.2021.691480. eCollection 2021.
9
Homeostasis effects of fermented Maillard reaction products by Lactobacillus gasseri 4M13 in dextran sulfate sodium-induced colitis mice.干酪乳杆菌 4M13 发酵美拉德反应产物对葡聚糖硫酸钠诱导结肠炎小鼠的体内平衡作用。
J Sci Food Agric. 2022 Jan 15;102(1):434-444. doi: 10.1002/jsfa.11374. Epub 2021 Jul 6.
10
Epithelial wound healing in inflammatory bowel diseases: the next therapeutic frontier.炎症性肠病中的上皮创面愈合:下一个治疗前沿。
Transl Res. 2021 Oct;236:35-51. doi: 10.1016/j.trsl.2021.06.001. Epub 2021 Jun 12.