Suppr超能文献

新型冠状病毒感染所致急性呼吸窘迫综合征肺功能后遗症的全基因组转录组学分析。

Genome-wide transcriptional profiling of pulmonary functional sequelae in ARDS- secondary to SARS-CoV-2 infection.

机构信息

Translational Research in Respiratory Medicine, University Hospital Arnau de Vilanova and Santa Maria, IRBLleida, Lleida, Spain; CIBER of Respiratory Diseases (CIBERES), Institute of Health Carlos III, Madrid, Spain.

Biomarkers and Molecular Signaling Group, Neurodegenerative Diseases Area Center for Biomedical Research of La Rioja, CIBIR, Logroño, Spain.

出版信息

Biomed Pharmacother. 2022 Oct;154:113617. doi: 10.1016/j.biopha.2022.113617. Epub 2022 Aug 30.

Abstract

BACKGROUND

Up to 80% of patients surviving acute respiratory distress syndrome (ARDS) secondary to SARS-CoV-2 infection present persistent anomalies in pulmonary function after hospital discharge. There is a limited understanding of the mechanistic pathways linked to post-acute pulmonary sequelae.

AIM

To identify the molecular underpinnings associated with severe lung diffusion involvement in survivors of SARS-CoV-2-induced ARDS.

METHODS

Survivors attended to a complete pulmonary evaluation 3 months after hospital discharge. RNA sequencing (RNA-seq) was performed using Illumina technology in whole-blood samples from 50 patients with moderate to severe diffusion impairment (D<60%) and age- and sex-matched individuals with mild-normal lung function (D≥60%). A transcriptomic signature for optimal classification was constructed using random forest. Transcriptomic data were analyzed for biological pathway enrichment, cellular deconvolution, cell/tissue-specific gene expression and candidate drugs.

RESULTS

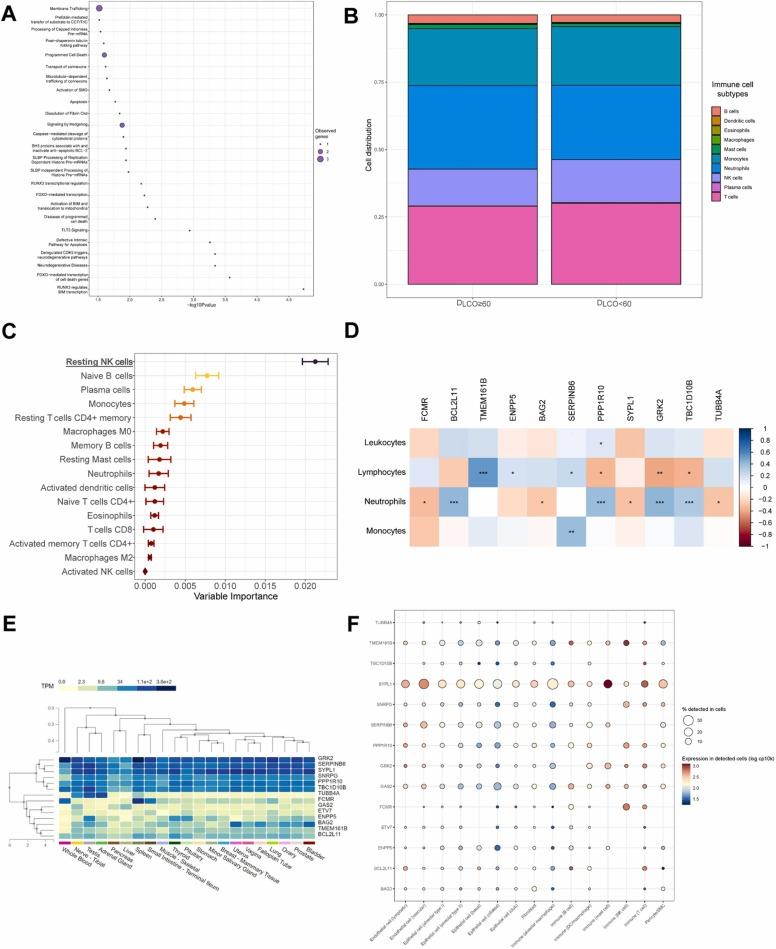
RNA-seq identified 1357 differentially expressed transcripts. A model composed of 14 mRNAs allowed the optimal discrimination of survivors with severe diffusion impairment (AUC=0.979). Hallmarks of lung sequelae involved cell death signaling, cytoskeleton reorganization, cell growth and differentiation and the immune response. Resting natural killer (NK) cells were the most important immune cell subtype for the prediction of severe diffusion impairment. Components of the signature correlated with neutrophil, lymphocyte and monocyte counts. A variable expression profile of the transcripts was observed in lung cell subtypes and bodily tissues. One upregulated gene, TUBB4A, constitutes a target for FDA-approved drugs.

CONCLUSIONS

This work defines the transcriptional programme associated with post-acute pulmonary sequelae and provides novel insights for targeted interventions and biomarker development.

摘要

背景

高达 80%的因 SARS-CoV-2 感染而导致急性呼吸窘迫综合征(ARDS)存活的患者在出院后仍存在肺部功能持续异常。对于与急性后肺部后遗症相关的机制途径,人们的理解是有限的。

目的

确定与 SARS-CoV-2 诱导的 ARDS 幸存者严重肺部扩散受累相关的分子基础。

方法

幸存者在出院后 3 个月进行全面的肺部评估。使用 Illumina 技术对 50 名中重度扩散障碍(D<60%)和年龄、性别匹配的轻度至正常肺功能(D≥60%)患者的全血样本进行 RNA 测序(RNA-seq)。使用随机森林构建最佳分类的转录组特征。对转录组数据进行生物学途径富集、细胞去卷积、细胞/组织特异性基因表达和候选药物分析。

结果

RNA-seq 鉴定出 1357 个差异表达的转录物。由 14 个 mRNA 组成的模型能够最佳地区分严重扩散障碍的幸存者(AUC=0.979)。肺后遗症的特征涉及细胞死亡信号、细胞骨架重组、细胞生长和分化以及免疫反应。静息自然杀伤(NK)细胞是预测严重扩散障碍的最重要免疫细胞亚型。特征的组成部分与中性粒细胞、淋巴细胞和单核细胞计数相关。在肺细胞亚型和身体组织中观察到转录物的可变表达谱。一个上调的基因 TUBB4A 构成了 FDA 批准药物的靶点。

结论

这项工作定义了与急性后肺部后遗症相关的转录程序,并为靶向干预和生物标志物开发提供了新的见解。

https://cdn.ncbi.nlm.nih.gov/pmc/blobs/b72c/9424524/74cc45bf4e2b/ga1_lrg.jpg

文献检索

告别复杂PubMed语法,用中文像聊天一样搜索,搜遍4000万医学文献。AI智能推荐,让科研检索更轻松。

立即免费搜索

文件翻译

保留排版,准确专业,支持PDF/Word/PPT等文件格式,支持 12+语言互译。

免费翻译文档

深度研究

AI帮你快速写综述,25分钟生成高质量综述,智能提取关键信息,辅助科研写作。

立即免费体验