• 文献检索
  • 文档翻译
  • 深度研究
  • 学术资讯
  • Suppr Zotero 插件Zotero 插件
  • 邀请有礼
  • 套餐&价格
  • 历史记录
应用&插件
Suppr Zotero 插件Zotero 插件浏览器插件Mac 客户端Windows 客户端微信小程序
定价
高级版会员购买积分包购买API积分包
服务
文献检索文档翻译深度研究API 文档MCP 服务
关于我们
关于 Suppr公司介绍联系我们用户协议隐私条款
关注我们

Suppr 超能文献

核心技术专利:CN118964589B侵权必究
粤ICP备2023148730 号-1Suppr @ 2026

文献检索

告别复杂PubMed语法,用中文像聊天一样搜索,搜遍4000万医学文献。AI智能推荐,让科研检索更轻松。

立即免费搜索

文件翻译

保留排版,准确专业,支持PDF/Word/PPT等文件格式,支持 12+语言互译。

免费翻译文档

深度研究

AI帮你快速写综述,25分钟生成高质量综述,智能提取关键信息,辅助科研写作。

立即免费体验

铁调素过表达减轻饮食诱导的非酒精性脂肪性肝炎中的脂肪性肝炎和肝纤维化。

Overexpression of Hepcidin Alleviates Steatohepatitis and Fibrosis in a Diet-induced Nonalcoholic Steatohepatitis.

作者信息

Chen Hui, Zhao Wenshan, Yan Xuzhen, Huang Tao, Yang Aiting

机构信息

Digestive Department, Beijing Chaoyang Hospital, Capital Medical University, Beijing, China.

Experimental and Translational Research Center, Beijing Friendship Hospital, Capital Medical University, Beijing, China.

出版信息

J Clin Transl Hepatol. 2022 Aug 28;10(4):577-588. doi: 10.14218/JCTH.2021.00289. Epub 2022 Jan 4.

DOI:10.14218/JCTH.2021.00289
PMID:36062292
原文链接:https://pmc.ncbi.nlm.nih.gov/articles/PMC9396326/
Abstract

BACKGROUND AND AIMS

Iron overload can contribute to the progression of nonalcoholic fatty liver disease (NAFLD) to nonalcoholic steatohepatitis (NASH). Hepcidin (Hamp), which is primarily synthesized in hepatocytes, is a key regulator of iron metabolism. However, the role of Hamp in NASH remains unclear. Therefore, we aimed to elucidate the role of Hamp in the pathophysiology of NASH.

METHODS

Male mice were fed a choline-deficient L-amino acid-defined (CDAA) diet for 16 weeks to establish the mouse NASH model. A choline-supplemented amino acid-defined (CSAA) diet was used as the control diet. Recombinant adeno-associated virus genome 2 serotype 8 vector expressing Hamp (rAAV2/8-Hamp) or its negative control (rAAV2/8-NC) was administered intravenously at week 8 of either the CDAA or CSAA diet.

RESULTS

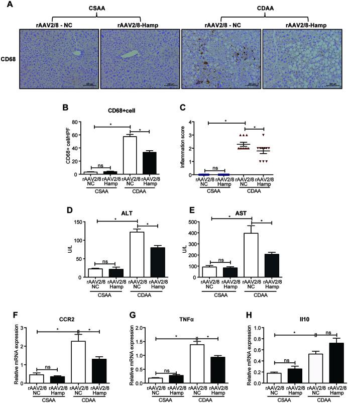
rAAV2/8-Hamp treatment markedly decreased liver weight and improved hepatic steatosis in the CDAA-fed mice, accompanied by changes in lipogenesis-related genes and adiponectin expression. Compared with the control group, rAAV2/8-Hamp therapy attenuated liver damage, with mice exhibiting reduced histological NAFLD inflammation and fibrosis, as well as lower levels of liver enzymes. Moreover, α-smooth muscle actin-positive activated hepatic stellate cells (HSCs) and CD68-postive macrophages increased in number in the CDAA-fed mice, which was reversed by rAAV2/8-Hamp treatment. Consistent with the findings, overexpression of Hamp increased adiponectin expression in hepatocytes and Hamp treatment inhibited HSC activation.

CONCLUSIONS

Overexpression of Hamp using rAAV2/8-Hamp robustly attenuated liver steatohepatitis, inflammation, and fibrosis in an animal model of NASH, suggesting a potential therapeutic role for Hamp.

摘要

背景与目的

铁过载会促使非酒精性脂肪性肝病(NAFLD)进展为非酒精性脂肪性肝炎(NASH)。主要在肝细胞中合成的铁调素(Hamp)是铁代谢的关键调节因子。然而,Hamp在NASH中的作用仍不清楚。因此,我们旨在阐明Hamp在NASH病理生理学中的作用。

方法

雄性小鼠喂食胆碱缺乏的L-氨基酸限定(CDAA)饮食16周以建立小鼠NASH模型。使用补充胆碱的氨基酸限定(CSAA)饮食作为对照饮食。在CDAA或CSAA饮食的第8周静脉注射表达Hamp的重组腺相关病毒基因组2血清型8载体(rAAV2/8-Hamp)或其阴性对照(rAAV2/8-NC)。

结果

rAAV2/8-Hamp治疗显著降低了喂食CDAA小鼠的肝脏重量并改善了肝脂肪变性,同时伴有脂肪生成相关基因和脂联素表达的变化。与对照组相比,rAAV2/8-Hamp治疗减轻了肝脏损伤,小鼠的组织学NAFLD炎症和纤维化减轻,肝酶水平也降低。此外,喂食CDAA的小鼠中α-平滑肌肌动蛋白阳性的活化肝星状细胞(HSCs)和CD68阳性巨噬细胞数量增加,而rAAV2/8-Hamp治疗可使其逆转。与这些结果一致,Hamp的过表达增加了肝细胞中脂联素的表达,并且Hamp治疗抑制了HSC活化。

结论

使用rAAV2/8-Hamp过表达Hamp可在NASH动物模型中显著减轻肝脏脂肪性肝炎、炎症和纤维化,提示Hamp具有潜在的治疗作用。

https://cdn.ncbi.nlm.nih.gov/pmc/blobs/1175/9396326/cd76b084b5a7/JCTH-10-577-g006.jpg
https://cdn.ncbi.nlm.nih.gov/pmc/blobs/1175/9396326/fe2aa89805c4/JCTH-10-577-g001.jpg
https://cdn.ncbi.nlm.nih.gov/pmc/blobs/1175/9396326/77c4b5824f62/JCTH-10-577-g002.jpg
https://cdn.ncbi.nlm.nih.gov/pmc/blobs/1175/9396326/9fb3efbff204/JCTH-10-577-g003.jpg
https://cdn.ncbi.nlm.nih.gov/pmc/blobs/1175/9396326/56a9fd1630d9/JCTH-10-577-g004.jpg
https://cdn.ncbi.nlm.nih.gov/pmc/blobs/1175/9396326/51675476bb2f/JCTH-10-577-g005.jpg
https://cdn.ncbi.nlm.nih.gov/pmc/blobs/1175/9396326/cd76b084b5a7/JCTH-10-577-g006.jpg
https://cdn.ncbi.nlm.nih.gov/pmc/blobs/1175/9396326/fe2aa89805c4/JCTH-10-577-g001.jpg
https://cdn.ncbi.nlm.nih.gov/pmc/blobs/1175/9396326/77c4b5824f62/JCTH-10-577-g002.jpg
https://cdn.ncbi.nlm.nih.gov/pmc/blobs/1175/9396326/9fb3efbff204/JCTH-10-577-g003.jpg
https://cdn.ncbi.nlm.nih.gov/pmc/blobs/1175/9396326/56a9fd1630d9/JCTH-10-577-g004.jpg
https://cdn.ncbi.nlm.nih.gov/pmc/blobs/1175/9396326/51675476bb2f/JCTH-10-577-g005.jpg
https://cdn.ncbi.nlm.nih.gov/pmc/blobs/1175/9396326/cd76b084b5a7/JCTH-10-577-g006.jpg

相似文献

1
Overexpression of Hepcidin Alleviates Steatohepatitis and Fibrosis in a Diet-induced Nonalcoholic Steatohepatitis.铁调素过表达减轻饮食诱导的非酒精性脂肪性肝炎中的脂肪性肝炎和肝纤维化。
J Clin Transl Hepatol. 2022 Aug 28;10(4):577-588. doi: 10.14218/JCTH.2021.00289. Epub 2022 Jan 4.
2
Attenuation of the Hepatoprotective Effects of Ileal Apical Sodium Dependent Bile Acid Transporter (ASBT) Inhibition in Choline-Deficient L-Amino Acid-Defined (CDAA) Diet-Fed Mice.在胆碱缺乏的L-氨基酸限定(CDAA)饮食喂养的小鼠中,回肠顶端钠依赖性胆汁酸转运体(ASBT)抑制的肝脏保护作用减弱。
Front Med (Lausanne). 2020 Feb 25;7:60. doi: 10.3389/fmed.2020.00060. eCollection 2020.
3
Hepatic stellate cells-specific LOXL1 deficiency abrogates hepatic inflammation, fibrosis, and corrects lipid metabolic abnormalities in non-obese NASH mice.肝星状细胞特异性 LOXL1 缺乏可消除非肥胖 NASH 小鼠的肝炎症、肝纤维化,并纠正脂质代谢异常。
Hepatol Int. 2021 Oct;15(5):1122-1135. doi: 10.1007/s12072-021-10210-w. Epub 2021 May 20.
4
Hydrogen-rich water protects against liver injury in nonalcoholic steatohepatitis through HO-1 enhancement via IL-10 and Sirt 1 signaling.富氢水通过增强 HO-1 及 Sirt 1 信号通路,通过 IL-10 发挥作用,从而防止非酒精性脂肪性肝炎导致的肝损伤。
Am J Physiol Gastrointest Liver Physiol. 2021 Apr 1;320(4):G450-G463. doi: 10.1152/ajpgi.00158.2020. Epub 2021 Jan 13.
5
TRIF Differentially Regulates Hepatic Steatosis and Inflammation/Fibrosis in Mice.TRIF对小鼠肝脏脂肪变性和炎症/纤维化具有差异性调控作用。
Cell Mol Gastroenterol Hepatol. 2017 Jan 17;3(3):469-483. doi: 10.1016/j.jcmgh.2016.12.004. eCollection 2017 May.
6
Exogenous Administration of Low-Dose Lipopolysaccharide Potentiates Liver Fibrosis in a Choline-Deficient l-Amino-Acid-Defined Diet-Induced Murine Steatohepatitis Model.外源性给予低剂量脂多糖可增强胆碱缺乏 l-氨基酸定义饮食诱导的小鼠脂肪性肝炎模型中的肝纤维化。
Int J Mol Sci. 2019 Jun 3;20(11):2724. doi: 10.3390/ijms20112724.
7
Transgenic expression of human neutrophil peptide-1 enhances hepatic fibrosis in mice fed a choline-deficient, L-amino acid-defined diet.转人中性粒细胞肽-1 基因表达增强胆碱缺乏、L-氨基酸定义饮食喂养小鼠的肝纤维化。
Liver Int. 2013 Nov;33(10):1549-56. doi: 10.1111/liv.12203. Epub 2013 May 20.
8
Comparison of murine steatohepatitis models identifies a dietary intervention with robust fibrosis, ductular reaction, and rapid progression to cirrhosis and cancer.比较小鼠脂肪性肝炎模型可识别出一种具有显著纤维化、胆管反应、快速进展为肝硬化和癌症的饮食干预措施。
Am J Physiol Gastrointest Liver Physiol. 2020 Jan 1;318(1):G174-G188. doi: 10.1152/ajpgi.00041.2019. Epub 2019 Oct 21.
9
NLRP3 inflammasome activation is required for fibrosis development in NAFLD.NLRP3炎性小体激活是NAFLD中纤维化发展所必需的。
J Mol Med (Berl). 2014 Oct;92(10):1069-82. doi: 10.1007/s00109-014-1170-1. Epub 2014 May 28.
10
A trans fatty acid substitute enhanced development of liver proliferative lesions induced in mice by feeding a choline-deficient, methionine-lowered, L-amino acid-defined, high-fat diet.反式脂肪酸替代物增强了胆碱缺乏、蛋氨酸降低、L-氨基酸定义、高脂肪饮食喂养的小鼠肝增生病变的发展。
Lipids Health Dis. 2020 Dec 14;19(1):251. doi: 10.1186/s12944-020-01423-3.

引用本文的文献

1
Comparative study of liver injury protection by Akkermansia muciniphila and Faecalibacterium prausnitzii interventions in live and cell-free supernatant forms via targeting the hepcidin - ferroportin axis in mice with CCl₄-induced liver fibrosis.通过靶向铁调素-铁转运蛋白轴,对嗜黏蛋白阿克曼氏菌和普拉梭菌以活菌和无细胞上清液形式干预四氯化碳诱导的肝纤维化小鼠肝脏损伤保护作用的比较研究。
Gut Pathog. 2025 Jul 17;17(1):54. doi: 10.1186/s13099-025-00728-x.
2
Targeting the Liver Serine Protease TMPRSS6 Ameliorates Steatosis and Attenuates Fibrosis in Experimental MASLD.靶向肝脏丝氨酸蛋白酶TMPRSS6可改善实验性代谢相关脂肪性肝病的脂肪变性并减轻纤维化。
Liver Int. 2025 Jul;45(7):e70163. doi: 10.1111/liv.70163.
3

本文引用的文献

1
Hepcidin Levels and Pathological Characteristics in Children with Fatty Liver Disease.脂肪肝疾病患儿的铁调素水平及病理特征
Pediatr Gastroenterol Hepatol Nutr. 2021 May;24(3):295-305. doi: 10.5223/pghn.2021.24.3.295. Epub 2021 May 4.
2
AdipoR1/AdipoR2 dual agonist recovers nonalcoholic steatohepatitis and related fibrosis via endoplasmic reticulum-mitochondria axis.脂联素受体 1/2 双重激动剂通过内质网-线粒体轴恢复非酒精性脂肪性肝炎及相关肝纤维化。
Nat Commun. 2020 Nov 16;11(1):5807. doi: 10.1038/s41467-020-19668-y.
3
Serum hepcidin levels are related to serum markers for iron metabolism and fibrosis stage in patients with chronic hepatitis B: A cross-sectional study.
Innovative approaches to metabolic dysfunction-associated steatohepatitis diagnosis and stratification.
代谢功能障碍相关脂肪性肝炎诊断与分层的创新方法
Noncoding RNA Res. 2024 Oct 11;10:206-222. doi: 10.1016/j.ncrna.2024.10.002. eCollection 2025 Feb.
4
Exploring the Role of Metabolic Hyperferritinaemia (MHF) in Steatotic Liver Disease (SLD) and Hepatocellular Carcinoma (HCC).探索代谢性高铁蛋白血症(MHF)在脂肪性肝病(SLD)和肝细胞癌(HCC)中的作用。
Cancers (Basel). 2025 Feb 28;17(5):842. doi: 10.3390/cancers17050842.
5
Hepatic Iron Overload and Hepatocellular Carcinoma: New Insights into Pathophysiological Mechanisms and Therapeutic Approaches.肝铁过载与肝细胞癌:病理生理机制及治疗方法的新见解
Cancers (Basel). 2025 Jan 24;17(3):392. doi: 10.3390/cancers17030392.
6
Digging the metabolic roots of NASH up.挖掘非酒精性脂肪性肝炎的代谢根源。
Life Metab. 2022 Dec 6;1(3):203-204. doi: 10.1093/lifemeta/loac036. eCollection 2022 Dec.
7
Unveiling the Impact of BMP9 in Liver Diseases: Insights into Pathogenesis and Therapeutic Potential.揭示 BMP9 在肝脏疾病中的作用:发病机制和治疗潜力的深入了解。
Biomolecules. 2024 Aug 15;14(8):1013. doi: 10.3390/biom14081013.
8
Interplay between gut microbiota and the master iron regulator, hepcidin, in the pathogenesis of liver fibrosis.肠道微生物群与铁调控大师——hepcidin 在肝纤维化发病机制中的相互作用。
Pathog Dis. 2024 Feb 7;82. doi: 10.1093/femspd/ftae005.
9
Oral supplementation of gut microbial metabolite indole-3-acetate alleviates diet-induced steatosis and inflammation in mice.口服补充肠道微生物代谢产物吲哚-3-乙酸可缓解小鼠饮食诱导的脂肪变性和炎症。
Elife. 2024 Feb 27;12:RP87458. doi: 10.7554/eLife.87458.
10
Identification of ferroptosis-related genes in the progress of NASH.鉴定 NASH 进展过程中的铁死亡相关基因。
Front Endocrinol (Lausanne). 2023 May 25;14:1184280. doi: 10.3389/fendo.2023.1184280. eCollection 2023.
血清铁调素水平与慢性乙型肝炎患者铁代谢血清标志物及纤维化分期相关:一项横断面研究。
Arab J Gastroenterol. 2020 Jun;21(2):85-90. doi: 10.1016/j.ajg.2020.04.013. Epub 2020 May 15.
4
A diabetologist's perspective of non-alcoholic steatohepatitis (NASH): Knowledge gaps and future directions.糖尿病专家对非酒精性脂肪性肝炎(NASH)的看法:知识空白与未来方向。
Liver Int. 2020 Feb;40 Suppl 1:82-88. doi: 10.1111/liv.14350.
5
Natural history of NASH and HCC.非酒精性脂肪性肝炎(NASH)与肝细胞癌(HCC)的自然病史。
Liver Int. 2020 Feb;40 Suppl 1:72-76. doi: 10.1111/liv.14362.
6
Dysmetabolic Iron Overload in Metabolic Syndrome.代谢综合征中的代谢性铁过载。
Curr Pharm Des. 2020;26(10):1019-1024. doi: 10.2174/1381612826666200130090703.
7
Iron metabolism and iron disorders revisited in the hepcidin era.铁代谢与铁代谢紊乱:在铁调素时代的再认识
Haematologica. 2020 Jan 31;105(2):260-272. doi: 10.3324/haematol.2019.232124. Print 2020.
8
Investigating fibrosis and inflammation in an ex vivo NASH murine model.研究非酒精性脂肪性肝炎(NASH)小鼠模型中的纤维化和炎症。
Am J Physiol Gastrointest Liver Physiol. 2020 Feb 1;318(2):G336-G351. doi: 10.1152/ajpgi.00209.2019. Epub 2020 Jan 6.
9
Iron homeostasis is dysregulated, but the iron-hepcidin axis is functional, in chronic liver disease.慢性肝脏疾病中存在铁稳态失调,但铁-肝生成素轴是正常发挥功能的。
J Trace Elem Med Biol. 2020 Mar;58:126442. doi: 10.1016/j.jtemb.2019.126442. Epub 2019 Nov 28.
10
Association between iron metabolism and cognitive impairment in older non-alcoholic fatty liver disease individuals: A cross-sectional study in patients from a Chinese center.老年非酒精性脂肪性肝病患者铁代谢与认知障碍的相关性:来自中国某中心患者的横断面研究
Medicine (Baltimore). 2019 Nov;98(48):e18189. doi: 10.1097/MD.0000000000018189.