• 文献检索
  • 文档翻译
  • 深度研究
  • 学术资讯
  • Suppr Zotero 插件Zotero 插件
  • 邀请有礼
  • 套餐&价格
  • 历史记录
应用&插件
Suppr Zotero 插件Zotero 插件浏览器插件Mac 客户端Windows 客户端微信小程序
定价
高级版会员购买积分包购买API积分包
服务
文献检索文档翻译深度研究API 文档MCP 服务
关于我们
关于 Suppr公司介绍联系我们用户协议隐私条款
关注我们

Suppr 超能文献

核心技术专利:CN118964589B侵权必究
粤ICP备2023148730 号-1Suppr @ 2026

文献检索

告别复杂PubMed语法,用中文像聊天一样搜索,搜遍4000万医学文献。AI智能推荐,让科研检索更轻松。

立即免费搜索

文件翻译

保留排版,准确专业,支持PDF/Word/PPT等文件格式,支持 12+语言互译。

免费翻译文档

深度研究

AI帮你快速写综述,25分钟生成高质量综述,智能提取关键信息,辅助科研写作。

立即免费体验

Hsa_circ_0003221 通过靶向 miR-892b 导致 DHCR24 的上调,从而促进膀胱癌细胞的恶性发展。

Hsa_circ_0003221 facilitates the malignant development of bladder cancer cells via resulting in the upregulation of DHCR24 by targeting miR-892b.

机构信息

Department of Urology, Chongqing University Three Gorges Hospital, Chongqing, China.

Department of Scientific Research and Foreign Affairs, Chongqing University Three Gorges Hospital, Chongqing, China.

出版信息

Investig Clin Urol. 2022 Sep;63(5):577-588. doi: 10.4111/icu.20220153.

DOI:10.4111/icu.20220153
PMID:36068004
原文链接:https://pmc.ncbi.nlm.nih.gov/articles/PMC9448672/
Abstract

PURPOSE

This research concentrated on the biological effects and special mechanism of circ_0003221 in bladder cancer (BLCA).

MATERIALS AND METHODS

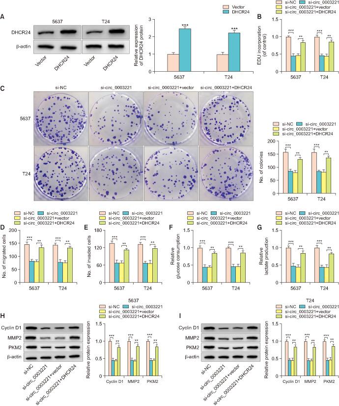
The level quantification by reverse transcription-quantitative polymerase chain reaction was administrated for circ_0003221, microRNA-892b (miR-892b) and 24-dehydrocholesterol reductase (DHCR24). The biological behaviors were assessed by EDU assay and colony formation assay for proliferation, and transwell assay for cell motility. Glycolytic metabolism was tested using the commercial kits. DHCR24 protein level and cell markers were measured through western blot. The analysis of interaction potential was conducted via dual-luciferase reporter assay and pull-down assay. Circ_0003221 was implemented via tumor xenograft assay .

RESULTS

Abnormal circ_0003221 upregulation was affirmed in BLCA. BLCA cell proliferation, motility and glycolysis were impeded after circ_0003221 level was knocked down. MiR-892b was identified as a target for circ_0003221. Reduction of miR-892b relieved si-circ_0003221-induced anti-tumor response in BLCA cells. In addition, miR-892b targeted DHCR24 and circ_0003221/miR-892b could regulate the level of DHCR24. The effects of si-circ_0003221 were also counteracted by DHCR24 overexpression.

CONCLUSIONS

The current evidence elucidated circ_0003221 targeted miR-892b to elevate the DHCR24 level, thus accelerating cell development and glycolytic metabolism of BLCA cells.

摘要

目的

本研究集中探讨环状 RNA (circRNA)_0003221 在膀胱癌(BLCA)中的生物学效应及特殊作用机制。

材料和方法

采用逆转录定量聚合酶链反应(RT-qPCR)对 circ_0003221、微小 RNA-892b(miR-892b)和 24-脱氢胆固醇还原酶(DHCR24)进行水平定量。通过 EDU 检测和集落形成实验评估增殖能力,Transwell 检测评估细胞迁移能力。使用商业试剂盒检测糖酵解代谢。通过 Western blot 检测 DHCR24 蛋白水平和细胞标志物。通过双荧光素酶报告基因检测和下拉实验分析相互作用潜力。通过肿瘤异种移植实验研究 circ_0003221。

结果

BLCA 中存在异常的 circ_0003221 上调。circ_0003221 水平降低后,BLCA 细胞增殖、迁移和糖酵解受到抑制。miR-892b 被鉴定为 circ_0003221 的靶基因。降低 miR-892b 可缓解 BLCA 细胞中 si-circ_0003221 诱导的抗肿瘤反应。此外,miR-892b 靶向 DHCR24,circ_0003221/miR-892b 可调节 DHCR24 水平。DHCR24 过表达也可逆转 si-circ_0003221 的作用。

结论

目前的证据表明,circ_0003221 通过靶向 miR-892b 来提高 DHCR24 水平,从而加速 BLCA 细胞的发育和糖酵解代谢。

https://cdn.ncbi.nlm.nih.gov/pmc/blobs/9e54/9448672/7f44bc34d9c6/icu-63-577-g008.jpg
https://cdn.ncbi.nlm.nih.gov/pmc/blobs/9e54/9448672/927169de62f2/icu-63-577-g001.jpg
https://cdn.ncbi.nlm.nih.gov/pmc/blobs/9e54/9448672/d8bc7766f94f/icu-63-577-g002.jpg
https://cdn.ncbi.nlm.nih.gov/pmc/blobs/9e54/9448672/0e2a580b4884/icu-63-577-g003.jpg
https://cdn.ncbi.nlm.nih.gov/pmc/blobs/9e54/9448672/b7a6bfe9c4a1/icu-63-577-g004.jpg
https://cdn.ncbi.nlm.nih.gov/pmc/blobs/9e54/9448672/10bbf88962cc/icu-63-577-g005.jpg
https://cdn.ncbi.nlm.nih.gov/pmc/blobs/9e54/9448672/62fb977f4ebb/icu-63-577-g006.jpg
https://cdn.ncbi.nlm.nih.gov/pmc/blobs/9e54/9448672/2e01fab8f942/icu-63-577-g007.jpg
https://cdn.ncbi.nlm.nih.gov/pmc/blobs/9e54/9448672/7f44bc34d9c6/icu-63-577-g008.jpg
https://cdn.ncbi.nlm.nih.gov/pmc/blobs/9e54/9448672/927169de62f2/icu-63-577-g001.jpg
https://cdn.ncbi.nlm.nih.gov/pmc/blobs/9e54/9448672/d8bc7766f94f/icu-63-577-g002.jpg
https://cdn.ncbi.nlm.nih.gov/pmc/blobs/9e54/9448672/0e2a580b4884/icu-63-577-g003.jpg
https://cdn.ncbi.nlm.nih.gov/pmc/blobs/9e54/9448672/b7a6bfe9c4a1/icu-63-577-g004.jpg
https://cdn.ncbi.nlm.nih.gov/pmc/blobs/9e54/9448672/10bbf88962cc/icu-63-577-g005.jpg
https://cdn.ncbi.nlm.nih.gov/pmc/blobs/9e54/9448672/62fb977f4ebb/icu-63-577-g006.jpg
https://cdn.ncbi.nlm.nih.gov/pmc/blobs/9e54/9448672/2e01fab8f942/icu-63-577-g007.jpg
https://cdn.ncbi.nlm.nih.gov/pmc/blobs/9e54/9448672/7f44bc34d9c6/icu-63-577-g008.jpg

相似文献

1
Hsa_circ_0003221 facilitates the malignant development of bladder cancer cells via resulting in the upregulation of DHCR24 by targeting miR-892b.Hsa_circ_0003221 通过靶向 miR-892b 导致 DHCR24 的上调,从而促进膀胱癌细胞的恶性发展。
Investig Clin Urol. 2022 Sep;63(5):577-588. doi: 10.4111/icu.20220153.
2
Upregulated circular RNA circ_0007534 indicates an unfavorable prognosis in pancreatic ductal adenocarcinoma and regulates cell proliferation, apoptosis, and invasion by sponging miR-625 and miR-892b.上调的环状 RNA circ_0007534 表明胰腺导管腺癌预后不良,并通过海绵吸附 miR-625 和 miR-892b 来调节细胞增殖、凋亡和侵袭。
J Cell Biochem. 2019 Mar;120(3):3780-3789. doi: 10.1002/jcb.27658. Epub 2018 Nov 1.
3
hsa_circ_0072387 Suppresses Proliferation, Metastasis, and Glycolysis of Oral Squamous Cell Carcinoma Cells by Downregulating miR-503-5p.hsa_circ_0072387 通过下调 miR-503-5p 抑制口腔鳞状细胞癌细胞的增殖、转移和糖酵解。
Cancer Biother Radiopharm. 2021 Feb;36(1):84-94. doi: 10.1089/cbr.2019.3371. Epub 2020 Apr 17.
4
Circular RNA hsa_circ_0017247 acts as an oncogene in bladder cancer by inducing Wnt/β-catenin signaling pathway.环状 RNA hsa_circ_0017247 通过诱导 Wnt/β-catenin 信号通路在膀胱癌中发挥癌基因作用。
Eur Rev Med Pharmacol Sci. 2020 Feb;24(3):1081-1087. doi: 10.26355/eurrev_202002_20158.
5
circ_0023461 Silencing Protects Cardiomyocytes from Hypoxia-Induced Dysfunction through Targeting miR-370-3p/PDE4D Signaling.circ_0023461 通过靶向 miR-370-3p/PDE4D 信号通路沉默保护心肌细胞免受缺氧诱导的功能障碍。
Oxid Med Cell Longev. 2021 Oct 1;2021:8379962. doi: 10.1155/2021/8379962. eCollection 2021.
6
Circular RNA hsa_circ_0005397 promotes hepatocellular carcinoma progression by regulating the miR-326/PDK2 axis.环状RNA hsa_circ_0005397通过调控miR-326/PDK2轴促进肝细胞癌进展。
J Gene Med. 2021 Jun;23(6):e3332. doi: 10.1002/jgm.3332. Epub 2021 Apr 16.
7
Puerarin Inhibits the Progression of Bladder Cancer by Regulating circ_0020394/miR-328-3p/NRBP1 Axis.葛根素通过调控 circ_0020394/miR-328-3p/NRBP1 轴抑制膀胱癌的进展。
Cancer Biother Radiopharm. 2022 Aug;37(6):435-450. doi: 10.1089/cbr.2019.3382. Epub 2020 Oct 5.
8
Circ_0000520 contributes to triple-negative breast cancer progression through mediating the miR-1296/ZFX axis.环状 RNA 0000520 通过调控 miR-1296/ZFX 轴促进三阴性乳腺癌进展。
Thorac Cancer. 2021 Sep;12(18):2427-2438. doi: 10.1111/1759-7714.14085. Epub 2021 Jul 29.
9
Circ_0051079 functions as an oncogenic regulator in osteosarcoma by leading to MAFB expression upregulation by competitively interacting with miR-1286.环状 RNA 0051079 通过与 miR-1286 竞争结合来导致 MAFB 表达上调,从而在骨肉瘤中作为致癌调节剂发挥作用。
J Orthop Surg Res. 2022 Sep 24;17(1):428. doi: 10.1186/s13018-022-03297-w.
10
Circular RNA hsa_circ_0004872 inhibits gastric cancer progression via the miR-224/Smad4/ADAR1 successive regulatory circuit.环状 RNA hsa_circ_0004872 通过 miR-224/Smad4/ADAR1 连续调控回路抑制胃癌进展。
Mol Cancer. 2020 Nov 10;19(1):157. doi: 10.1186/s12943-020-01268-5.

引用本文的文献

1
Bladder Cancer: Role of Circular RNAs in Oncogenesis, Tumor Suppression, and Therapeutic Target Identification.膀胱癌:环状RNA在肿瘤发生、肿瘤抑制及治疗靶点识别中的作用
Cancer Genomics Proteomics. 2025 Sep-Oct;22(5):654-682. doi: 10.21873/cgp.20528.
2
24-Dehydrocholesterol Reductase Facilitates Cisplatin Resistance of Non-small Cell Lung Cancer via Repressing Reactive Oxygen Species/Ferroptosis Pathway.24-脱氢胆固醇还原酶通过抑制活性氧/铁死亡途径促进非小细胞肺癌的顺铂耐药性。
Iran J Pharm Res. 2024 Sep 17;23(1):e150017. doi: 10.5812/ijpr-150017. eCollection 2024 Jan-Dec.
3
Interaction Between DHCR24 and hsa_circ_0015335 Facilitates Cognitive Impairment in Cerebral Small Vessel Disease Patients.

本文引用的文献

1
Circular RNAs Hsa_circ_101555 and Hsa_circ_008068 as Diagnostic Biomarkers for Early-Stage Lung Adenocarcinoma.环状RNA Hsa_circ_101555和Hsa_circ_008068作为早期肺腺癌的诊断生物标志物
Int J Gen Med. 2022 Jun 9;15:5579-5589. doi: 10.2147/IJGM.S367999. eCollection 2022.
2
The Roles of CircRNAs in Bladder Cancer: Biomarkers, Tumorigenesis Drivers, and Therapeutic Targets.环状RNA在膀胱癌中的作用:生物标志物、肿瘤发生驱动因素及治疗靶点
Front Cell Dev Biol. 2021 Jul 19;9:666863. doi: 10.3389/fcell.2021.666863. eCollection 2021.
3
The Emerging Role of the Interactions between Circular RNAs and RNA-binding Proteins in Common Human Cancers.
DHCR24 与 hsa_circ_0015335 的相互作用促进了脑小血管病患者的认知障碍。
CNS Neurosci Ther. 2024 Nov;30(11):e70131. doi: 10.1111/cns.70131.
4
A Novel Gene Expression Scoring System Predicts Recurrence in Non-Muscle-Invasive Bladder Cancer Patients.一种新的基因表达评分系统可预测非肌肉浸润性膀胱癌患者的复发。
Cancer Med. 2024 Nov;13(22):e70349. doi: 10.1002/cam4.70349.
5
DHCR24 in Tumor Diagnosis and Treatment: A Comprehensive Review.DHCR24 在肿瘤诊断与治疗中的作用:全面综述
Technol Cancer Res Treat. 2024 Jan-Dec;23:15330338241259780. doi: 10.1177/15330338241259780.
6
CircRNA LOC729852 promotes bladder cancer progression by regulating macrophage polarization and recruitment via the miR-769-5p/IL-10 axis.环状 RNA LOC729852 通过 miR-769-5p/IL-10 轴调控巨噬细胞极化和募集促进膀胱癌进展。
J Cell Mol Med. 2024 Apr;28(7):e18225. doi: 10.1111/jcmm.18225.
7
The potential role and mechanism of circRNA/miRNA axis in cholesterol synthesis.环状 RNA/miRNA 轴在胆固醇合成中的潜在作用和机制。
Int J Biol Sci. 2023 May 29;19(9):2879-2896. doi: 10.7150/ijbs.84994. eCollection 2023.
环状RNA与RNA结合蛋白的相互作用在常见人类癌症中的新作用
J Cancer. 2021 Jun 26;12(17):5206-5219. doi: 10.7150/jca.58182. eCollection 2021.
4
Blood-based protein biomarkers in bladder urothelial tumors.膀胱癌的血液蛋白生物标志物。
J Proteomics. 2021 Sep 15;247:104329. doi: 10.1016/j.jprot.2021.104329. Epub 2021 Jul 21.
5
Circular RNA Circ_0003221 Promotes Cervical Cancer Progression by Regulating miR-758-3p/CPEB4 Axis.环状RNA Circ_0003221通过调控miR-758-3p/CPEB4轴促进宫颈癌进展。
Cancer Manag Res. 2021 Jul 5;13:5337-5350. doi: 10.2147/CMAR.S311242. eCollection 2021.
6
Extracellular Vesicles Carry lncRNA SNHG16 to Promote Metastasis of Breast Cancer Cells the miR-892b/PPAPDC1A Axis.细胞外囊泡携带lncRNA SNHG16通过miR-892b/PPAPDC1A轴促进乳腺癌细胞转移。
Front Cell Dev Biol. 2021 Jun 25;9:628573. doi: 10.3389/fcell.2021.628573. eCollection 2021.
7
Circular RNAs: Emerging Regulators of the Major Signaling Pathways Involved in Cancer Progression.环状RNA:参与癌症进展的主要信号通路的新兴调节因子
Cancers (Basel). 2021 Jun 1;13(11):2744. doi: 10.3390/cancers13112744.
8
Circular RNA circ_0001162 promotes cell proliferation and invasion of glioma via the miR-936/ERBB4 axis.环状 RNA circ_0001162 通过 miR-936/ERBB4 轴促进神经胶质瘤细胞的增殖和侵袭。
Bioengineered. 2021 Dec;12(1):2106-2118. doi: 10.1080/21655979.2021.1932221.
9
Advances in bladder cancer biology and therapy.膀胱癌生物学和治疗的进展。
Nat Rev Cancer. 2021 Feb;21(2):104-121. doi: 10.1038/s41568-020-00313-1. Epub 2020 Dec 2.
10
MicroRNAs and target molecules in bladder cancer.膀胱癌中的 microRNAs 和靶分子。
Med Oncol. 2020 Nov 20;37(12):118. doi: 10.1007/s12032-020-01435-0.