Suppr超能文献

病理性 MAPK 激活介导的淋巴基底膜破坏导致淋巴管扩张,可通过 ravoxertinib 治疗。

Pathological MAPK activation-mediated lymphatic basement membrane disruption causes lymphangiectasia that is treatable with ravoxertinib.

机构信息

Division of Cardiovascular Medicine.

Department of Medicine.

出版信息

JCI Insight. 2022 Sep 8;7(17):e153033. doi: 10.1172/jci.insight.153033.

Abstract

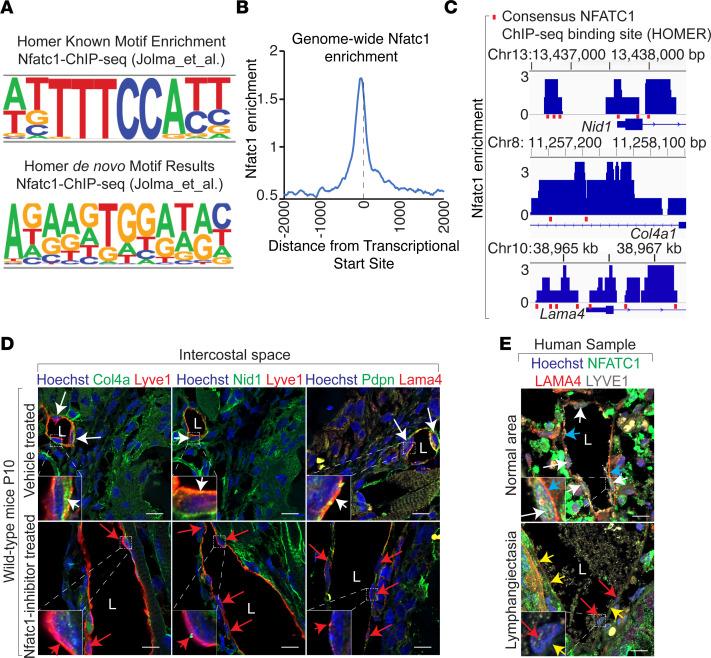
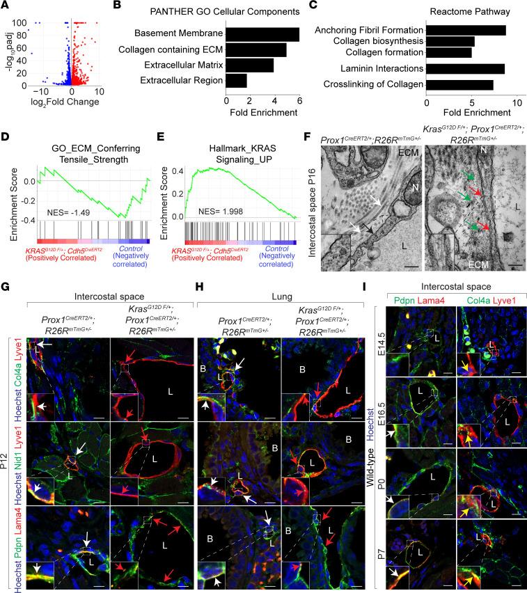
Lymphangiectasia, an anomalous dilation of lymphatic vessels first described in the 17th century, is frequently associated with chylous effusion, respiratory failure, and high mortality in young patients, yet the underlying molecular pathogenesis and effective treatments remain elusive. Here, we identify an unexpected causal link between MAPK activation and defective development of the lymphatic basement membrane that drives lymphangiectasia. Human pathological tissue samples from patients diagnosed with lymphangiectasia revealed sustained MAPK activation within lymphatic endothelial cells. Endothelial KRASG12D-mediated sustained MAPK activation in newborn mice caused severe pulmonary and intercostal lymphangiectasia, accumulation of chyle in the pleural space, and complete lethality. Pathological activation of MAPK in murine vasculature inhibited the Nfatc1-dependent genetic program required for laminin interactions, collagen crosslinking, and anchoring fibril formation, driving defective development of the lymphatic basement membrane. Treatment with ravoxertinib, a pharmacological inhibitor of MAPK, reverses nuclear-to-cytoplasmic localization of Nfatc1, basement membrane development defects, lymphangiectasia, and chyle accumulation, ultimately improving survival of endothelial KRAS mutant neonatal mice. These results reveal defective lymphatic basement membrane assembly and composition as major causes of thoracic lymphangiectasia and provide a potential treatment.

摘要

淋巴管扩张症是一种淋巴管异常扩张的疾病,于 17 世纪首次描述,常伴有乳糜性渗出、呼吸衰竭和年轻患者的高死亡率,但潜在的分子发病机制和有效治疗方法仍难以捉摸。在这里,我们发现了 MAPK 激活与驱动淋巴管扩张症的淋巴基底膜发育缺陷之间的意外因果关系。从被诊断患有淋巴管扩张症的患者的病理组织样本中发现,淋巴内皮细胞中存在持续的 MAPK 激活。新生小鼠内皮 KRASG12D 介导的持续 MAPK 激活导致严重的肺和肋间淋巴管扩张、胸腔内乳糜积聚和完全致死。MAPK 在血管中的病理性激活抑制了 laminin 相互作用、胶原交联和锚定纤维形成所需的 Nfatc1 依赖性遗传程序,从而导致淋巴基底膜发育缺陷。MAPK 的药理学抑制剂 ravoxertinib 的治疗可逆转 NFATC1 的核质定位、基底膜发育缺陷、淋巴管扩张和乳糜积聚,最终提高内皮 KRAS 突变新生小鼠的存活率。这些结果揭示了淋巴基底膜组装和组成的缺陷是胸导管扩张症的主要原因,并提供了一种潜在的治疗方法。

https://cdn.ncbi.nlm.nih.gov/pmc/blobs/2d6c/9536262/2a57da656798/jciinsight-7-153033-g049.jpg

文献检索

告别复杂PubMed语法,用中文像聊天一样搜索,搜遍4000万医学文献。AI智能推荐,让科研检索更轻松。

立即免费搜索

文件翻译

保留排版,准确专业,支持PDF/Word/PPT等文件格式,支持 12+语言互译。

免费翻译文档

深度研究

AI帮你快速写综述,25分钟生成高质量综述,智能提取关键信息,辅助科研写作。

立即免费体验