• 文献检索
  • 文档翻译
  • 深度研究
  • 学术资讯
  • Suppr Zotero 插件Zotero 插件
  • 邀请有礼
  • 套餐&价格
  • 历史记录
应用&插件
Suppr Zotero 插件Zotero 插件浏览器插件Mac 客户端Windows 客户端微信小程序
定价
高级版会员购买积分包购买API积分包
服务
文献检索文档翻译深度研究API 文档MCP 服务
关于我们
关于 Suppr公司介绍联系我们用户协议隐私条款
关注我们

Suppr 超能文献

核心技术专利:CN118964589B侵权必究
粤ICP备2023148730 号-1Suppr @ 2026

文献检索

告别复杂PubMed语法,用中文像聊天一样搜索,搜遍4000万医学文献。AI智能推荐,让科研检索更轻松。

立即免费搜索

文件翻译

保留排版,准确专业,支持PDF/Word/PPT等文件格式,支持 12+语言互译。

免费翻译文档

深度研究

AI帮你快速写综述,25分钟生成高质量综述,智能提取关键信息,辅助科研写作。

立即免费体验

NSL 复合物对线粒体自噬的调控是 16q11.2 和 MAPT H1 基因座帕金森病遗传风险的基础。

Regulation of mitophagy by the NSL complex underlies genetic risk for Parkinson's disease at 16q11.2 and MAPT H1 loci.

机构信息

Department of Neurodegenerative Disease, UCL Queen Square Institute of Neurology, London, UK.

Aligning Science Across Parkinson's (ASAP) Collaborative Research Network, Chevy Chase, MD, USA.

出版信息

Brain. 2022 Dec 19;145(12):4349-4367. doi: 10.1093/brain/awac325.

DOI:10.1093/brain/awac325
PMID:36074904
原文链接:https://pmc.ncbi.nlm.nih.gov/articles/PMC9762952/
Abstract

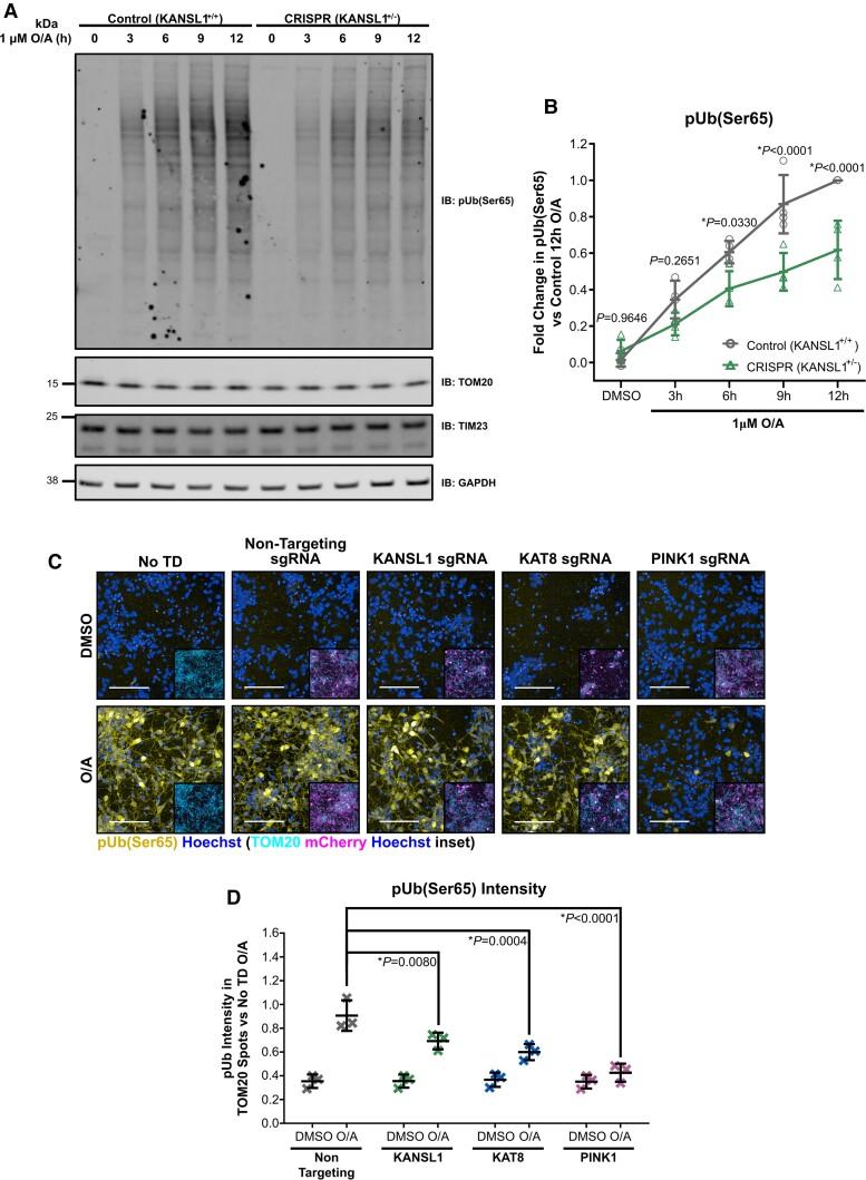
Parkinson's disease is a common incurable neurodegenerative disease. The identification of genetic variants via genome-wide association studies has considerably advanced our understanding of the Parkinson's disease genetic risk. Understanding the functional significance of the risk loci is now a critical step towards translating these genetic advances into an enhanced biological understanding of the disease. Impaired mitophagy is a key causative pathway in familial Parkinson's disease, but its relevance to idiopathic Parkinson's disease is unclear. We used a mitophagy screening assay to evaluate the functional significance of risk genes identified through genome-wide association studies. We identified two new regulators of PINK1-dependent mitophagy initiation, KAT8 and KANSL1, previously shown to modulate lysine acetylation. These findings suggest PINK1-mitophagy is a contributing factor to idiopathic Parkinson's disease. KANSL1 is located on chromosome 17q21 where the risk associated gene has long been considered to be MAPT. While our data do not exclude a possible association between the MAPT gene and Parkinson's disease, they provide strong evidence that KANSL1 plays a crucial role in the disease. Finally, these results enrich our understanding of physiological events regulating mitophagy and establish a novel pathway for drug targeting in neurodegeneration.

摘要

帕金森病是一种常见的不可治愈的神经退行性疾病。通过全基因组关联研究识别遗传变异极大地促进了我们对帕金森病遗传风险的理解。了解风险位点的功能意义是将这些遗传进展转化为对疾病的增强生物学理解的关键步骤。受损的线粒体自噬是家族性帕金森病的一个关键致病途径,但它与特发性帕金森病的相关性尚不清楚。我们使用线粒体自噬筛选测定法来评估通过全基因组关联研究鉴定的风险基因的功能意义。我们鉴定了两个新的 PINK1 依赖性线粒体自噬起始的调节剂,KAT8 和 KANSL1,它们先前被证明可以调节赖氨酸乙酰化。这些发现表明 PINK1-线粒体自噬是特发性帕金森病的一个致病因素。KANSL1 位于 17q21 染色体上,该区域的风险相关基因长期以来被认为是 MAPT。虽然我们的数据不排除 MAPT 基因与帕金森病之间可能存在关联,但它们提供了强有力的证据表明 KANSL1 在该疾病中发挥着关键作用。最后,这些结果丰富了我们对调节线粒体自噬的生理事件的理解,并为神经退行性疾病的药物靶向建立了新的途径。

https://cdn.ncbi.nlm.nih.gov/pmc/blobs/7632/9762952/16db150b7495/awac325f7.jpg
https://cdn.ncbi.nlm.nih.gov/pmc/blobs/7632/9762952/770f84f54c60/awac325f1.jpg
https://cdn.ncbi.nlm.nih.gov/pmc/blobs/7632/9762952/75e1edaf326d/awac325f2.jpg
https://cdn.ncbi.nlm.nih.gov/pmc/blobs/7632/9762952/b58caaed1b96/awac325f3.jpg
https://cdn.ncbi.nlm.nih.gov/pmc/blobs/7632/9762952/1045192ba365/awac325f4.jpg
https://cdn.ncbi.nlm.nih.gov/pmc/blobs/7632/9762952/d16283663cdf/awac325f5.jpg
https://cdn.ncbi.nlm.nih.gov/pmc/blobs/7632/9762952/1c3762a56940/awac325f6.jpg
https://cdn.ncbi.nlm.nih.gov/pmc/blobs/7632/9762952/16db150b7495/awac325f7.jpg
https://cdn.ncbi.nlm.nih.gov/pmc/blobs/7632/9762952/770f84f54c60/awac325f1.jpg
https://cdn.ncbi.nlm.nih.gov/pmc/blobs/7632/9762952/75e1edaf326d/awac325f2.jpg
https://cdn.ncbi.nlm.nih.gov/pmc/blobs/7632/9762952/b58caaed1b96/awac325f3.jpg
https://cdn.ncbi.nlm.nih.gov/pmc/blobs/7632/9762952/1045192ba365/awac325f4.jpg
https://cdn.ncbi.nlm.nih.gov/pmc/blobs/7632/9762952/d16283663cdf/awac325f5.jpg
https://cdn.ncbi.nlm.nih.gov/pmc/blobs/7632/9762952/1c3762a56940/awac325f6.jpg
https://cdn.ncbi.nlm.nih.gov/pmc/blobs/7632/9762952/16db150b7495/awac325f7.jpg

相似文献

1
Regulation of mitophagy by the NSL complex underlies genetic risk for Parkinson's disease at 16q11.2 and MAPT H1 loci.NSL 复合物对线粒体自噬的调控是 16q11.2 和 MAPT H1 基因座帕金森病遗传风险的基础。
Brain. 2022 Dec 19;145(12):4349-4367. doi: 10.1093/brain/awac325.
2
The non-specific lethal complex regulates genes and pathways genetically linked to Parkinson's disease.非特异性致死复合物调节与帕金森病遗传相关的基因和通路。
Brain. 2023 Dec 1;146(12):4974-4987. doi: 10.1093/brain/awad246.
3
Screening non-MAPT genes of the Chr17q21 H1 haplotype in Parkinson's disease.筛选帕金森病 Chr17q21 H1 单倍型中非 MAPT 基因。
Parkinsonism Relat Disord. 2020 Sep;78:138-144. doi: 10.1016/j.parkreldis.2020.07.022. Epub 2020 Aug 1.
4
Shared genetic risk loci between Alzheimer's disease and related dementias, Parkinson's disease, and amyotrophic lateral sclerosis.阿尔茨海默病及相关痴呆、帕金森病和肌萎缩侧索硬化症之间的共享遗传风险基因座。
Alzheimers Res Ther. 2023 Jun 16;15(1):113. doi: 10.1186/s13195-023-01244-3.
5
Transcript Variants of Genes Involved in Neurodegeneration Are Differentially Regulated by the APOE and MAPT Haplotypes.涉及神经退行性变的基因转录变体由 APOE 和 MAPT 单倍型差异调控。
Genes (Basel). 2021 Mar 15;12(3):423. doi: 10.3390/genes12030423.
6
KAT8 compound inhibition inhibits the initial steps of PINK1-dependant mitophagy.KAT8 化合物抑制 PINK1 依赖性线粒体自噬的初始步骤。
Sci Rep. 2024 May 22;14(1):11721. doi: 10.1038/s41598-024-60602-9.
7
Role of Autophagy Pathway in Parkinson's Disease and Related Genetic Neurological Disorders.自噬途径在帕金森病及相关遗传性神经疾病中的作用。
J Mol Biol. 2023 Jun 15;435(12):168144. doi: 10.1016/j.jmb.2023.168144. Epub 2023 May 13.
8
Multiple pathways for mitophagy: A neurodegenerative conundrum for Parkinson's disease.线粒体自噬的多种途径:帕金森病的神经退行性难题
Neurosci Lett. 2019 Apr 1;697:66-71. doi: 10.1016/j.neulet.2018.04.004. Epub 2018 Apr 4.
9
Therapeutic targeting of mitophagy in Parkinson's disease.治疗帕金森病中的线粒体自噬靶向治疗。
Biochem Soc Trans. 2022 Apr 29;50(2):783-797. doi: 10.1042/BST20211107.
10
Mitochondrial CISD1/Cisd accumulation blocks mitophagy and genetic or pharmacological inhibition rescues neurodegenerative phenotypes in Pink1/parkin models.线粒体CISD1/Cisd的积累会阻断线粒体自噬,而基因或药物抑制可挽救Pink1/帕金模型中的神经退行性表型。
Mol Neurodegener. 2024 Jan 25;19(1):12. doi: 10.1186/s13024-024-00701-3.

引用本文的文献

1
Beyond volume: Unraveling the genetics of human brain geometry.超越体积:揭示人类大脑几何结构的遗传学奥秘。
Sci Adv. 2025 Jun 13;11(24):eadr1644. doi: 10.1126/sciadv.adr1644.
2
Multifactorial etiology of progressive supranuclear palsy (PSP): the genetic component.进行性核上性麻痹(PSP)的多因素病因:遗传因素
Acta Neuropathol. 2025 Jun 4;149(1):58. doi: 10.1007/s00401-025-02898-z.
3
Inherited Genetic Variation in Parkinson's Disease: Convergence on Impaired Autophagosome-Lysosome Fusion Through the Altered Expression of mRNA Isoforms.

本文引用的文献

1
Kansl1 haploinsufficiency impairs autophagosome-lysosome fusion and links autophagic dysfunction with Koolen-de Vries syndrome in mice.Kansl1 杂合性不足会损害自噬体-溶酶体融合,并将自噬功能障碍与小鼠的 Koolen-de Vries 综合征联系起来。
Nat Commun. 2022 Feb 17;13(1):931. doi: 10.1038/s41467-022-28613-0.
2
Imbalanced autophagy causes synaptic deficits in a human model for neurodevelopmental disorders.失衡的自噬导致神经发育障碍人类模型中的突触缺陷。
Autophagy. 2022 Feb;18(2):423-442. doi: 10.1080/15548627.2021.1936777. Epub 2021 Jul 21.
3
Transcript Variants of Genes Involved in Neurodegeneration Are Differentially Regulated by the APOE and MAPT Haplotypes.
帕金森病中的遗传变异:通过mRNA异构体表达改变导致自噬体-溶酶体融合受损的共同机制
Mol Neurobiol. 2025 Jun 2. doi: 10.1007/s12035-025-05101-2.
4
Leveraging Alzheimer's Disease Omics to Identify Pleiotropic Genes Contributing to Neurodegeneration in Primary Open-Angle Glaucoma.利用阿尔茨海默病组学技术鉴定原发性开角型青光眼中导致神经退行性变的多效性基因。
Mol Neurobiol. 2025 May 24. doi: 10.1007/s12035-025-05074-2.
5
Genome-wide association analysis identifies APOE as a mitophagy modifier in Lewy body disease.全基因组关联分析确定APOE是路易体病中的一种线粒体自噬调节因子。
Alzheimers Dement. 2025 Apr;21(4):e70198. doi: 10.1002/alz.70198.
6
Genomic and epigenomic insights into purkinje and granule neurons in Alzheimer's disease and related dementia using single-nucleus multiome analysis.利用单核多组学分析对阿尔茨海默病及相关痴呆中浦肯野神经元和颗粒神经元的基因组和表观基因组洞察
Res Sq. 2025 Apr 1:rs.3.rs-6264481. doi: 10.21203/rs.3.rs-6264481/v1.
7
PTEN: a new dawn in Parkinson's disease treatment.PTEN:帕金森病治疗的新曙光。
Front Cell Neurosci. 2025 Mar 10;19:1497555. doi: 10.3389/fncel.2025.1497555. eCollection 2025.
8
Epigenetic regulation of iron metabolism and ferroptosis in Parkinson's disease: Identifying novel epigenetic targets.帕金森病中铁代谢和铁死亡的表观遗传调控:寻找新的表观遗传靶点。
Acta Pharmacol Sin. 2025 Mar 11. doi: 10.1038/s41401-025-01499-6.
9
A positive feedback loop between SMAD3 and PINK1 in regulation of mitophagy.SMAD3与PINK1在调控线粒体自噬中的正反馈回路。
Cell Discov. 2025 Mar 11;11(1):22. doi: 10.1038/s41421-025-00774-4.
10
Canonical and noncanonical autophagy: involvement in Parkinson's disease.经典和非经典自噬:与帕金森病的关系
Front Cell Dev Biol. 2025 Jan 30;13:1518991. doi: 10.3389/fcell.2025.1518991. eCollection 2025.
涉及神经退行性变的基因转录变体由 APOE 和 MAPT 单倍型差异调控。
Genes (Basel). 2021 Mar 15;12(3):423. doi: 10.3390/genes12030423.
4
Complex-dependent histone acetyltransferase activity of KAT8 determines its role in transcription and cellular homeostasis.依赖复合物的组蛋白乙酰转移酶活性 KAT8 决定了其在转录和细胞内稳态中的作用。
Mol Cell. 2021 Apr 15;81(8):1749-1765.e8. doi: 10.1016/j.molcel.2021.02.012. Epub 2021 Mar 2.
5
Combinatorial expression of GPCR isoforms affects signalling and drug responses.G 蛋白偶联受体同工型的组合表达会影响信号转导和药物反应。
Nature. 2020 Nov;587(7835):650-656. doi: 10.1038/s41586-020-2888-2. Epub 2020 Nov 4.
6
Screening non-MAPT genes of the Chr17q21 H1 haplotype in Parkinson's disease.筛选帕金森病 Chr17q21 H1 单倍型中非 MAPT 基因。
Parkinsonism Relat Disord. 2020 Sep;78:138-144. doi: 10.1016/j.parkreldis.2020.07.022. Epub 2020 Aug 1.
7
Evolutionary conserved NSL complex/BRD4 axis controls transcription activation via histone acetylation.进化保守的 NSL 复合物/BRD4 轴通过组蛋白乙酰化控制转录激活。
Nat Commun. 2020 May 7;11(1):2243. doi: 10.1038/s41467-020-16103-0.
8
Regulatory sites for splicing in human basal ganglia are enriched for disease-relevant information.人类基底神经节中剪接的调控位点富含与疾病相关的信息。
Nat Commun. 2020 Feb 25;11(1):1041. doi: 10.1038/s41467-020-14483-x.
9
Lysine acetyltransferase 8 is involved in cerebral development and syndromic intellectual disability.赖氨酸乙酰转移酶 8 参与脑发育和综合征性智力残疾。
J Clin Invest. 2020 Mar 2;130(3):1431-1445. doi: 10.1172/JCI131145.
10
Identification of novel risk loci, causal insights, and heritable risk for Parkinson's disease: a meta-analysis of genome-wide association studies.帕金森病的新风险基因座鉴定、因果关系洞察和遗传风险:全基因组关联研究的荟萃分析。
Lancet Neurol. 2019 Dec;18(12):1091-1102. doi: 10.1016/S1474-4422(19)30320-5.