Liu Fang, Liu Yan, Peng Qifeng, Wang Guodong, Tan Qing, Ou Zhongyue, Xu Qishan, Liu Chixiang, Zuo Daming, Zhao Jianbo
Division of Vascular and Interventional Radiology, Department of General Surgery, Nanfang Hospital, Southern Medical University, Guangzhou, Guangdong, China.
Department of Medical Laboratory, School of Laboratory Medicine and Biotechnology, Southern Medical University, Guangzhou, Guangdong, China.
Front Pharmacol. 2022 Aug 24;13:959497. doi: 10.3389/fphar.2022.959497. eCollection 2022.
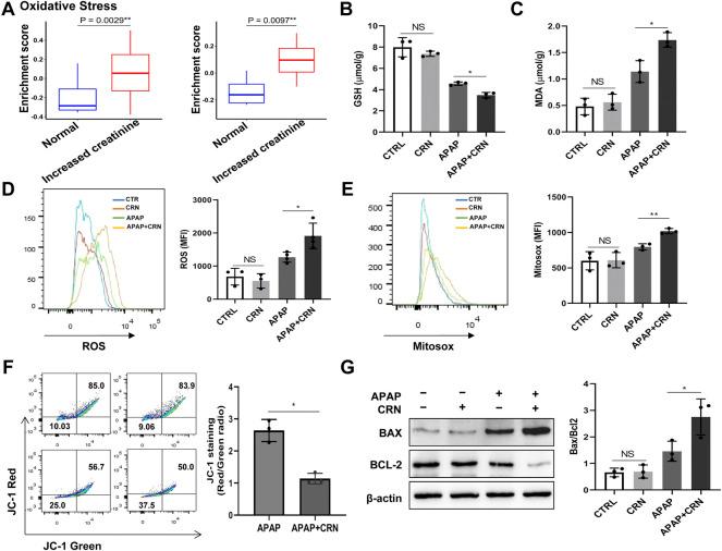
Serum creatinine is an endogenous biomarker to estimate glomerular filtration rate (GFR) and is commonly used to assess renal function in clinical practice. Acetaminophen (APAP), the most available analgesic and antipyretic medication, is recommended as the drug of choice for pain control in patients with renal diseases. However, an overdose of APAP can lead to severe acute liver injury, which is also the most common cause of acute liver failure in western countries. The role of creatinine in APAP-induced liver injury is unclear and should be further explored. Herein, clinical data on patients with drug-induced liver injury revealed that the creatinine concentration between 82-442 μmol/L for female and 98-442 μmol/L for male is positively correlated with alanine aminotransferase (ALT), aspartate aminotransferase (AST). While there was no correlation between creatinine and ALT and AST when creatinine concentration is over 442 μmol/L. In addition, mice were administrated with creatinine intraperitoneally for 1 week before APAP injection to investigated the pathophysiological role of creatinine in APAP-induced acute liver injury. The results showed that creatinine administration aggravated hepatic necrosis and elevated serum lactate dehydrogenase (LDH) and ALT levels in mice upon APAP injection. The mechanism study demonstrated that creatinine could increase the production of reactive oxygen activation (ROS) and the activation of c-Jun N-terminal kinase (JNK). Furthermore, the liver injury was alleviated and the difference between APAP-treated mice and APAP combined with creatinine-treated mice was blunted after using specific ROS and JNK inhibitors. Significantly, creatinine stimulation aggravates APAP-induced cell death in HepaRG cells with the same mechanism. In summary, this study proposed that creatinine is closely related with liver function of drug-induced liver injury and exacerbates APAP-induced hepatocyte death by promoting ROS production and JNK activation, thus providing new insight into the usage of APAP in patients with kidney problems.
血清肌酐是一种用于估算肾小球滤过率(GFR)的内源性生物标志物,在临床实践中常用于评估肾功能。对乙酰氨基酚(APAP)是最常用的止痛和解热药物,被推荐为肾病患者疼痛控制的首选药物。然而,过量服用APAP会导致严重的急性肝损伤,这也是西方国家急性肝衰竭最常见的原因。肌酐在APAP诱导的肝损伤中的作用尚不清楚,需要进一步探索。在此,药物性肝损伤患者的临床数据显示,女性肌酐浓度在82 - 442μmol/L之间,男性在98 - 442μmol/L之间时,与丙氨酸转氨酶(ALT)、天冬氨酸转氨酶(AST)呈正相关。而当肌酐浓度超过442μmol/L时,肌酐与ALT和AST之间无相关性。此外,在注射APAP前1周给小鼠腹腔注射肌酐,以研究肌酐在APAP诱导的急性肝损伤中的病理生理作用。结果显示,注射APAP后,给予肌酐的小鼠肝坏死加重,血清乳酸脱氢酶(LDH)和ALT水平升高。机制研究表明,肌酐可增加活性氧激活(ROS)的产生和c-Jun氨基末端激酶(JNK)的激活。此外,使用特异性ROS和JNK抑制剂后,肝损伤得到缓解,APAP处理小鼠与APAP联合肌酐处理小鼠之间的差异减弱。值得注意的是,肌酐刺激以相同机制加重APAP诱导的HepaRG细胞死亡。总之,本研究表明肌酐与药物性肝损伤的肝功能密切相关,并通过促进ROS产生和JNK激活加重APAP诱导的肝细胞死亡,从而为有肾脏问题的患者使用APAP提供了新的见解。