Suppr超能文献

泛癌分析通过生物信息学分析确定了一种与肺腺癌免疫浸润相关的新型预后标志物。

Pan-cancer analysis identifies as a novel prognostic marker associated with immune infiltration in lung adenocarcinoma through bioinformatics analysis.

作者信息

Yang Hao, Wei Xueqiang, Zhang Liren, Xiang Li, Wang Ping

机构信息

Kunming Medical University, Kunming, China.

Department of Thoracic Surgery, the Second Affiliated Hospital of Kunming Medical University, Kunming, China.

出版信息

Transl Cancer Res. 2022 Aug;11(8):2902-2916. doi: 10.21037/tcr-22-1901.

Abstract

BACKGROUND

Lung adenocarcinoma (LUAD) is the most common subtype of lung malignancy. However, the expression of cell division cycle-associated protein-3 () and its significance in LUAD remain unclear. In this study, we investigated the functional role of in LUAD through bioinformatics analysis and expected to provide a new direction for clinical treatment.

METHODS

The expression of was analyzed by online database. The association between the expression of and clinical parameters with LUAD was explored in TCGA. Survival and independent prognostic analysis were performed by TCGA database and the GSE30219 and GSE31210 datasets. Furthermore, Enrichment analyses were conducted to analyze the functions of . Afterward, the relationship between and immune infiltration was investigated. Additionally, a competing endogenous RNA (ceRNA) regulatory network related to was constructed. Finally, expression was validated in clinical tissues by immunohistochemistry (IHC), real-time quantitative reverse transcriptase polymerase chain reaction (qRT-PCR), and western blotting (WB).

RESULTS

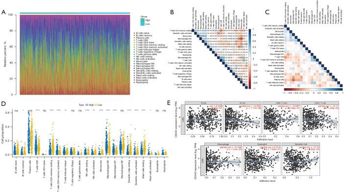
expression was upregulated in 20 tumors and was significantly higher in LUAD compared with normal tissues in3 datasets. In addition, was significantly correlated with age, gender, stage, N, and smoking status. Kaplan-Meier survival curves showed that LUAD samples with higher expression were associated with poorer overall survival (OS) and disease-free survival (DFS). Univariate Cox regression analysis showed that the p value of expression was less than 0.05 (P<0.05) and it appeared in the results of multivariate Cox regression analysis (HR ≥1), indicating that can be used as an independent prognostic factor for LUAD. Intriguingly, Gene Set Enrichment Analysis (GSEA) suggested that was correlated with DNA-related terms and metabolic-related pathways in LUAD. expression was correlated with four immune scores and 14 immune cells in different groups. Next, a ceRNA network was constructed with , and the experimental results of IHC, qRT-PCR, and WB were consistent with the bioinformatic analysis.

CONCLUSIONS

could serve as a prognostic biomarker for LUAD.

摘要

背景

肺腺癌(LUAD)是最常见的肺恶性肿瘤亚型。然而,细胞分裂周期相关蛋白3()的表达及其在LUAD中的意义仍不清楚。在本研究中,我们通过生物信息学分析研究了其在LUAD中的功能作用,期望为临床治疗提供新的方向。

方法

通过在线数据库分析的表达。在TCGA中探讨了的表达与LUAD临床参数之间的关联。利用TCGA数据库以及GSE30219和GSE31210数据集进行生存和独立预后分析。此外,进行富集分析以分析的功能。随后,研究了与免疫浸润的关系。另外,构建了与相关的竞争性内源性RNA(ceRNA)调控网络。最后,通过免疫组织化学(IHC)、实时定量逆转录聚合酶链反应(qRT-PCR)和蛋白质免疫印迹(WB)在临床组织中验证了的表达。

结果

在20种肿瘤中表达上调,在3个数据集中与正常组织相比,LUAD中的表达显著更高。此外,与年龄、性别、分期、N和吸烟状态显著相关。Kaplan-Meier生存曲线显示,表达较高的LUAD样本与较差的总生存期(OS)和无病生存期(DFS)相关。单因素Cox回归分析显示,表达的p值小于0.05(P<0.05),并且它出现在多因素Cox回归分析结果中(HR≥1),表明可作为LUAD的独立预后因素。有趣的是,基因集富集分析(GSEA)表明,在LUAD中与DNA相关术语和代谢相关途径相关。在不同组中,的表达与4种免疫评分和14种免疫细胞相关。接下来,构建了一个与相关的ceRNA网络,IHC、qRT-PCR和WB的实验结果与生物信息学分析一致。

结论

可作为LUAD的预后生物标志物。

https://cdn.ncbi.nlm.nih.gov/pmc/blobs/4b32/9459646/3f1d45cde70e/tcr-11-08-2902-f1.jpg

文献检索

告别复杂PubMed语法,用中文像聊天一样搜索,搜遍4000万医学文献。AI智能推荐,让科研检索更轻松。

立即免费搜索

文件翻译

保留排版,准确专业,支持PDF/Word/PPT等文件格式,支持 12+语言互译。

免费翻译文档

深度研究

AI帮你快速写综述,25分钟生成高质量综述,智能提取关键信息,辅助科研写作。

立即免费体验