Suppr超能文献

将雾化药物递送装置与传统静态培养和动态气道屏障微生理系统相结合。

Integrating an aerosolized drug delivery device with conventional static cultures and a dynamic airway barrier microphysiological system.

作者信息

Karra Nikita, Fernandes Joao, Swindle Emily Jane, Morgan Hywel

机构信息

Electronics and Computer Science, Faculty of Physical Sciences and Engineering, University of Southampton, United Kingdom.

出版信息

Biomicrofluidics. 2022 Sep 13;16(5):054102. doi: 10.1063/5.0100019. eCollection 2022 Sep.

Abstract

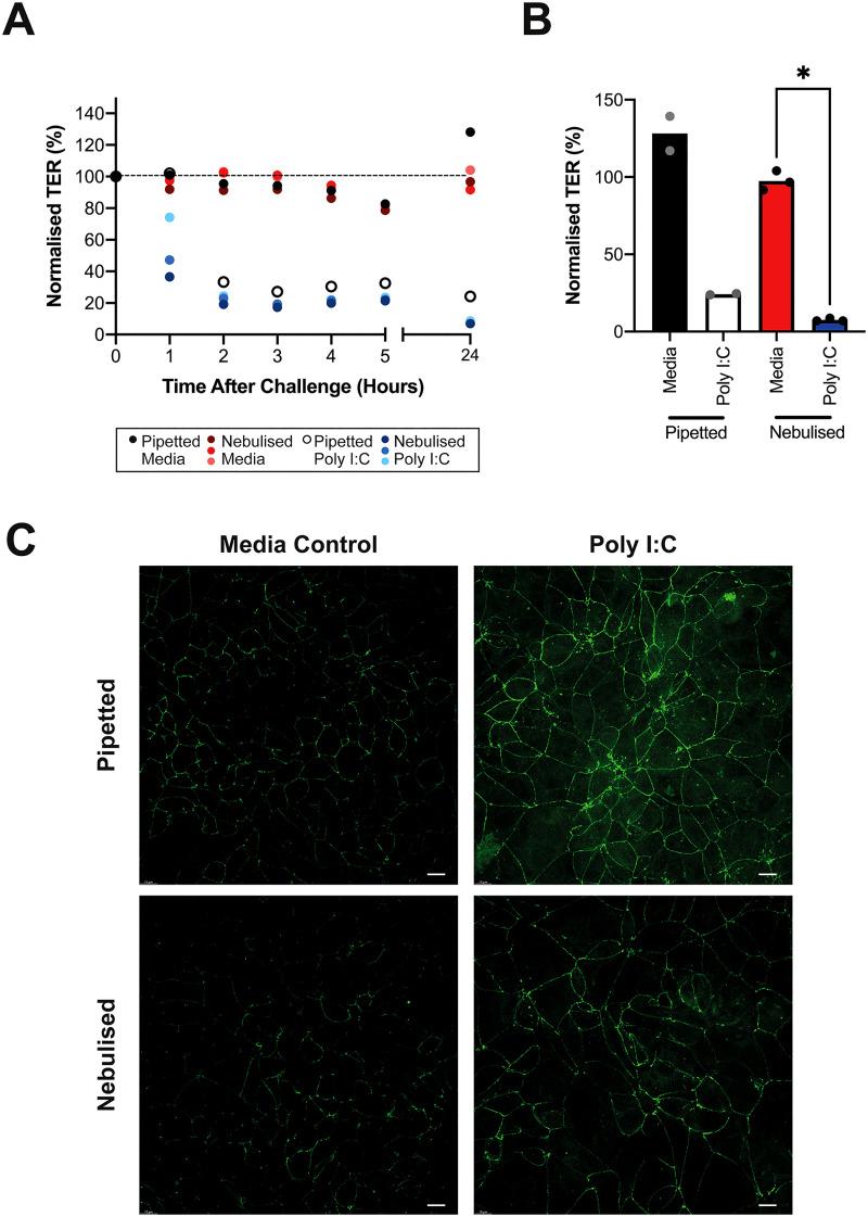
Organ on a chip or microphysiological systems (MPSs) aim to resolve current challenges surrounding drug discovery and development resulting from an unrepresentative static cell culture or animal models that are traditionally used by generating a more physiologically relevant environment. Many different airway MPSs have been developed that mimic alveolar or bronchial interfaces, but few methods for aerosol drug delivery at the air-liquid interface exist. This work demonstrates a compact Surface Acoustic Wave (SAW) drug delivery device that generates an aerosol of respirable size for delivery of compounds directly onto polarized or differentiated epithelial cell cultures within an airway barrier MPS and conventional static inserts. As proof of principle, the SAW drug delivery device was used to nebulize viral dsRNA analog poly I:C and steroids fluticasone and dexamethasone without disrupting their biological function.

摘要

芯片器官或微生理系统(MPS)旨在解决当前药物发现和开发中因传统使用的缺乏代表性的静态细胞培养或动物模型而产生的挑战,通过营造更具生理相关性的环境来实现。已开发出许多不同的气道MPS,可模拟肺泡或支气管界面,但在气液界面进行气溶胶药物递送的方法却很少。这项工作展示了一种紧凑型表面声波(SAW)药物递送装置,该装置能产生可吸入大小的气溶胶,用于将化合物直接递送至气道屏障MPS内的极化或分化上皮细胞培养物以及传统静态插入物上。作为原理验证,SAW药物递送装置被用于雾化病毒双链RNA类似物聚肌胞苷酸以及类固醇药物氟替卡松和地塞米松,且不破坏它们的生物学功能。

https://cdn.ncbi.nlm.nih.gov/pmc/blobs/625d/9473724/2538c95dedbe/BIOMGB-000016-054102_1-g001.jpg

文献AI研究员

20分钟写一篇综述,助力文献阅读效率提升50倍。

立即体验

用中文搜PubMed

大模型驱动的PubMed中文搜索引擎

马上搜索

文档翻译

学术文献翻译模型,支持多种主流文档格式。

立即体验