Department of Medical Biochemistry, Jessenius Faculty of Medicine in Martin, Comenius University in Bratislava, Mala Hora 11161/4D, SK-03601 Martin, Slovakia.
Department of Biophysics, Faculty of Science, University of P.J. Safarik, Jesenna 5, SK-04001 Kosice, Slovakia.
Int J Mol Sci. 2022 Sep 17;23(18):10883. doi: 10.3390/ijms231810883.
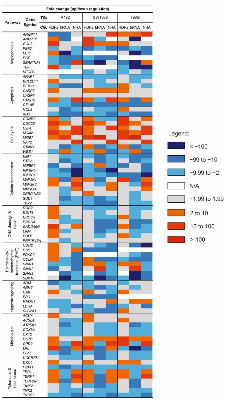
Deregulation of signalling pathways that regulate cell growth, survival, metabolism, and migration can frequently lead to the progression of cancer. Brain tumours are a large group of malignancies characterised by inter- and intratumoral heterogeneity, with glioblastoma (GBM) being the most aggressive and fatal. The present study aimed to characterise the expression of cancer pathway-related genes ( = 84) in glial tumour cell lines (A172, SW1088, and T98G). The transcriptomic data obtained by the qRT-PCR method were compared to different control groups, and the most appropriate control for subsequent interpretation of the obtained results was chosen. We analysed three widely used control groups (non-glioma cells) in glioblastoma research: Human Dermal Fibroblasts (HDFa), Normal Human Astrocytes (NHA), and commercially available mRNAs extracted from healthy human brain tissues (hRNA). The gene expression profiles of individual glioblastoma cell lines may vary due to the selection of a different control group to correlate with. Moreover, we present the original multicriterial decision making (MCDM) for the possible characterization of gene expression profiles. We observed deregulation of 75 genes out of 78 tested in the A172 cell line, while T98G and SW1088 cells exhibited changes in 72 genes. By comparing the delta cycle threshold value of the tumour groups to the mean value of the three controls, only changes in the expression of 26 genes belonging to the following pathways were identified: angiogenesis ; apoptosis , , ; cellular senescence , , , , , ; DNA damage and repair , ; epithelial to mesenchymal transition , ; hypoxia , , ; metabolism , , , , ; telomeres and telomerase , , , and . We identified a human astrocyte cell line and normal human brain tissue as the appropriate control group for an in vitro model, despite the small sample size. A different method of assessing gene expression levels produced the same disparities, highlighting the need for caution when interpreting the accuracy of tumorigenesis markers.
信号通路的失调可调节细胞的生长、存活、代谢和迁移,通常会导致癌症的进展。脑肿瘤是一组由异质性和肿瘤内异质性特征的恶性肿瘤,其中胶质母细胞瘤(GBM)最为侵袭性和致命。本研究旨在研究胶质瘤细胞系(A172、SW1088 和 T98G)中与癌症通路相关基因(=84)的表达情况。采用 qRT-PCR 方法获得的转录组数据与不同对照组进行比较,并选择最合适的对照组来解释后续结果。我们分析了在胶质母细胞瘤研究中广泛使用的三组对照物(非神经胶质瘤细胞):人真皮成纤维细胞(HDFa)、正常人类星形胶质细胞(NHA)和从健康人脑组织中提取的商业 mRNA(hRNA)。由于选择了不同的对照组进行相关性分析,因此个别胶质母细胞瘤细胞系的基因表达谱可能会有所不同。此外,我们还提出了原始的多准则决策(MCDM)方法,以可能地描述基因表达谱。我们观察到,在 A172 细胞系中,78 个测试基因中有 75 个基因出现失调,而 T98G 和 SW1088 细胞中则有 72 个基因发生变化。通过比较肿瘤组的 delta 循环阈值与三个对照组的平均值,仅鉴定到以下通路中 26 个基因的表达变化:血管生成;凋亡;细胞衰老;DNA 损伤和修复;上皮间质转化;缺氧;代谢;端粒和端粒酶。尽管样本量较小,但我们确定了一种人星形胶质细胞系和正常人类脑组织作为体外模型的合适对照组。采用不同的方法评估基因表达水平会产生相同的差异,这突显了在解释肿瘤发生标志物的准确性时需要谨慎。